Kopalnia Węgla Kamiennego Polska Wirek
Das Bergwerk Polska Wirek (polnisch Kopalnia Węgla Kamiennego Polska Wirek) ist ein stillgelegtes Steinkohlenbergwerk und umfasst Gebiete in den drei Städten Ruda Śląska, Chorzów und Świętochłowice in Südpolen.
Geschichte

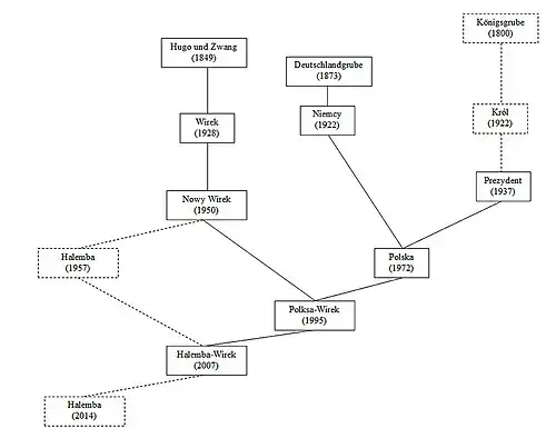
Wie der Doppelname des Bergwerks bereits anzeigt, hatte das Verbundbergwerk zwei Wurzeln, nämlich diejenige von Hugo-Zwang/Wirek und die von Deutschlandgrube/Polska. Da mit deren Geschichte aber noch weitere Zusammenlegungen, Stilllegungen und Trennungen verbunden sind, zeigt das nebenstehende Diagramm die wichtigsten Zusammenhänge.
Polska
Die Geschichte des Bergwerks begann schon 1831 mit ersten Kohlenförderungen im Süden von Świętochłowice. Anfänglich waren die einzelnen Bergwerke sehr klein, bevor es 1873 zu einer Konsolidierung kam.
Deutschlandgrube
Bereits 1831 begann der Abbau von Kohle aus den Flözen „Clara“ (1,58 m Mächtigkeit), „Fausta“ (1,31 m) und Güttmannsdorf (1,05 m) am südlichen Stadtrand von Świętochłowice durch die Faustagrube (Grubenfeld 5 ha), die sich im Besitz von Lazarus Henckel von Donnersmarck (Tarnowitz-Neudecksche Linie) befand. Die geförderte Kohle diente der Versorgung der Bethlen-Falva-Eisen- und der Clara-Zinkhütte.
Als 1866 die Kohlevorräte bis zu einer Teufe von 81 m erschöpft waren, übertrug man 1869 den Abbau auf die Gefällgrube, die aber von Anfang an mit Schwimmsandproblemen zu kämpfen hatte. Deshalb erfolgte schließlich der weitere Abbau durch zwei Förderschächte von der Grube Falva Bahnhof aus. Der Standort Falva Bahnhof (Lage) bildete bis zur Stilllegung des Bergwerks Polska im Jahr 1995 den zentralen Förder- und Aufbereitungsstandort der sich allmählich vergrößernden Zeche.
Alle diese Gruben hatten nur einen sehr kleinen Feldbesitz; er reichte von „Faustin IV“ mit 199 m² über „Falva-Bahnhof“ mit 5 ha bis zu „Ottilie/Odilia“ mit 41 ha.

1873 erfolgte unter Lazarus’ Sohn Guido die Konsolidierung der Felder „Bohlen“, „Gefäll“, „Faustin“, „Falva-Bahnhof“, „Göttmannsdorf“ und „Hexenkessel“ zur consolidierten Deutschlandgrube. Später kamen noch „Heyduk“ (18 ha) und „Kleinigkeit“ (5670 m²) hinzu, so dass 1912 die Berechtsame 5,4 km² umfasste.[1]
Neben den beiden Schächten in Falva-Bahnhof wurde im Feld Deutschlandgrube ein dritter Förderschacht niedergebracht, von dem aus ab 1872 das 7 m mächtige „Gerhardflöz“ in Verhieb genommen wurde. 1880 wurden die drei Schächte bis zu einer Tiefe von 225 m weiter abgeteuft, schon 1912 war eine Tiefe von 412 m erreicht. Zu diesem Zeitpunkt wurden 986.516 t Kohlen durch 1818 Mitarbeiter zu Tage gebracht. Neben diesen Förderschächten existierten zur Bewetterung drei weitere Schächte, IV (195 m), VI (262 m) und VII (310 m). Daneben verfügte das Bergwerk über eine Sortierung, eine Wäsche und ein Heizkraftwerk. Der Förderturm über Schacht III war nach Plänen des Architekten Hans Poelzig errichtet worden.
Das Bergwerk behielt seinen Namen Deutschland bis 1922 und änderte ihm 1922 in Niemcy, als dieser Teil Oberschlesiens an Polen fiel; 1937 erfolgte die Umbenennung in Polska. Die Verwaltung erfolgte durch die „Fürst von Donnersmarck’sche Bergwerk- und Hüttendirektion“ mit Sitz in Świetochłowice. 1923 besaß die Grube 14 Dampfmaschinen mit einer Gesamtleistung von 13.450 PS, 20 Generatoren mit einer Leistung von 15.182 kW, 395 Elektromotoren mit einer Leistung von 9640 PS und Kompressoren mit einer Kapazität von 2.565 m³ pro Stunde. Zu dieser Zeit wurde er mit 17 Pferden und 2.420 Beschäftigten (einschließlich 1.651 untertage) jährlich 704.265 Tonnen Kohle abgebaut. Damit war das Bergwerk in den 1920er und 1930er Jahren eines der leistungsfähigsten Oberschlesiens.[2]
Während der Besatzungszeit im Zweiten Weltkrieg führte es zwischenzeitlich wieder den Namen Deutschland und gehörte der OHG „Generaldirektion Fürst von Donnersmarck, Kraft Graf Henckel von Donnersmarck“. Es verfügte in dieser Zeit über drei Förder- und drei Wetterschächte und produzierte 1,17 Mio. t Steinkohle mit 2.092 Beschäftigten.
1945 wurde das Bergwerk verstaatlicht und 1972 mit Prezydent (Königsgrube Ostfeld) in Chorzów zusammengeschlossen.
KWK Polska
Nach dem Zweiten Weltkrieg gehörte die Zeche zur Chorzów Union für Kohleindustrie und wurde am 1. Januar 1972 mit Prezydent (Lage) – dem Südostfeld der ehemaligen Königsgrube in Chorzów – unter dem Namen Polska vereinigt. Obwohl 1995 durch die Vereinigung mit Nowy Wirek dem Namen nach das Verbundbergwerk Polska Wirek entstand, wurde Polska stillgelegt und die Kohle allein auf Nowy Wirek zu Tage gehoben. Zwei Gerüste auf dem alten Betriebsgelände von Falva-Bahnhof, eines davon ein Hammerkopfturm, blieben erhalten.
KWK Nowy Wirek
Die Geschichte dieses Bergwerks ist eng mit der katholischen Beuthen-Siemianowitzschen Linie der Familie Henckel von Donnermarck verbunden.
Hugo und Zwang
Die Verleihung von „Hugo“ (1824) und „Zwang“ (1828) an Hugo Henckel von Donnersmarck bildete den Anfang dieses Bergwerks. Bis 1897 kamen die Grubenfelder „Alexandrine“, „Paul“, „Köpfeloben“ und „Beatensegen I“ hinzu. Durch die Vergrößerung der Berechtsame um weitere Felder in den Bereichen Kochlowitz, Bärenhof und Radoschau bis hin zur Pleßschen Grenze entlang der Klodnitz konnte diese auf 19,30 km² vergrößert werden[3].
Die südlichen Feldesteile wurden jedoch zunächst unverritzt gelassen und der Kohlenabbau konzentrierte sich 1912 auf die beiden Flöze „Jacob“ (1,3 m Mächtigkeit) und „Antonie“ (2,5 m), deren Kohle über den Schacht „Menzel I/Maciej“ (256,5 m) (Lage) zu Tage gehoben wurde. Zu diesem Zeitpunkt wurde als weiterer Schacht „Menzel II“ abgeteuft und von dem Baufeld „Hillebrand“ des Bergwerks Gottessegen/Lech des gleichen Besitzers aus unterfahren. Dorthin wurden auch die Grubenwässer abgeleitet, nachdem sie zuvor auf Hugo und Zwang von der 6. zur 3. Sohle gehoben worden waren. 1912 verfügte das Bergwerk über zwei Wetterschächte, „Frühling“ und „Otto“.
1921 wurde von der Familie Donnersmarck eine Gesellschaft englischen Rechts ins Leben gerufen (The Henckel von Donnersmarck-Beuthen Estates Ltd London; Generaldirektion in Tarnowiskie Góry), deren Ziel es war, eine Enteignung im Rahmen der schlesischen Volksabstimmung zu vermeiden.
1928 wurden die Bergwerke Hugo-Zwang und Gottessegen/Lech in Wirek in die neu geschaffene Wirek-AG eingebracht, die den Familien Schaffgotsch, Ballestrem und Donnersmarck gehörte. Bei dieser Gelegenheit wurde Hugo und Zwang in Wirek umbenannt.
KWK Wirek
Als Teil der Wirek-AG verfügte das Bergwerk 1928 bei seiner Umbenennung über eine Berechtsame von 32 km².
.jpg)
Es wurde infolge der Wirtschaftskrise 1933 trotz massiver Proteste der Belegschaft geschlossen und Anfang 1940 geflutet.
Während des Zweiten Weltkriegs wurde die Anlage wieder gesümpft und der Besitz 1942 unter die drei oben genannten deutschen Unternehmen aufgeteilt. Die Gräflich Schaffgotsch’schen Werke erhielten dabei einen Anteil von 50 % der Steinkohlenfelder und wurden dadurch dafür „entschädigt“, dass andere ehemals zu ihrem Besitz gehörende Bergwerke in den der Reichswerke Hermann Göring „übergegangen“ waren. Das Bergwerk bildete mit Gottessegen bis zum Kriegsende eine Betriebsgemeinschaft, die aber bei der Verstaatlichung 1946 wieder aufgelöst wurde.
Sofort nach der Inbesitznahme durch die Schaffgotsch’schen Werke fasste man den Entschluss, den Südwestbereich des Grubenfeldes durch ein neues Bergwerk aufzuschließen und einen neuen Schacht mit dem Namen Godulla in der Nähe der Ortschaft Halemba abzuteufen. Er bildete als Schacht I den Kern des 1957 fertiggestellten Bergwerks Halemba.
Nach 1945 baute das „alte“ Bergwerk Wirek erfolgreich auf den Sohlen in 636 m und 711 m Tiefe Kohlen ab, bevor 1953 der Beschluss gefasst wurde, es stillzulegen und an seiner Stelle eine neue Schachtanlage mit dem Namen Nowy Wirek zu errichten.
Nowy Wirek
Die Neuanlage Nowy Wirek, 1950 gegründet, war als Nachfolgeanlage von Wirek im Stadtteil Kochłowice von Ruda Słaska konzipiert und verfügte über eine Berechtsame von 23,10 km². Das Abbaugebiet dieser neuen Anlage war jedoch nicht mit Feld von Hugo-Zwang/Wirek identisch, sondern umfasste auch den südlichen Teil von Gottessegen/Lech, nämlich die Felder Jennywunsch und Neue Reinerz.
.jpg)
Am 1. August 1955 nahm das neu erbaute Bergwerk seinen Betrieb auf. Bis zum Jahr 1957 gehörte es der Union für Kohleindustrie Ruda (Rudzkie Zjednoczenie Przemysłu Węglowego) und später der Union in Bytom. In den 1970er Jahren betrug die jährliche Produktion der Zeche rund 1,9 Mio. Tonnen.
1995 erfolgte der Verbund mit Polska zum Bergwerk Polska Wirek und die Stilllegung von Polska. Zu diesem Zeitpunkt besaß das neue Bergwerk eine Zentralschachtanlage mit den Schächten Maciej, Wirek und Nowy Wirek und eine Nebenanlage mit den Wetterschächten Wschodni I/II.
KWK Polska Wirek
Das Bergwerk Polska Wirek stand in der Nachfolge der beiden Bergwerke Polska und Nowy Wirek und gehörte der Kompania Węglowa SA. Es produzierte auf einem Bergbaugebiet von 23,10 km² auf zwei Sohlen in 636 m und 711 m Tiefe täglich 8.000 Tonnen Kohle.
KWK Halemba-Wirek
Am 1. August 2007 wurde die Zeche Polska Wirek mit dem KWK Halemba zu einem Verbundbergwerk mit zwei Förderstandorten zusammengefasst. Da aber am Standort Nowy Wirek die Vorräte zur Neige gingen, trennte man beide Bergwerke wieder voneinander und bereitete Ende 2014 die Liquidierung des Förderstandortes Nowy Wirek vor. Die ersten Abrissarbeiten haben im Winter 2013/14 begonnen und wurden inzwischen abgeschlossen.

Förderzahlen
Deutschland/Polska 1873: 6676 t; 1913: 1,03 Mio. t; 1938: 800.200 t; 1970: 946.585 t; 1979: 2,04 Mio. t
Hugo-Zwang/Wirek/Nowy Wirek 1873: 50.729 t; 1913: 455.977 t; 1970: 1,94 Mio. t; 1979: 2,65 Mio. t
Literatur
- Paul Deutsch: Die oberschlesische Montanindustrie vor und nach der Teilung des Industriereviers. Bonn 1926.
- Jerzy Jaros: Słownik historyczny kopalń węgla na ziemiach polskich. Katowice 1984.
- Jahrbuch für den Oberbergamtsbezirk Breslau. Phönix-Verlag, Kattowitz / Breslau / Berlin 1913; dbc.wroc.pl abgerufen am 5. Mai 2015.
- Kurt König: Der Steinkohlenbergbau in Oberschlesien von 1945–1955. Wissenschaftliche Beiträge zur Geschichte und Landeskunde Ost-Mitteleuropas. Herausgegeben vom Johann Gottfried Herder-Institut. Marburg 1958.
- Damian Recław: Przemysł górnego Śląska na dwanej fotografii. Muzeum w Gliwiach, 2015.
- Werner Röhr: Zur Rolle der Schwerindustrie im annektierten polnischen Oberschlesien für die Kriegswirtschaft Deutschlands von 1939 bis 1949. In: Jahrbuch für Wirtschaftsgeschichte. Band 130. Als PDF heruntergeladen unter digitalis.uni-koeln.de/JWG.
Weblinks
- 43 Flötzkarten [sic!] des Oberschlesischen Steinkohlebeckens. igrek.amzp.pl, JPG-Dateien, die Feldgrenzen, Flöze und Schächte nach dem Bestand von 1902. Verlag von Priebatsch’s Buchhandlung, Breslau; abgerufen am 14. Juli 2015.
- Lage der Schächte aller im Diagramm aufgeführten Bergwerke. google.com/maps; abgerufen am 9. Oktober 2015.
- knappe Hinweise zum Bergwerk Polska-Wirek. wnp.pl (polnisch); abgerufen am 21. Oktober 2015.