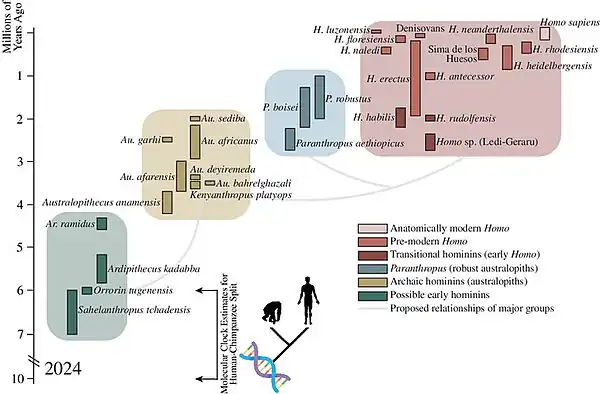
Stammesgeschichte des Menschen

Als Stammesgeschichte des Menschen wird das durch Evolution bedingte Hervorgehen des modernen Menschen (Homo sapiens) und seiner nächsten Verwandten aus gemeinsamen Vorfahren bezeichnet. Die Stammesgeschichte des Menschen begann nach heutiger Auffassung mit der Aufspaltung der letzten gemeinsamen Vorfahrenpopulation der Schimpansen und des Menschen. Diejenige der beiden Teilpopulationen, aus der die Menschen hervorgingen, sowie alle ihre ausgestorbenen und noch lebenden Nachfahren werden als Hominini bezeichnet.
Die Erforschung der Stammesgeschichte (Evolutionäre Anthropologie) „zieht im Rahmen der von T. H. Huxley bereits 1863 begründeten Lehre von den Primaten, der Primatenkunde oder Primatologie, alle fossilen und heutigen Lebensformen der Affen in die Betrachtung ein“.[1]
Eine stetig wachsende Anzahl gut erhaltener Fossilien aus unterschiedlichen Regionen Afrikas, Asiens und Europas hat zwar die Erkenntnisse über die Vorfahren des Menschen erweitert, aber zu keiner Einigkeit über ihre Lebensdauer und Verbreitungsgebiete geführt. Dies ist auch dadurch bedingt, dass die systematische Zuordnung zahlreicher Einzelfunde und die Verwandtschaftsverhältnisse vieler vorzeitlicher Arten umstritten sind,[2] weil sich die Forschung derzeit noch „an den Grenzen oder sogar jenseits des analytischen Leistungsvermögens des Datenmaterials und der verfügbaren Methoden“ bewegt.[3]
Häufig werden die Arten der Hominini wie folgt bezeichnet: die Australopithecinen als Vormenschen; Homo habilis und Homo rudolfensis als Urmenschen; alle späteren Arten der Gattung Homo (außer Homo sapiens) als Frühmenschen; Homo sapiens als Jetztmensch oder anatomisch moderner Mensch.[4] Den Hominini vorangestellt wird gelegentlich das 1958 von Gerhard Heberer[5] benannte Tier-Mensch-Übergangsfeld.[6]
Molekularbiologische und paläoanthropologische Befunde zum Entstehen der Menschenartigen
Anhand einzelner Fossilienfunde kann für die frühen Menschenartigen die Existenz voneinander unterscheidbarer Arten belegt werden. Der genaue Zeitpunkt, ab dem sich der Körperbau der Individuen einer bestimmten Art durch Evolution so stark verändert hat, dass ihre Populationen einer zeitlich jüngeren Art zugeordnet werden können, lässt sich hingegen anhand einzelner Fossilien allenfalls grob abschätzen. Dies liegt daran, dass ein gleitender Übergang von den ursprünglichen Merkmalen zu den neu erworbenen Merkmalen zu erwarten ist. Eine scharfe Grenzziehung erweist sich hier als schwierig und wegen der Lückenhaftigkeit der fossilen Belege häufig als völlig unmöglich.
Als ein wichtiges Hilfsmittel, um die Zeitpunkte der Aufspaltung von Arten näherungsweise zu bestimmen, erwies sich die sogenannte molekulare Uhr, und zwar mit Hilfe von DNA-Analysen bei Individuen heute lebender Arten. „Man geht heute davon aus, dass jeder Mensch etwa 50 Basenveränderungen (Mutationen) in sich trägt, die in der Keimbahn der Eltern neu entstanden sind und damit nicht Teil des elterlichen Genoms waren. Daraus ergibt sich eine Mutationsrate von etwa 50 Veränderungen pro Generation pro Genom. Wenn man annimmt, dass pro Generation etwa 25 Jahre vergehen, lässt sich anhand der genetischen Unterschiede zwischen zwei Populationen berechnen, wann sich diese voneinander getrennt haben müssen.“[7] Genau genommen muss man Annahmen für drei Größen treffen: die durchschnittliche Mutationsrate pro Jahr in den Geschlechtszellen der Eltern, den durchschnittlichen zeitlichen Generationenabstand und die genetische Diversität der Ursprungspopulation.[8] Deshalb variieren die entsprechenden Abschätzungen – nicht nur für die Frühphase der Primaten-Entwicklung. Hilfreich für die Abschätzung der Mutationsrate ist die DNA-Bestimmung möglichst alter Hominiden-Fossilien. So ergeben die DNA-Untersuchungen eines 45.000 Jahre alten Homo-sapiens-Fossils aus Sibirien und eines 400.000 Jahre alten frühen Neandertaler-Fossils aus Spanien übereinstimmend eine Mutationsrate von rund 0,5 × 10−9 pro Nukleinbase pro Jahr[9], was ca. 60 Mutationen pro Genom bei einem Generationenabstand von 25 Jahren entspricht.
Eine Zeitskala für die Evolution der Primaten aufgrund molekularbiologischer Modelle wurde erstmals 1967 publiziert;[10] diese wurde in einer Neuberechnung im Jahre 2012 insbesondere für die Entwicklung von Homo sapiens deutlich zum Älteren verschoben.[11][12][13]

Die anhand der molekularen Uhr errechneten Zeitpunkte und die durch Fossilienfunde erschlossenen Zeitpunkte für die Aufspaltung von Entwicklungslinien weichen zudem häufig um mehrere Millionen Jahre voneinander ab. So wurde 1985 aufgrund von DNA-Analysen eine Studie veröffentlicht, der zufolge in der Kreidezeit vor rund 90 Millionen Jahren aus den Euarchontoglires jene Stammlinien hervorgingen, die einerseits unter anderem zu den heutigen Mäusen, andererseits zu den Primaten führten.[14] 2009 wurde diese Datierung bestätigt und für die Aufspaltung eine Zeitspanne von 80 bis 116 Millionen Jahre angegeben.[15] Aufgrund von Fossilienfunden gilt hingegen ein Zeitpunkt vor rund 56 Millionen Jahren – im Paläozän – als am ehesten wahrscheinlich.[15] Als mögliche Erklärung für diese erhebliche Diskrepanz wurde 2012 darauf verwiesen, dass die damals lebenden kleinwüchsigen Primaten (die den heutigen Lemuren ähnelten)[16] eine kürzere Generationenfolge und deshalb eine höhere Mutationsrate aufwiesen als großwüchsige Primaten, da die Mehrzahl der Mutationen in Geschlechtszellen sich während der Replikation ereignet; der Größenzuwachs bei den Primatenarten seit dem Paläozän sei daher vermutlich einhergegangen mit einer Verringerung der bei den frühesten Primaten noch „außergewöhnlich rasanten“ Mutationsrate.[17]
R. L. Stauffer u. a. berechneten für den Zeitpunkt der Aufspaltung der Altweltaffen in die Menschenartigen und die Meerkatzenverwandten (hierzu gehören Meerkatzen, Paviane und Makaken) per DNA-Analyse rund 23 Millionen Jahre vor heute, am Beginn des Miozäns.[18] Die Menschenartigen trennten sich dieser Datierung zufolge vor rund 15 Millionen Jahren in die Menschenaffen und die Gibbons auf. Für den Zeitpunkt der Aufspaltung der Menschenaffen in die asiatischen Arten (die Vorfahren der Orang-Utans) und in die afrikanischen Arten wurden 11 Millionen Jahre errechnet, für die Abtrennung der Gorillas von den Schimpansen rund 6,5 Millionen Jahre und für die Abtrennung der Schimpansen von den Hominini schließlich 5,2 ± 1,1 Millionen Jahre.
Seitdem ergaben sich jedoch Neuberechnungen. Zum einen wurden erst seit etwa 2010 genomweite Sequenzierungen üblich, zum anderen wurden sowohl die anzunehmenden Mutationsraten für die jeweiligen Hominiden präzisiert als auch die durchschnittlichen Generationenabstände für beide Geschlechter. Beispielhaft können folgende Neuberechnungen angeführt werden:
- Die „in früheren Studien“ zugrunde gelegten Mutationsraten ergaben nach Entschlüsselung der Gorilla-Genomsequenz für die Trennung der Gorillas von den Schimpansen zunächst 5,95 Millionen Jahre; unter Verweis auf Fossilfunde wurde diese Datierung aber relativiert und – unter Zugrundelegung von Mutationsraten in heute lebenden Homo sapiens-Populationen – eine geringere Mutationsrate zugrunde gelegt, die eine anzunehmende Trennung dieser Entwicklungslinien vor 10 bis 6 Mio. Jahren ergab.[19]
- C. Owen Lovejoy datierte die Trennung der Schimpansen von den Hominini 2009 in die Zeitspanne vor etwa 6 bis 5 Millionen Jahren.[20] Auf der Basis von Fossilienfunden datierte Terry Harrison Anfang 2010 jedoch die Trennung der Schimpansen von den Hominini bereits in die Zeit vor 7,5 Millionen Jahren,[21][22] Nach einer Revision der Annahmen über den zeitlichen Generationenabstand wurde 2012 sogar eine Trennung vor mindestens 8 bis 7 Millionen Jahren errechnet.[13]
- 2013 und 2019 kamen die Autoren mehrerer Studien zu dem Schluss, dass die Evolutionsraten nur halb so groß gewesen seien, als dies zahlreiche frühere Publikationen unterstellten.[23]
Als gesichert gilt derzeit nur die Abfolge der „Verzweigungen“ im Stammbaum der Menschenartigen, nicht aber der zeitliche Abstand zwischen zwei Verzweigungen.

Nagetiere: Tamias (Streifenhörnchen) – Castor (Biber) – Pedetes (Springhasen)
Hasenartige: Sylvilagus (Baumwollschwanzkaninchen) – Ochotona (Pfeifhasen)
Riesengleiter: Galeopterus – Cynocephalus
Primaten: Lemuren – Microcebus (Mausmakis) – Otolemur (Riesengalagos) – Ateles (Klammeraffen) – Macaca (Makaken) – Homo
Spitzhörnchen: Tupaias – Urogale (Philippinen-Spitzhörnchen) – Ptilocercus (Federschwanz-Spitzhörnchen)
Weiterentwicklung der Menschenartigen


„Die Wiege der Hominoidea“ – der Überfamilie der Menschenartigen – „liegt im frühen Miozän Ostafrikas“,[26] das heißt in der Zeit vor 23 bis 16 Millionen Jahren.[21] Ihre frühmiozänen Formen werden als archaische oder Stamm-Hominoidea bezeichnet; ihre verwandtschaftlichen Beziehungen untereinander und zu späteren Arten sind wegen der geringen Zahl bekannter Fossilien umstritten. Ferner weist keine der bisher bekannten Arten von miozänen Menschenartigen die für Menschenaffen typischen körperlichen Merkmale des Fortbewegungsapparats auf, „die sich offenbar erst mit zunehmender terrestrischer Lebensweise pliozäner Hominoidea herausgebildet haben“,[27] das heißt vor rund 5 Millionen Jahren.
Vor rund 18 bis 15 Millionen Jahren trennten sich zwei Entwicklungslinien: Die eine führte zu den Gibbons (Hylobatidae), die andere zu einigen bereits im Miozän wieder ausgestorbenen Gattungen – wie Afropithecus, Kenyapithecus und Griphopithecus, Pierolapithecus, Dryopithecus und Oreopithecus – sowie zu den Menschenaffen,[21] das heißt zu den Orang-Utans (Ponginae) und zu den afrikanischen Großen Menschenaffen (Homininae: Gorillas, Schimpansen, Mensch).
Von einem Teil der Fachautoren wird heute angenommen, dass die Menschenaffen aus der in dieser Epoche existierenden Überfamilie der Proconsulartigen (Proconsuloidea) hervorgegangen sein könnten, für die Proconsul Namensgeber war[28] und die den paläontologischen Befunden zufolge „ein außergewöhnlich formenreiches Taxon [war], das ausschließlich in tropischen Wäldern Afrikas und der Arabischen Halbinsel vorkam“.[21] Andere Fachautoren halten eine Schwestergruppe der Proconsulartigen für wahrscheinlicher oder verzichten völlig auf Spekulationen: „Nach gegenwärtigem Kenntnisstand ist jedoch keines der bekannten miozänen Hominoidea-Taxa in die direkte gemeinsame Vorfahrenschaft von afrikanischen Menschenaffen und der Stammlinie Hominini zu stellen.“[29]
Erstbesiedlung Eurasiens
Vor 17 bis 14 Millionen Jahren wurde das Klima in Afrika trockener, zugleich kam es im Jahresverlauf zu stärkeren Temperaturschwankungen. Diese Änderungen der ökologischen Gegebenheiten verringerte dem heutigen Forschungsstand zufolge die Proconsulartigen-Vielfalt; zugleich entwickelten sich frühe Verwandte der Meerkatzenverwandten und der Menschenartigen (beispielsweise Kenyapithecus wickeri, Equatorius africanus und Nacholapithecus) zu den vorherrschenden Gattungen. Nachweisbar ist bei den Fossilien aus dieser Epoche, dass Anpassungen an eine härtere Nahrung entwickelt wurden: z. B. kräftige Kiefer sowie dicke Zahnschmelz-Schichten auf den Backenzähnen[30] und dass vor 16 bis 15 Millionen Jahren erstmals auch Gebiete außerhalb Afrikas – weite Teile Eurasiens – von diesen Arten besiedelt wurden.[31]
Vor rund 16 Millionen Jahren, um die Grenze vom frühen zum mittleren Miozän, trennte sich in Asien die Verwandtschaftsgruppe der Orang-Utans von jener der anderen Menschenaffenarten; zur Verwandtschaftsgruppe der Orang-Utans zählen auch die ausgestorbenen Gattungen Ramapithecus, Sivapithecus / Ankarapithecus, Lufengpithecus und Khoratpithecus sowie Gigantopithecus.[21] Ramapithecus, dessen erste Fossilien Anfang der 1930er-Jahre in Nordindien gefunden worden waren, galt in den 1960er- und 1970er-Jahren irrtümlich als Vorfahre der Hominini und somit auch des Menschen.

Vor 13 bis 9 Millionen Jahren nahm die Zahl der Menschenartigen-Arten in Europa zu, unter anderem sind aus dieser Epoche neben den beiden in Spanien entdeckten Funden von Pierolapithecus und Anoiapithecus mindestens vier Dryopithecus-Arten bekannt.[32] Eine vergleichbare Entwicklung vollzog sich in Asien in jenem Formenkreis, dessen einzige Überlebende die Orang-Utans sind.
Vor 9,6 Millionen Jahren führte die sogenannte Vallesium-Krise zu erheblichen Veränderungen der Ökosysteme in Europa:[33] Von der spanischen Mittelmeerregion ausgehend verschwanden in West- und Mitteleuropa die subtropischen, immergrünen Wälder infolge allmählicher Abkühlung; an ihrer Stelle folgten laubabwerfende Bäume und in einigen südlichen Regionen Steppen. Diese Klimaveränderung hatte auch einen tiefgreifenden Wandel in der Tierwelt zur Folge – die meisten europäischen Arten der Menschenartigen dieser Epoche starben aus; einzig Oreopithecus überlebte bis vor ungefähr 7 oder sogar 6 Millionen Jahren auf einer Insel in der Region von Sardinien/Korsika. Ferner wurden auf Kreta die etwa 6 Millionen Jahre alten fossilen Fußspuren von Trachilos als Hinweise auf eine dort heimische Menschenaffenart interpretiert,[34] bei der es sich wegen der nach vorn gerichteten Zehenstellung mit großem Zeh und Ballen nicht um Oreopithecus handeln kann (Koordinaten der Fundstelle: 35° 30′ 55,1″ N, 23° 37′ 29,2″ O). Die etwa 50 Fußabdrücke werden einem Homininen zugeordnet.[34][35][36][37] Als möglicherweise ältester, bislang bekannter Vertreter der Hominini wurde in einer 2017 publizierten Analyse von Zahnwurzeln die fossile Gattung Graecopithecus bezeichnet, deren Überreste (ein Unterkiefer und ein Zahn) bei Athen und in Bulgarien gefunden und auf 7,2 Millionen Jahre datiert worden waren.[38]
Vor 8 bis 7 Millionen Jahren bewirkte zudem die Anhebung des Tibetischen Hochlands eine Steigerung der Dauer und Stärke des Monsuns in Asien. Die Folge war – auch in Europa – eine Verringerung der Niederschlagshäufigkeit und -dauer, nachweisbar unter anderem durch eine Ausbreitung von C4-Gräsern. Diese Klimaveränderungen führten allmählich zum völligen Aussterben der Menschenartigen in Europa[39] und zu einem Rückgang der Artenvielfalt in Asien, von dem letztlich nur die Orang-Utans und die Gibbons verschont blieben.
Entwicklung in Afrika
Betroffen von der Vallesium-Krise war vor 9,6 Millionen Jahren auch der Norden und Osten Afrikas.[40][41] Allerdings sind aus diesen Regionen bisher nur wenige Funde bekannt, die in die Zeit von vor 13 bis 7 Millionen Jahren datiert wurden. Dies hatte zeitweise zu der Vermutung geführt, dass die Menschenaffen sich in Asien entwickelt hatten und nach Afrika zurückgewandert waren.[42] Tatsächlich waren jedoch die schlechteren Voraussetzungen für das Entstehen von Fossilien – das feuchtere Klima – eine der Hauptursachen für die geringe Anzahl an afrikanischen Funden. Mit dem 2007 erstbeschriebenen, knapp 10 Millionen Jahre alten Nakalipithecus nakayamai aus Kenia,[43] dem schon länger aus Kenia bekannten, etwas älteren Samburupithecus sowie dem in Äthiopien geborgenen, ebenfalls etwas älteren Chororapithecus kann inzwischen jedoch belegt werden, dass auch Afrika im mittleren und späten Miozän von einer Vielzahl von Menschenartigen-Arten bevölkert war. Im späten Miozän – vor 8 bis 6 Millionen Jahren – trennten sich in Afrika auch die Entwicklungslinien der Gorillas und der Schimpansen von jener der Hominini,[21] wobei vermutet wird, dass der letzte gemeinsame Vorfahre von Schimpansen und Hominini ungefähr die Körpermaße der heute lebenden Schimpansen hatte.[44]
Eine im Sommer 2006 in der Zeitschrift Nature veröffentlichte Genanalyse[45] des Broad Institute, eines gemeinsamen Instituts des Massachusetts Institute of Technology und der Harvard University, wurde dahingehend interpretiert, dass der Entwicklungsgang der frühesten Hominini ungewöhnlicher verlief, als zumeist angenommen wird. In dieser Studie waren 20 Millionen Basenpaare von menschlicher DNA sowie von Schimpansen- und Gorilla-DNA mit Hilfe der molekularen Uhr miteinander verglichen worden. Laut Studie separierte sich eine frühe Menschenaffenart bereits vor ca. 10 Millionen Jahren von den Vorfahren der Hominini. Diese beiden Populationen vereinigten sich jedoch einige Jahrtausende später wieder und bildeten eine Mischpopulation, in der es zu Kreuzungen kam.

Den Interpretationen der Forscher zufolge gab es über vier Millionen Jahre hinweg eine Abfolge von Kreuzungen und sich auseinander entwickelnden Gruppen, bis eine letztmalige, dauerhafte Trennung der Schimpansenvorfahren und der Hominini vor ca. 6,3 bis 5,4 Millionen Jahren erfolgte. Dieser letzte Genaustausch sei durch das durchgängig sehr geringe Alter der X-Chromosomen belegt, die sich erst zu diesem späten Zeitpunkt in der für Menschen charakteristischen Form herausbildeten und den X-Chromosomen des Schimpansen sehr ähnelten. Dieses Szenario blieb allerdings nicht unwidersprochen.
Auffächerung der Hominini
Die publizierten Daten zur Dauer der Existenz der Hominini-Gattungen und -Arten sind Schätzwerte, die abgeleitet wurden aus den geologischen (stratigraphischen) Untersuchungen der Fundstellen von Fossilien, das heißt: aus der Altersbestimmung einzelner Fundstellen. Die sogenannte molekulare Uhr kann für die Gattungen der Hominini nicht genutzt werden, da der moderne Mensch die einzige überlebende Art ist und nur von ihm und dem eng mit ihm verwandten Neandertaler genetisches Vergleichsmaterial vorhanden ist.
Völlig unklar ist aufgrund der wenigen Funde bislang, welche afrikanischen Vorfahren den rund 7 bis 5 Millionen Jahre alten Gattungen Sahelanthropus, Orrorin und Ardipithecus unmittelbar vorausgingen und ob diese drei Gattungen von ihren Entdeckern zu Recht in die direkte Ahnenreihe der Gattung Homo gestellt wurden.

Frühzeit der Hominini

Nach dem Fund des rund 6 Millionen Jahre alten Orrorin im Jahr 2000 und des 7 bis 6 Millionen Jahre alten Sahelanthropus im Jahr 2001 (in der Fundstelle TM 266) wurden beide Arten als bereits aufrecht gehende, älteste bisher bekannte Arten der Hominini ausgewiesen und somit als direkte Vorfahren des Menschen. Dies wäre auch widerspruchsfrei zu vereinen mit den oben genannten neueren molekulargenetischen Berechnungen. Nach David R. Pilbeam und Daniel E. Lieberman spricht die beste verfügbare Evidenz im Jahre 2017 für eine Trennung der Homininen-Linie von den Schimpansen bei 7,9 Millionen Jahren (im Bereich zwischen 6,5 bis 9,3 Millionen Jahren).[46]
Bereits 1994 waren in Äthiopien Fossilien von Ardipithecus ramidus entdeckt worden. Sie sind 4,4 Millionen Jahre alt und werden von vielen Forschern ebenfalls zu den direkten Vorfahren des Menschen gestellt. Auch die Individuen dieser Art konnten, wie vor allem das Fossil Ardi zu belegen scheint, auf dem Boden zweibeinig gehen. Die verwandtschaftlichen Beziehungen zwischen Sahelanthropus, Orrorin und Ardipithecus sowie die Zurechnung dieser drei Arten zu den Hominini sind jedoch weiter umstritten.
Diese Funde stammen aus dem Übergang von Messinium zum Zancleum, einer erdgeschichtlichen Epoche, in der die Weltmitteltemperatur ungefähr 4 °C höher war als heute.[47] Einer 2011 publizierten Studie zufolge waren die Lebensräume der frühen Hominini vor 6 Millionen Jahren Savannen mit allenfalls 40 Prozent Bedeckung durch Baumkronen; um 3,6 Mio. Jahre vor heute betrug die Baumbedeckung 40 bis 60 Prozent, und im Übergang vom Pliozän zum Pleistozän nahm sie wieder ab, so dass vor 1,9 Millionen Jahren Flächen mit einer Baumbedeckung von mehr als 50 Prozent nahezu verschwunden waren.[48] In einer 2019 veröffentlichten Studie wurde darauf hingewiesen, dass die Artengemeinschaften im Lebensraum der Hominini erst vor rund 700.000 Jahren denen in den heutigen Steppengebieten zu ähneln begannen; so habe es in den sechs Millionen Jahren zuvor sehr viel mehr Arten von extrem großen Pflanzenfressern (Megafauna) als danach gegeben. Diese Pflanzenfresser-Arten waren zudem zumeist keine Wiederkäuer, so dass das Grünland viel stärker als heute zum Beispiel in der Serengeti abgefressen wurde.[49]
Australopithecinen

Zu den durch Fossilienfunde relativ gut bekannten, bereits aufrecht gehenden Vorfahren des Menschen gehören die Australopithecinen, speziell die Gattung Australopithecus. In welchen verwandtschaftlichen Beziehungen ihre Arten zueinander und zu den Arten der Gattung Homo stehen, ist allerdings noch immer unklar. Australopithecus anamensis gilt heute als „die früheste unzweifelhafte Hominini-Art“;[21] eine der bedeutendsten Australopithecus-Fundstätten in Südafrika gilt daher als eine Wiege der Menschheit. Besonders bekannte Einzelfunde sind Lucy[50] und das jugendliche, weibliche Skelett DIK 1-1 (beide gehören zu Australopithecus afarensis) sowie das Kind von Taung (der Schädel eines Australopithecus africanus). Bei Laetoli in der Olduvai-Schlucht in Tansania wurden fossile Fußspuren von mehreren Australopithecus-afarensis-Individuen gefunden, die eindeutig belegen, dass Vertreter dieser Art aufrecht gingen. Umstritten ist hingegen, ob der 1999 von Meave Leakey in Kenia entdeckte Kenyanthropus als eigenständige Gattung anzusehen oder zur Gattung Australopithecus zu stellen ist.
Ebenfalls zu den Australopithecinen wird die Gattung Paranthropus gestellt, deren Vertreter ein extrem robustes Gebiss aufweisen. Als Ursache dieser Anpassung gilt eine Klimaveränderung (Abkühlung) vor rund 2,5 Millionen Jahren; ausgelöst wurde sie zum einen durch die vor 2,7 Millionen Jahren beginnende Vergletscherung der Arktis, zum anderen durch die plattentektonische Hebung Ostafrikas. Beides bewirkte eine Verringerung der Niederschlagsmengen und in der Folge eine weitgehende Versteppung des angestammten Lebensraums der Vorfahren von Paranthropus.[51] Eine solche savannenartige Landschaft bot in erster Linie Nahrung für grasfressende Paarhufer und Wiederkäuer, die es vorher schon, meist in kleineren Formen, als Laub äsende Waldbewohner gab. Diese traten nun bald in großen Herden auf, und weil sie zahlreicher wurden, konnten sich auch Raubtiere und Aasfresser vermehren. So differenzierten sich zwei Typen von Hominini.
Der eine Typus entstand als Folge einer Anpassung an eine nunmehr – im Vergleich zum Laub der Wälder – hartfaserige Nahrung in der Savanne.[51] Paranthropus boisei, Paranthropus robustus und Paranthropus aethiopicus entwickelten in dieser ökologischen Nische eine gewaltige Kaumuskulatur und entsprechend mächtige Backenzähne. Ihre Kaumuskeln setzten an dem hohen Scheitelkamm des Schädels an.
Der zweite Typus fing die Folgen des Klimawandels ab, indem er zu einer Ernährungsweise überging, die mehr und mehr auch Fleisch als Nahrung einbezog.[51] Da diese Individuen weder die Fähigkeit besaßen, als Raubtier größere Beutetiere zu stellen noch über Klauen oder Zähne verfügten, die geeignet gewesen wären, ein großes Beutetier zu töten oder aufzubrechen, dürfte sich ihre Nahrung auf Aas und Beuteraub beschränkt haben. Sehr wahrscheinlich kam es hier zum ersten Gebrauch von Steinwerkzeugen, indem Steine dazu benutzt wurden, das Mark erbeuteter Röhrenknochen freizulegen.
Umstritten ist, welcher Gattung und welchen Arten diese ältesten Steinwerkzeuge zuzuordnen sind: „Von einigen Forschern wird die Ansicht vertreten, dass die Herstellung von Oldowan-Geräten dem Australopithecus zuzuschreiben sei und dass der Gebrauch von Werkzeugen nicht als ausschließlicher Anhaltspunkt für die menschliche Art angesehen werden dürfe. Es ist möglich, dass auch die Australopithecinen zu einer groben Steinbearbeitung fähig waren.“[52] Ein breites Formenspektrum von Steinwerkzeugen „und ihre systematische Herstellung mit Hilfe anderer Werkzeuge, also mit künstlich erschaffenen Geräten“ sei allerdings erst den Arten der Gattung Homo zuzuschreiben.
Ein später Vertreter der Gattung Australopithecinen ist Australopithecus sediba, der 2010 von Lee Berger erstmals beschrieben wurde und vor etwa 2 Millionen Jahren lebte. Er zeigt sowohl affenähnliche Merkmale als auch solche des modernen Menschen.[53]
Gattung Homo
Aus einer Art der Gattung Australopithecus entwickelten sich vor drei bis zwei Millionen Jahren die ersten Vertreter der Gattung Homo, deren Fossilien insbesondere aufgrund von Werkzeugfunden zu Homo gestellt wurden.
Auffällig ist, dass auch diese Entwicklung in einer Epoche stattfand, in der das Klima in Ostafrika – das zuvor bereits mehrfach zwischen relativ feucht und relativ trocken gewechselt hatte – erneut hin zu Trockenheit wechselte. Belegt ist dies ab 2,8 Millionen Jahren vor heute (mit einem Maximum um 1,8 bis 1,6 Mio. Jahren vor heute) durch Staubablagerungen, durch die größere Ausdehnung von Savannen und durch vermehrte Funde von Hornträgern wie Antilopen;[54] das Maximum der Staubablagerungen fällt zusammen mit dem ältesten Nachweis von Homo erectus.
Evolutionäre Merkmale
| Merkmal | Australopithecus | Homo |
|---|---|---|
| Körpergröße | klein | groß |
| Körperform | lange Arme, kurze Beine | kurze Arme, lange Beine |
| Fortbewegung | zweibeinig und klettern | zweibeinig |
| Kiefer und Zähne | groß | klein |
| (Embryonal-)Entwicklung | schnell | langsam |
| Gehirngröße | klein | groß |
In der Paläoanthropologie wurde zunächst nach einer eindeutigen morphologischen bzw. verhaltensmäßigen Abgrenzung zwischen den Gattungen Australopithecus und Homo gesucht. Die Unterscheidung ließ sich jedoch nicht anhand eines einzigen Kriteriums, etwa Gehirngröße oder aufrechter Gang (Bipedie), treffen.[55] Insbesondere entstand der aufrechte Gang neben Dinosauriern und Vögeln auch mehrmals unabhängig bei den frühen Menschenaffen. Nicht jedes Fossil, das aufrecht gehen konnte, gehört somit in die Vorfahrenlinie des Menschen. Daher wurde ein Bündel von Merkmalen als typisch vorgeschlagen, darunter Körperform und -größe, aufrechter Gang, großes Gehirn, kleiner Kiefer und kleine Zähne, Präzisionsgriff, Reduzierung der Behaarung, Schweißdrüsen, flache Finger- und Zehennägel, lange Embryonalentwicklung, Verlängerung der Kindheit, und beim Verhalten: Sexualverhalten, Sprache, Sozialisation und Kultur.[56] Die Kriterien werden bis heute kontrovers erörtert. Auch bei den einzelnen Kriterien, etwa der erforderlichen Gehirngröße, besteht Uneinigkeit. So wird diese von manchen Forschern bei 700 Kubikzentimetern, bei anderen erst ab 850 Kubikzentimetern als typisch angesetzt.[57] In der neueren Sichtweise herrscht heute Einigkeit, dass die Menschwerdung kein eindeutiger und schneller Evolutionsschritt war, sondern eine parallele Entwicklung einer Vielzahl von Merkmalen, wobei in dem Prozess stets einige noch vorfahrenähnlich, andere aber bereits zukunftsweisender ausgeprägt waren (Mosaikevolution).[58]
Von Homo rudolfensis zu Homo erectus

.jpg)
1,5 mya. Sammlung Koenigswald im Naturmuseum Senckenberg
Die beiden ältesten Homo-Arten sind Homo rudolfensis, der nach dem Rudolf-See – heute Turkana-See – in Kenia benannt wurde, und Homo habilis. Die Verwandtschaftsbeziehungen beider Arten zueinander sowie ihre Verwandtschaft zu vorhergehenden und nachfolgenden Arten der Hominini sind bislang umstritten. Ihre noch sehr große anatomische Nähe zu Australopithecus veranlasste Bernard Wood 1999 sogar zu dem Vorschlag, beide Arten in Australopithecus rudolfensis und Australopithecus habilis umzubenennen.[59] Die anatomischen Merkmale der beiden Arten werden dennoch in der Regel in Abgrenzung von älteren Australopithecus-Arten definiert.
So ist das Gesicht von Homo habilis und Homo rudolfensis leichter gebaut als bei Australopithecus, aber die Augen stehen bei Homo habilis noch weiter auseinander als bei den späteren Homo-Arten wie beispielsweise Homo erectus. Der Überaugenwulst, das ist der durchgehende Querwulst des Stirnbeins oberhalb der Nasenwurzel, ist hingegen weniger stark ausgeprägt als bei Homo erectus. Der Schädel von Homo habilis und Homo rudolfensis „verengt sich hinter den Augenhöhlen nicht so stark wie bei Australopithecus oder Paranthropus, sodass sich ein größeres Gehirnvolumen ergibt“.[60]
Ober- und Unterkiefer beider Arten sind zudem kleiner als bei Australopithecus, entsprechend sind die Ansätze der Kaumuskulatur am Schädel weniger stark ausgeprägt.[61] Unterscheidungsmerkmale für Homo habilis und Homo rudolfensis sind laut Friedemann Schrenk: das bei Homo rudolfensis größere Gehirnvolumen; die oberen Vorbackenzähne von Homo rudolfensis haben 3 Wurzeln (Homo habilis: 2), die unteren 2 Wurzeln (Homo habilis: 1); die Weisheitszähne von Homo rudolfensis sind im Vergleich zu Australopithecus verkleinert (bei Homo habilis nicht verkleinert), Oberschenkel und Fuß von Homo rudolfensis sind menschenähnlich, bei Homo habilis ähneln sie Australopithecus.[62]
Vor etwa zwei Millionen Jahren entwickelte sich Homo ergaster. Sein Rang als abgrenzbare Art ist allerdings umstritten; diverse Forscher ordnen dessen Fossilien als frühe Exemplare der Art Homo erectus zu. Homo erectus war die erste Art der Gattung Homo, die Afrika verließ und sich über den Vorderen Orient nach Asien und Europa ausbreitete. Der erste Nachweis der Gattung Homo außerhalb Afrikas stammt allerdings von den homininen Fossilien von Dmanissi in Georgien, die auf 1,8 Millionen Jahre datiert wurden und deren Anbindung an den Stammbaum der Gattung Homo ungeklärt ist; möglicherweise gehören die Dmanissi-Fossilien zu Homo habilis.
Umstritten ist ferner, ob die von ihren Entdeckern als Homo antecessor bezeichneten, bis zu 1,2 Millionen Jahre alten spanischen Fossilien zu Recht als eigene Art ausgewiesen wurden oder als lokale Variante von Homo erectus einzuordnen sind.
Anhand von genetischen Markern wurde berechnet, dass vor 1,2 Millionen Jahren nur rund 18.500 Individuen aus der direkten Vorfahrenlinie des Homo sapiens lebten.[63]
Eine weitere wahrscheinlich eigenständige Art[64] war Homo floresiensis, scherzhaft auch „Hobbit“ genannt, dessen Überreste 2003 entdeckt wurden. Teilweise wird sie aber bloß als eine späte Zwergform des Homo erectus interpretiert. Angehörige dieser Art lebten noch bis vor 60.000 Jahren auf der indonesischen Insel Flores. Homo luzonensis, ein ähnlich alter Fund von der Insel Luzon (Philippinen), gehört ebenfalls möglicherweise zum Formenkreis des Homo erectus.
Ungeklärt ist zudem die stammesgeschichtliche Herkunft der Fossilien von Homo naledi aus Südafrika, die rund 335.000 Jahre alt sein sollen und neben Merkmalen der Gattung Homo auch solche von Australopithecus aufweisen.
Von Homo erectus zu Homo neanderthalensis
Vor ca. 800.000 Jahren entwickelte sich aus Homo erectus eine Form mit größerem Gehirn, die meist als Homo heidelbergensis bezeichnet wird, von einigen Forschern zeitweise aber als Unterart des Homo erectus klassifiziert wurde. Aus Homo heidelbergensis bzw. Homo erectus heidelbergensis entwickelten sich in Europa die Neandertaler (Homo neanderthalensis), während zur selben Zeit aus den in Afrika verbliebenen Populationen des Homo erectus der Homo sapiens hervorging, der heutige Mensch.
Neben dem Neandertaler gab es vor rund 40.000 Jahren zudem im Altai-Gebirge noch eine Schwestergruppe des Neandertalers, die so genannten Denisova-Menschen. Von ihnen sind bisher nur ein Backenzahn, ein Finger- und ein Zehenknochen aus der Denissowa-Höhle[65] sowie der Xiahe-Unterkiefer aus Tibet wissenschaftlich beschrieben worden. Die Studien kamen aufgrund der Analyse von mtDNA und von Zellkern-DNA zu dem Ergebnis, dass die Denisova-Menschen zu einer homininen Gruppe gehören, die am engsten mit den Neandertalern verwandt ist, aber eine möglicherweise 250.000 Jahre lange eigenständige Populationsgeschichte neben den Neandertalern aufweist. Demnach hat es in Zentralasien neben Homo sapiens und dem Neandertaler noch eine dritte, unabhängig von diesen beiden Arten dorthin eingewanderte Population der Gattung Homo gegeben.
Mindestens drei Arten der Gattung Homo – Neandertaler, Homo floresiensis und Mensch – sowie die Denisova-Menschen besiedelten demnach über gewisse Zeitspannen hinweg gleichzeitig Eurasien.
Genfluss zwischen Homo sapiens und archaischen Menschenarten
Zahlreiche archäogenetische Arbeiten legen seit 2010 einen überraschenden zwischenartlichen Genfluss zwischen Neandertaler und Homo sapiens[66] sowie zwischen dem Denisova-Menschen und Homo sapiens[67] offen. In den Jahren 2013 bis 2015 veröffentlichte archäogenetische Untersuchungen an den Homo-sapiens-Funden von Peștera cu Oase in Rumänien und Ust-Ischim in Sibirien erbrachten den Nachweis von Neandertaler-DNA in beiden Fossilien. Demnach kann von einer erfolgreichen Verpaarung und Genfluss zwischen Neandertaler und Homo sapiens nicht nur in der Levante, sondern auch im Osten Europas und in Sibirien ausgegangen werden.[68] Einige Nukleotidsequenz-Varianten (Haplotypen) bei den afrikanischen Ethnien San, Mandinka und Aka wurden dahingehend interpretiert, dass es bei ihnen vor rund 35.000 Jahren zu einer „Vermischung“ mit einer Homo-Population gekommen sein könnte, die sich bereits vor rund 700.000 Jahren von der zum modernen Menschen führenden Entwicklungslinie getrennt hatte.[69] Da von einer solchen archaischen afrikanischen Homo-Population bislang keine Fossilien entdeckt wurden, kann bislang nicht belegt werden, welcher Population oder Art die Nukleotidsequenz-Varianten zugeschrieben werden können.[70]
Ursprung des Homo sapiens

oben Negrito-Frau (Philippinen),
Aborigine-Mann (Australien),
unten Papua-Mann (Neuguinea),
Melanesier-Junge (Vanuatu)
Der archaische Homo sapiens entstand in der Zeitspanne zwischen 300.000 und 200.000 Jahren vor heute.[72] Jahrzehntelang galten drei Funde als die ältesten sicheren Belege des Homo sapiens: die 195.000 Jahre alten Fossilien Omo 1 und Omo 2 sowie der rund 160.000 Jahre alte „Herto-Schädel“, beide entdeckt im Nordosten Afrikas. Seit 2017 gilt jedoch der rund 300.000 Jahre alte Schädel von Djebel Irhoud (Marokko) als ältester Beleg.[73] Die nächst ältesten Funde von Homo sapiens stammen u. a. aus Äthiopien (Bodo 1), Marokko (Salé), Sambia (Kabwe 1), Südafrika (Florisbad 1 und Saldanha) sowie Tansania (Ndutu 1 und Eyasi 1), das heißt aus Nordost-, Nordwest-, Südost- und Südafrika. Es konnte jedoch bislang keine bestimmte Region identifiziert werden, die als Ursprungsregion gelten könnte.[74] In einer 2018 publizierten Übersichtsarbeit[75] wurde daher argumentiert, dass der anatomisch moderne Mensch „nicht von einer einzigen Gründerpopulation in einer Region Afrikas“ abstammt, sondern von diversen, über den gesamten Kontinent verstreuten und weitgehend voneinander isolierten Jäger- und Sammlergruppen: „Getrennt durch Wüsten und dichte Wälder lebten sie in unterschiedlichen Lebensräumen. Jahrtausende der Trennung führten zu einer erstaunlichen Vielfalt menschlicher Gruppen, deren Vermischung letztlich unsere Spezies prägte.“[76] Eine Analyse von genetischen Befunden wurde 2023 als Stütze dieser Sichtweise interpretiert.[77] 2025 wurde berichtet, dass in Afrika bereits vor 150.000 Jahren nicht nur Savannen und Küstengebiete besiedelt waren, sondern im Gebiet der heutigen Elfenbeinküste auch tropische Wälder.[78]
Vor 70.000 Jahren begann sich der Homo sapiens in ganz Afrika und dem Nahen Osten auszubreiten. Vor 40.000 Jahren hatte er bereits ganz Asien und Europa besiedelt. Dies wirft die Frage auf, was aus den Vor- und Frühmenschen wurde, insbesondere aus Homo erectus, den Denisova-Menschen und den Neandertalern. Hierzu gibt es zwei Theorien, die „Vermischungshypothese“ und die „Verdrängungshypothese“.[79]
Vertreter der Hypothese vom multiregionalen Ursprung des modernen Menschen vertreten die Ansicht, dass sich Populationen anderer Vor- und Frühmenschen – wie dem Homo erectus und dem Neandertaler, die bereits längere Zeit Afrika, Europa und Asien besiedelten – durch Vermischung mit dem archaischen Homo sapiens zum anatomisch modernen Menschen entwickelten. Genetische Analysen des Y-Chromosoms und der Mitochondrien des Menschen stützen inzwischen jedoch die Out-of-Africa-Theorie (siehe dazu auch: Adam des Y-Chromosoms und Mitochondriale Eva). Eine Vermischung zwischen Homo sapiens und den späten Vertretern von Homo erectus in Asien ist unbelegt, die Vermischung zwischen Homo sapiens und dem Neandertaler war mit allenfalls 1 bis 4 Prozent eher gering und schlug sich nach den bisherigen Analysen nicht in äußerlich sichtbaren Merkmalen nieder.[79] Von den Paläoanthropologen weitgehend akzeptiert ist daher heute die auf Fossilfunden basierende Out-of-Africa-Theorie. Demnach entstand Homo sapiens in Afrika, besiedelte die benachbarten Kontinente, hatte vermutlich in schnellerer Abfolge und häufiger überlebenden Nachwuchs als regional mit ihm konkurrierenden Homo-Arten und verdrängte diese allmählich.[79]
Homo sapiens ist die einzige Menschenart, die Australien (vor etwa 50.000 Jahren)[80][81] und Amerika besiedelt hat (vor etwa 15.000 bis 11.500 Jahren, nach mancher Ansicht wesentlich früher, siehe dazu Besiedlung Amerikas). Homo sapiens ist zugleich der letzte Überlebende der Gattung Homo.
Wichtige Menschenfunde in Europa
Wichtige Fundstellen in Europa sind die Sierra de Atapuerca in Spanien, wo eine Besiedelung seit 1,2 Millionen Jahren gesichert zu sein scheint, und zwar beginnend bei Homo erectus / Homo antecessor über Homo heidelbergensis bis zum Neandertaler und zu Homo sapiens; die Höhle von Arago in Südfrankreich, in der 450.000 Jahre alte Homo heidelbergensis-Fossilien geborgen wurden, hier genannt Mensch von Tautavel; Peștera cu Oase in Rumänien (der Fundort der ältesten Fossilien von Homo sapiens in Europa) sowie Cro-Magnon in Frankreich, der Namensgeber des Cro-Magnon-Menschen.
Evolution des Menschen in geschichtlicher Zeit
Die Evolution des Menschen hört nicht auf. Mehrere relativ jüngere, neue Merkmale existieren. Unter den Blutgruppen bildete sich die Blutgruppe B zuletzt heraus, und zwar in Asien. Sie konnte sich wegen Hebung des Meeresspiegels nicht nach Amerika ausbreiten, wo sich die geschichtlich früheren Bevölkerungsgruppen ausschließlich aus Menschen mit der Blutgruppe 0 zusammensetzten.
Seit dem Mittelalter wird ein Trend zur Verkleinerung des Unterkiefers und zu Überbiss beobachtet. Die Ursache ist der ernährungsbedingte Mangel an faserreicher Nahrung. Eine Reduzierung der Weisheitszähne wird parallel beobachtet.[82] Die Veränderung der Hautfarbe durch unterschiedliche Melaninbildung in der Folge von Wanderungen in Regionen mit unterschiedlicher Anpassung an Sonnenstrahlung (Ultraviolettstrahlung) ist ein weiteres neues Merkmal des Homo sapiens. Ein vorteilhaftes Merkmal war die mehrfach unabhängig in den vergangenen 10.000 Jahren entstandene Laktosetoleranz, das heißt die Verträglichkeit von Milch im Erwachsenenalter.[83][84] Vor allem Europäer und Asiaten auf der Nordhalbkugel (Ausnahme Chinesen) haben mit einem hohen Anteil in der Bevölkerung die dafür zugrundeliegende genetische Mutation. Sie ermöglichte Menschen bei der Sesshaftwerdung, sich eine zusätzliche, wertvolle Nahrungsquelle zu erschließen. Malariaresistenz liegt bei heterozygoter Sichelzellenanämie vor. In dieser Form ist die Krankheit ein Selektionsvorteil.[85]
Die Anpassung an Lebensbedingungen in großer Höhe wie im Himalaja, den Anden und Ostafrika erfolgte mehrfach unabhängig durch genetische Veränderungen der Sauerstoffverarbeitung im Blut bzw. der Bildung von roten Blutkörperchen. Die regional leicht unterschiedlichen Mutationen zählen zu den physiologisch jüngsten evolutionären Anpassungen der Menschheit.[86][87]
Forschungsgeschichte
Frühe Sichtweisen bis Anfang 19. Jahrhundert
Unter Bezug auf Plinius hatte Andreas Vesalius (1514–1564), der Begründer der neuzeitlichen Anatomie und des morphologischen Denkens, bereits im 16. Jahrhundert eine Theorie der Abstammung des Menschen vom Affen über Pygmäen entwickelt, und der englische Anatom Edward Tyson hatte 1699 die Gemeinsamkeiten von Schimpansen- und Menschengehirn beschrieben.[88] Offenbar war man sich schon im 17. Jahrhundert in gelehrten Kreisen der großen Ähnlichkeit von Mensch und Menschenaffe bewusst. Funde menschlicher Fossilien im 18. und frühen 19. Jahrhundert erwiesen sich jedoch entweder als Irrtümer, wie ein als Homo diluvii testis[89] bezeichneter tertiärer Riesensalamander, oder ihr „diluvialer“ Befundzusammenhang wurde nicht anerkannt. Befürworter des zu dieser Zeit umstrittenen diluvialen Menschen war zum Beispiel der thüringische Geologe Ernst Friedrich von Schlotheim, der in seiner 1820–1822 erschienenen Petrefactenkunde fossile Menschenreste („Anthropolithen“) von Bad Cannstatt, Bilzingsleben, Meißen und Köstritz anführte.[90] Der erste bis in die Gegenwart gut erhaltene und bestätigte Fund eines pleistozänen Menschen war ein 1823 auf der Gower-Halbinsel (Wales) entdecktes, mittels C14-Datierung auf 31.000 BP datiertes Skelett (entspricht etwa 35.000 kalibrierten Kalenderjahren vor heute), das als „Red Lady of Paviland“ bezeichnet wurde.[91] Hierbei handelt es sich um eine mit rotem Ocker bestreute männliche Bestattung (das Geschlecht wurde anfangs falsch bestimmt) eines anatomisch modernen Menschen, des so genannten Cro-Magnon-Menschen.[92]
Dissens um die Herkunft im 19. Jahrhundert
Erst mit der Entdeckung des Neandertalers aus dem Neandertal im Jahre 1856 – drei Jahre vor dem Erscheinen von Charles Darwins Hauptwerk Über die Entstehung der Arten – traten Indizien dafür zutage, dass es neben dem Homo sapiens noch einen weiteren Menschentyp gegeben haben könnte. Steinbrucharbeiter hatten in einem heute dem Kalkabbau zum Opfer gefallenen Abschnitt des Neandertals 16 Knochenfragmente freigelegt. 1864 schrieb sie der irische Geologe William King einer vom modernen Menschen unterscheidbaren Art zu, dem „Homo Neanderthalensis King“.[93] Gleichwohl blieb es bis zum Ende des 19. Jahrhunderts umstritten, ob der Fund aus dem Neandertal ein „Urmensch“ oder ein deformierter moderner Mensch sei.
Unabhängig von diesem Forscherstreit hatte Charles Darwin 1871 in seinem Werk Die Abstammung des Menschen und die geschlechtliche Zuchtwahl argumentiert, der Mensch habe sich vermutlich in Afrika entwickelt, da seine nächsten Verwandten – Schimpansen und Gorillas – dort beheimatet sind.[94] Auch die genauen anatomischen Studien, die Thomas Henry Huxley 1863 in seiner Schrift Evidence as to Man’s Place in Nature vorgelegt hatte, legten das Entstehen des Menschen in Afrika nahe.
.jpg)
Einen gänzlich anderen Ansatz vertrat hingegen Ernst Haeckel. Schon 1868 hatte er in seiner Natürlichen Schöpfungsgeschichte geschrieben, dass „die meisten Anzeichen auf das südliche Asien“ hindeuteten.[95] Haeckel stützte seine Mutmaßung vor allem auf den Vergleich von Behaarung, Hautfarbe und Schädelform der damals als primitiv geltenden, heute als indigen bezeichneten Völker Afrikas und Asiens mit den Menschenaffen. Haeckel räumte jedoch zugleich ein: „Vielleicht war aber auch das östliche Afrika der Ort, an welchem zuerst die Entstehung des Urmenschen aus den menschenähnlichen Affen erfolgte; vielleicht auch ein jetzt unter den Spiegel des indischen Oceans versunkener Kontinent, welcher sich im Süden des jetzigen Asiens einerseits östlich bis nach den Sunda-Inseln, andrerseits westlich bis nach Madagaskar und Afrika erstreckte.“
Haeckels Hypothese, die Sunda-Inseln seien der Rest des versunkenen Kontinents Lemuria, auf dem sich vorzeitliche Menschenaffen zu den Vorfahren des Menschen und der anderen jetztzeitlichen Menschenaffen entwickelten, faszinierte den jungen niederländischen Militärarzt Eugène Dubois. Er ließ sich deshalb 1887 nach Sumatra versetzen, um im Gebiet des Malaiischen Archipels nach Fossilien zu suchen. In seinem Buch Die Frühzeit des Menschen beschreibt Friedemann Schrenk Dubois’ Vorgehensweise wie folgt: „Besessen von seiner Idee, begann er an einer Stelle in Java zu graben, die nach heutigen Vorstellungen als völlig aussichtslos gelten würde. Er grub in einem Gebiet, wo im Umkreis von Tausenden von Kilometern noch nie zuvor auch nur die kleinste Andeutung von Resten eines Urmenschen gefunden wurde – und er grub auf den Zentimeter genau an der richtigen Stelle.“[96] Dubois kannte allerdings Hinweise von Bauern, die dort Tierfossilien gefunden hatten.[97]
Haeckels anatomische Vergleiche, Dubois’ Fossil des Java-Menschen von 1891 und die Entdeckung des Peking-Menschen in den 1920er-Jahren führten dazu, dass Darwins Hinweis auf Afrika als die Wiege der Menschheit nicht weiter beachtet wurde – stattdessen galt Asien unter den führenden Forschern als jene Region, in der sich der moderne Mensch entwickelt hatte. Daran konnte zunächst auch der Fund eines rund zwei Millionen Jahre alten, gut erhaltenen fossilen Schädels nichts ändern, der 1924 in der heute zu Südafrika gehörigen Ortschaft Taung entdeckt wurde. Raymond Dart, ein Anatom der University of the Witwatersrand in Johannesburg, erkannte die Bedeutung des Fundes und publizierte ihn Anfang 1925 in der Fachzeitschrift Nature unter dem neuen Art- und Gattungsnamen Australopithecus africanus.[98]
_1-EditMylius.jpg)
Erste paläoarchäologische Hinweise auf die Herkunft des Menschen aus Afrika
Dank seiner ärztlichen, neuroanatomischen Ausbildung hatte Raymond Dart erkannt, dass das so genannte Kind von Taung zwar ein affenähnliches Gesicht besaß; sein Gehirn und die Bezahnung waren jedoch menschenähnlich. Dart argumentierte daher, dass wichtige Merkmale des kleinen Schädels stärker menschenähnlich als affenähnlich seien: „Die Wangenbeine, die Jochbögen, Oberkiefer und Unterkiefer lassen zarte, menschenähnliche Charakteristika erkennen.“ Ähnliches gelte für das Gehirn, das gleichfalls mehr menschenähnliche als affenähnliche Merkmale aufweise: Das Kind von Taung sei daher einzuordnen als Mosaikform, das heißt als Mitglied „eines ausgestorbenen Geschlechts von Affen, das ein Zwischenglied darstellt zwischen den Menschenaffen der Gegenwart und dem Menschen“.[99] Darts Interpretation des Fossils wurde allerdings bis in die 1940er-Jahre nicht ernst genommen.
Ein wesentlicher Grund hierfür war die Ablehnung durch den damals führenden US-amerikanischen Paläontologen Henry Fairfield Osborn, der als Kritiker von Darwins Evolutionstheorie das theoretische Konzept eines so genannten Dawn-Man (Frühzeit-Mensch oder Mensch der Morgendämmerung) popularisiert hatte. Osborn behauptete unter anderem, das Gehirn des modernen Menschen sei derart komplex, dass zwei oder drei Millionen Jahre nicht hätten ausreichen können, um es aus einem affenähnlichen Gehirn hervorzubringen. Das kleine Gehirn des Australopithecus africanus mit menschenähnlichen Zähnen war somit ein Fund, der mit den Hypothesen des damaligen Wissenschafts-Establishments nicht in Einklang stand: Nahezu alle Forscher schlossen sich daher in den 1920er-Jahren der These Osborns an. Sie unterstellten eine Zeitspanne von mindestens 20 bis 25 Millionen Jahren seit der Trennung der Hominini von den anderen Menschenaffen: Eine Hypothese, die keineswegs neu war, denn schon Rudolf Virchow hatte aus ähnlichen Überlegungen heraus den Neandertaler nicht als fossile Art erkannt. Diese heute völlig willkürlich wirkende Hypothese fand in den 1920er-Jahren jedoch eine plausible Stütze im Piltdown-Menschen, dessen Knochen ab 1912 in Sussex aufgesammelt worden waren[100] und der erst 1953 als Fälschung entlarvt wurde. Sein Kopf bestand aus dem Schädel eines modernen Menschen, dem der Unterkiefer eines Affen angepasst worden war. Die Fälschung kam der herrschenden Auffassung dieser Zeit entgegen, nach der die Vorfahren des Menschen bereits seit langer Zeit ein besonders großes Gehirn besaßen, und versperrte so den damals führenden britischen und US-amerikanischen Paläontologen den Blick auf die tatsächlichen Gegebenheiten.
Die Wende zugunsten einer Anerkennung der Australopithecinen als Vormenschen trat erst ein, als die Aussagekraft anderer Fossilien neu bewertet wurde. So waren immer mehr Neandertaler entdeckt worden, deren Körperbau einheitlich war und die somit die These unhaltbar machten, das zuerst gefundene Exemplar sei ein deformierter moderner Mensch gewesen. Ab 1936 waren zudem weitere Australopithecus-Fossilien in Afrika entdeckt worden, die von einer nachgewachsenen Forschergeneration nicht mehr in erster Linie vor dem Hintergrund der älteren Lehrmeinungen zur Dauer der Evolution des Gehirns gedeutet wurden.
Etablierung der Out-of-Africa-Theorie
Besonders aussagekräftige Fossilien wurden ab Ende der 1950er- / Anfang der 1960er-Jahre durch das Ehepaar Louis Leakey und Mary Leakey und später von deren Sohn Richard Leakey und seiner Ehefrau Meave Leakey in der Olduvai-Schlucht im heutigen Tansania sowie am Turkana-See in Kenia entdeckt. Seit den 1970er-Jahren bargen Forscher um Yves Coppens, Donald Johanson und Tim White zahlreiche Fossilien im Afar-Dreieck in Äthiopien. 1991 entdeckte der deutsche Forscher Friedemann Schrenk in Malawi das – nach dem Fossil LD 350-1 – zweitälteste der Gattung Homo zugeschriebene Fossil, den vollständigen Unterkiefer UR 501 von Homo rudolfensis. Das vollständigste bisher entdeckte Skelett eines frühen Vertreters der Hominini ist das von Ronald J. Clarke bearbeitete Fossil Little Foot aus Sterkfontein (Südafrika), an dessen Freilegung seit 1997 gearbeitet wurde.

Insbesondere die jahrzehntelange Forschung der Leakeys, das Erarbeiten einer verlässlichen Datierungsmethode für ostafrikanische Funde durch Frank Brown und die vergleichenden anatomischen Studien von Günter Bräuer trugen maßgeblich dazu bei, die Out-of-Africa-Theorie der Herkunft des modernen Menschen gegenüber der Multiregion-Theorie zu etablieren und zu festigen. Die Out-of Africa-Theorie ist seit den 1980er-Jahren die anerkannte Theorie der regionalen Herkunft des Menschen; tatsächlich sind bis heute außerhalb Afrikas nur hominine Fossilien bekannt, die jünger als zwei Millionen Jahre sind. Neuerdings wird auch von einer modifizierten Out-of Africa-Theorie gesprochen, die berücksichtigt, dass die Evolution des modernen Menschen auf dem Weg zwischenartlichen Genflusses in geringem Umfang auch außerhalb Afrikas erfolgte.[101]
Siehe auch
- Liste homininer Fossilien
- Liste der Homo-Epitheta
- Fossile Vormenschen- und Menschenfährten
- Genetischer Flaschenhals beim Menschen
Dokumentation
Die ersten Menschen. [Die Entwicklung vom Affen zum Homo sapiens] ZDF 2017 (Terra X) (2 Teile) Teil 1 – Vom Wald in die Savanne (45 min.) Teil 2 – Aus Afrika in die Welt (45 min.)
Literatur
Eine kommentierte Literaturliste befindet sich auf dieser Seite.
- Sergio Almécija et al.: Fossil apes and human evolution. Review in: Science. Band 372, Nr. 6542, 2021, eabb4363, doi:10.1126/science.abb4363.
- Robert Boyd, Joan B. Silk und Kevin Langergraber: How Humans Evolved. 10. Auflage. W. W. Norton & Company, New York 2023, ISBN 978-1-324-06174-8.
- Agustin Fuentes: How Humans and Apes Are Different, and Why It Matters. In: Journal of Anthropological Research. Band 74, Nr. 2, 2018, S. 151–167, doi:10.1086/697150.
- Clark Spencer Larsen: The past 12,000 years of behavior, adaptation, population, and evolution shaped who we are today. In: PNAS. Band 120, Nr. 4, 2023, e2209613120, doi:10.1073/pnas.2209613120.
- Alice Roberts: Die Anfänge der Menschheit: Vom aufrechten Gang bis zu den frühen Hochkulturen. Dorling Kindersley Verlag, München 2012, ISBN 978-3-8310-2223-6. (nur antiquarisch lieferbar)
- Gary J. Sawyer, Viktor Deak: Der lange Weg zum Menschen. Lebensbilder aus 7 Millionen Jahren Evolution. Spektrum Akademischer Verlag, Heidelberg 2008, ISBN 978-3-8274-1915-6.
- Ian Tattersall: The Strange Case of the Rickety Cossack – and Other Cautionary Tales from Human Evolution. Palgrave Macmillan, New York 2015, ISBN 978-1-137-27889-0.
- Phillip Tobias et al. (Hrsg.): Humanity from African Naissance to Coming Millennia. Colloquia in Human Biology and Palaeoanthropology. Firenze University Press, Florenz 2001, ISBN 88-8453-003-2, (Volltext; PDF; 5,4 MB).
- Jeffrey H. Schwartz, Ian Tattersall: Fossil evidence for the origin of Homo sapiens. In: American Journal of Physical Anthropology. Band 143, Supplement 51 (= Yearbook of Physical Anthropology). 2010, S. 94–121, doi:10.1002/ajpa.21443.
- Bernard Wood, Nicholas Lonergan: The hominin fossil record: taxa, grades and clades. In: Journal of Anatomy. Band 212, Nr. 4, 2008, S. 354–376, doi:10.1111/j.1469-7580.2008.00871.x, Volltext (PDF; 292 kB) ( vom 20. Oktober 2012 im Internet Archive)
Weblinks
- Wie das Klima die Evolution des Menschen prägte. Auf: spektrum.de vom 13. April 2022.
- Die Evolution des Menschen. Auf: praehistorische-archaeologie.de, zuletzt abgerufen am 12. Februar 2025.
- Climate and human evolution. Interview mit dem Paläoanthropologen Richard Potts auf climate.gov vom 9. November 2016. (englisch)
- Der Ursprung des Menschen: Auf den Spuren der Hominiden. ( vom 20. Mai 2010 im Internet Archive). Im Original veröffentlicht auf spektrumdirekt vom 8. April 2010.
- Die Entwicklungsgeschichte des menschlichen Stammbaums. (umfangreiche Übersicht) ( vom 31. Oktober 2007 im Internet Archive)
Einzelnachweise
- ↑ Winfried Henke, Hartmut Rothe: Stammesgeschichte des Menschen. Springer Verlag, Berlin 1999, S. 4.
- ↑ Friedemann Schrenk: „Ein Fossil kommt vielleicht auf 100, auf 1000 Generationen. Im besten Fall gibt es mit jedem neuen Fund eine neue Hypothese, die etwas wahrscheinlicher ist als die alte. Das ist, als wollten Sie mit zwei Knochen die Geschichte des Römischen Reichs rekonstruieren.“ In: Friedemann Schrenk: Evolution des Menschen: »Alle Stammbäume sind Schall und Rauch«. In: Spektrum der Wissenschaft, Nr. 9/2010, S. 68.
- ↑ Bernard Wood, Terry Harrison: The evolutionary context of the first hominins. In: Nature. Band 470, 2011, S. 347–352. doi:10.1038/nature09709
- ↑ Zum Beispiel in Friedemann Schrenk: Die Frühzeit des Menschen. Der Weg zum Homo sapiens. (= C.H.Beck Wissen). 5., vollständig neubearbeitete und ergänzte Auflage. C. H. Beck, München 2008, ISBN 978-3-406-57703-1. Auch in Grzimeks Tierleben wird Homo erectus als „Frühmensch“ bezeichnet; siehe dazu die „Systematische Übersicht“ in: Grzimeks Tierleben. Band 11 (= Säugetiere 2). dtv, 1979, S. 508. Die Gattung Australopithecus wird hier erläuternd als „Gattung Vormensch“ bezeichnet.
- ↑ Gerhard Heberer: Das Tier-Mensch-Übergangsfeld. In: Studium generale: Zeitschrift für interdisziplinäre Studien. Band 11, 1958, S. 341–352.
- ↑ Jens Lorenz Franzen, Michael Gudo, Tareq Syed: Das „Tier-Mensch-Übergangsfeld“: Evolutive Wandlung und konstruktionsmorphologische Rekonstruktion. In: Querschnitte. Band 4, 2010, S. 3–18, Volltext.
- ↑ Johannes Krause: Der Europäer ist auch genetisch ein Potpourri. In: Frankfurter Allgemeine Zeitung für Deutschland. Nr. 286, 7. Dezember 2016, S. N2.
- ↑ David R. Pilbeam, Daniel E. Lieberman: Reconstructing the Last Common Ancestor of Chimpanzees and Humans. In: Martin N. Muller, Richard W. Wrangham, David R. Pilbeam (Hrsg.): Chimpanzees and human evolution, The Belknap Press of Harvard University Press, Cambridge, Massachusetts 2017, S. 22–141, S. 53: “Any estimate of speciation times requires assumptions about three parameters: per generation mutation rate, generation interval (thus determining mutation rate per year), and ancestral population genetic diversity.”
- ↑ David R. Pilbeam, Daniel E. Lieberman: Reconstructing the Last Common Ancestor of Chimpanzees and Humans. In: Martin N. Muller, Richard W. Wrangham, David R. Pilbeam (Hrsg.): Chimpanzees and human evolution, The Belknap Press of Harvard University Press, Cambridge, Massachusetts 2017, S. 22–141, S. 52.
- ↑ Vincent M. Sarich, Allan C. Wilson: Immunological time scale for hominid evolution. In: Science. Band 158, 1967, S. 1200–1203; doi:10.1126/science.158.3805.1200
- ↑ Aylwyn Scally, Richard Durbin: Revising the human mutation rate: implications for understanding human evolution. In: Nature Reviews Genetics. Band 13, 2012, S. 745–753, doi:10.1038/nrg3295.
- ↑ Ewen Callaway: Studies slow the human DNA clock. In: Nature. Band 489, Nr. 7416, 2012, S. 343–344 doi:10.1038/489343a.
- ↑ a b Kevin E. Langergraber et al.: Generation times in wild chimpanzees and gorillas suggest earlier divergence times in great ape and human evolution. In: PNAS. Band 109, Nr. 39, 2012, S. 15716–15721, doi:10.1073/pnas.1211740109.
- ↑ Masami Hasegawa u. a.: Dating of the human-ape splitting by a molecular clock of mitochondrial DNA. In: Journal of Molecular Evolution. Band 22, Nr. 2, 1985, S. 160–174, doi:10.1007/bf02101694
- ↑ a b Michael Heads: Evolution and biogeography of primates: a new model based on molecular phylogenetics, vicariance and plate tectonics. In: Zoologica Scripta. Band 39, Nr. 2, 2009, S. 107–127. doi:10.1111/j.1463-6409.2009.00411.x
- ↑ Ian Tattersall: The Strange Case of the Rickety Cossack – and Other Cautionary Tales from Human Evolution. Palgrave Macmillan, New York 2015, S. 8, ISBN 978-1-137-27889-0.
- ↑ Michael E. Steiper, Erik R. Seiffert: Evidence for a convergent slowdown in primate molecular rates and its implications for the timing of early primate evolution. In: PNAS. Band 109, Nr. 16, 2012, S. 6006–6011, doi:10.1073/pnas.1119506109.
- ↑ R. L. Stauffer u. a.: Human and Ape Molecular Clocks and Constraints on Paleontological Hypotheses. In: The Journal of Heredity. Band 92, 2001, S. 469–474. (Volltext). Andere Autoren berechneten auch in jüngerer Zeit wiederum 26,8 Millionen Jahre, siehe Jan E. Janečka u. a.: Molecular and Genomic Data Identify the Closest Living Relative of Primates. In: Science. Band 318, 2007, S. 792–794. doi:10.1126/science.1147555
- ↑ Aylwyn Scally et al.: Insights into hominid evolution from the gorilla genome sequence. In: Nature. Band 483, 2012, S. 169–175, (hier, S. 170), doi:10.1038/nature10842.
- ↑ C. Owen Lovejoy et al.: The Great Divides: Ardipithecus ramidus Reveals the Postcrania of Our Last Common Ancestors with African Apes. In: Science. Band 326, 2009, S. 73, doi:10.1126/science.1175833. Die Abzweigung der Orang-Utans datierte er in die Zeit vor rund 16 Millionen Jahren, die Abzweigung der Gorillas in die Zeit vor knapp 8 Millionen Jahren. Zu ähnlichen Ergebnissen für die Trennung der Hominini von den Schimpansen – 4,98 bis 7,02 Millionen Jahre – kamen auch: Sudhir Kumar u. a.: Placing confidence limits on the molecular age of the human–chimpanzee divergence. In: PNAS. Band 102, Nr. 52, 2005, S. 18842–18847, doi:10.1073/pnas.0509585102 (Volltext); Bernard Wood und Terry Harrison nannten 2010 die Zeitspanne zwischen 6 und 4 Millionen Jahren als die „wahrscheinlichste“: The evolutionary context of the first hominins. In: Nature. Band 470, 2011, S. 347–352, doi:10.1038/nature09709; vergl. dazu: Als sich die Stammbäume von Schimpansen und Menschen teilten. Auf: wissenschaft.de vom 20. Dezember 2005.
- ↑ a b c d e f g Terry Harrison: Apes Among the Tangled Branches of Human Origins. In: Science. Band 327, 2010, S. 532–534, doi:10.1126/science.1184703, Volltext (PDF; 435 kB) ( vom 23. Februar 2014 im Internet Archive)
- ↑ Zum gleichen Befund kam im selben Jahr eine weitere Studie, die sowohl paläontologische als auch molekularbiologische Daten einbezog; siehe Richard D. Wilkinson u. a.: Dating Primate Divergences through an Integrated Analysis of Palaeontological and Molecular Data. In: Systematic Biology. Band 60, Nr. 1, 2011, S. 16–31, doi:10.1093/sysbio/syq054 (Volltext (PDF) ( vom 5. Juni 2014 im Internet Archive)). Das Entstehen der Primaten wurde in dieser Studie in die Zeit vor 84,5 (69,5–103,5) Millionen Jahren datiert, die Trennung der Vorfahren der Gibbons und der Großen Menschenaffen in die Zeit vor 19,2 (15,1–24,1) Millionen Jahren.
- ↑ Ann Gibbons: Turning Back the Clock: Slowing the Pace of Prehistory. In: Science. Band 338, Nr. 6104, 2012, S. 189–191, doi:10.1126/science.338.6104.189; Søren Besenbacher et al.: Direct estimation of mutations in great apes reconciles phylogenetic dating. In: Nature Ecology & Evolution. Band 3, 2018, S. 286–292, doi:10.1038/s41559-018-0778-x.
- ↑ Jan E. Janečka u. a.: Molecular and Genomic Data Identify the Closest Living Relative of Primates. In: Science. Band 318, 2007, S. 793, doi:10.1126/science.1147555.
- ↑ Vereinfacht nach: Michael James Benton: Vertebrate Palaeontology. 3. Auflage. Wiley-Blackwell, Malden 2004, ISBN 0-632-05637-1.
- ↑ Winfried Henke, Hartmut Rothe: Stammesgeschichte des Menschen. Springer Verlag, Berlin 1999, S. 55.
- ↑ Winfried Henke, Hartmut Rothe: Stammesgeschichte des Menschen, S. 58.
- ↑ Fiorenzo Facchini: Die Ursprünge der Menschheit. Konrad Theiss Verlag, 2006, S. 58.
- ↑ Winfried Henke, Hartmut Rothe: Stammesgeschichte des Menschen, S. 67.
- ↑ Terry Harrison: A new species of Micropithecus from the middle Miocene of Kenya. In: Journal of Human Evolution. Band 18, Nr. 6, 1989, S. 537–557, doi:10.1016/0047-2484(89)90017-1.
- ↑ Die Darstellung der ökologischen Einflüsse auf den Artenwandel folgt Terry Harrison: Apes Among the Tangled Branches of Human Origins. In: Science. Band 327, 2010, S. 532–534.
- ↑ Salvador Moyà-Solà et al.: A unique Middle Miocene European hominoid and the origins of the great ape and human clade. In: PNAS. Band 106, Nr. 24, 2009, S. 9601–9606, doi:10.1073/pnas.0811730106.
- ↑ J. Agusti, S. Moyà-Solà: Mammal extinctions in the Vallesian (Upper Miocene). In: Lecture Notes in Earth Sciences. Band 30, 1990, S. 425–432, doi:10.1007/BFb0011163.
- ↑ a b Gerard D. Gierliński et al.: Possible hominin footprints from the late Miocene (c. 5.7 Ma) of Crete? In: Proceedings of the Geologists' Association. Online-Publikation vom 31. August 2017, doi:10.1016/j.pgeola.2017.07.006.
- ↑ Gab es schon Vormenschen auf Kreta? Scinexx, 4. September 2017, abgerufen am 3. Dezember 2017.
- ↑ Nadja Podbregar: Fußspuren eines Vormenschen auf Kreta? Bild der Wissenschaft, 4. September 2017, abgerufen am 8. September 2019.
- ↑ Thorwald Ewe: Es rauscht im Stammbusch. In: Bild der Wissenschaft. Nr. 12/2017. Konradin, 2017, ISSN 0006-2375, S. 11.
- ↑ Stand die Wiege der Menschheit in Europa? Auf: scinexx.de vom 23. Mai 2017.
- ↑ J. Agustí u. a.: Explaining the end of the hominoid experiment in Europe. In: Journal of Human Evolution. Band 45, Nr. 2, 2003, S. 145–153, doi:10.1016/S0047-2484(03)00091-5.
- ↑ Martin Pickford: Uplift of the Roof of Africa and its bearing on the Evolution of Mankind. In: Human Evolution. Band 5, Nr. 1, 1990, S. 1–20, doi:10.1007/BF02436472.
- ↑ Kevin T. Uno u. a.: Late Miocene to Pliocene carbon isotope record of differential diet change among East African herbivores. In: PNAS. Band 108, Nr. 16, 2011, S. 6509–6514, doi:10.1073/pnas.1018435108.
- ↑ Caro-Beth Stewart, Todd R. Disotell: Primate evolution – in and out of Africa. In: Current Biology. Band 8, Nr. 16, 1998, S. R582–R588, doi:10.1016/S0960-9822(07)00367-3.
- ↑ Yutaka Kunimatsu u. a.: A new Late Miocene great ape from Kenya and its implications for the origins of African great apes and humans. In: PNAS. Band 104, Nr. 49, 2007, S. 19220–19225, doi:10.1073/pnas.0706190104.
- ↑ Mark Grabowski, William L. Jungers: Evidence of a chimpanzee-sized ancestor of humans but a gibbon-sized ancestor of apes. In: Nature Communications. Band 8, Artikel-Nr. 880, 2017, doi:10.1038/s41467-017-00997-4.
- ↑ Nick Patterson, Daniel J. Richter, Sante Gnerre, Eric S. Lander, David Reich: Genetic evidence for complex speciation of humans and chimpanzees. In: Nature. Band 441, 2006, S. 1103–1108, doi:10.1038/nature04789.
- ↑ David R. Pilbeam, Daniel E. Lieberman: Reconstructing the Last Common Ancestor of Chimpanzees and Humans. In: Martin N. Muller, Richard W. Wrangham, David R. Pilbeam (Hrsg.): Chimpanzees and human evolution, The Belknap Press of Harvard University Press, Cambridge, Massachusetts 2017, S. 22–141, S. 53.
- ↑ Alexey V. Fedorov u. a.: Tropical cyclones and permanent El Niño in the early Pliocene epoch. In: Nature. Band 463, 2010, S. 1066–1070, doi:10.1038/nature08831.
- ↑ Thure E. Cerling u. a.: Woody cover and hominin environments in the past 6 million years. In: Nature. Band 476, 2011, S. 51–56, doi:10.1038/nature10306.
- ↑ J. Tyler Faith, John Rowan, Andrew Du: Early hominins evolved within non-analog ecosystems. In: PNAS. Band 116, Nr. 43, 2019, S. 21478–21483, doi:10.1073/pnas.1909284116.
Early humans evolved in ecosystems unlike any found today. Auf: eurekalert.org vom 7. Oktober 2019. - ↑ Donald Carl Johanson, Maitland A. Edey: Lucy – Die Anfänge der Menschheit. Ullstein Sachbuch, Frankfurt am Main / Berlin / Wien 1984, ISBN 3-548-34215-9.
- ↑ a b c Friedemann Schrenk, Timothy Bromage: Der Hominiden-Korridor Südostafrikas. In: Spektrum der Wissenschaft. Nr. 8/2000, S. 51–51.
- ↑ Fiorenzo Facchini: Die Ursprünge der Menschheit. Konrad Theiss Verlag, 2006, S. 110.
- ↑ Lee R. Berger u. a.: Supporting Online Material for Australopithecus sediba. A New Species of Homo-like Australopith from South Africa. ( vom 16. Juni 2010 im Internet Archive) Auf: sciencemag.org vom 9. April 2010, Text S1, doi:10.1126/science.1184944.
- ↑ Peter B. deMenocal: Climate and Human Evolution. In: Science. Band 331, Nr. 6017, 2011, S. 540–542, doi:10.1126/science.1190683.
- ↑ B. Wood, M. Collard: The human genus. In: Science. 284(5411), 2. Apr 1999, S. 65–71.
- ↑ A. Roberts, K. S. Thorpe: Challenges to human uniqueness: Bipedalism, birth and brains. In: Journal of Zoology. 292, 4, 2014, S. 281–289.
- ↑ B. Wood, M. Collard: The Meaning of Homo. In: Ludus Vitalis. IX, 15. 2001, S. 63–74.
- ↑ Human Evolution and Why It Matters: A Conversation with Leakey and Johanson. Video-Aufzeichnung des American Museum of Natural History vom Mai 2011 auf YouTube.
- ↑ Bernard Wood, Mark Collard: The Human Genus. In: Science. Band 284, 1999, S. 65–71, doi:10.1126/science.284.5411.65.
- ↑ Gary J. Sawyer, Viktor Deak: Der lange Weg zum Menschen. Lebensbilder aus 7 Millionen Jahren Evolution. Spektrum Akademischer Verlag, Heidelberg, 2008, S. 85.
- ↑ Winfried Henke, Hartmut Rothe: Stammesgeschichte des Menschen. Springer Verlag, Berlin 1999, S. 156.
- ↑ Friedemann Schrenk: Die Frühzeit des Menschen. Der Weg zum Homo sapiens. C. H. Beck, München 1997, S. 70.
- ↑ Chad D. Huff u. a.: Mobile elements reveal small population size in the ancient ancestors of Homo sapiens. In: PNAS. Band 107, Nr. 5, 2010, S. 2147–2152, doi:10.1073/pnas.0909000107.
- ↑ „Although some scientists believe that this tiny hominin was a modern human with a physical disorder, recent evidence suggests that Homo floresiensis was a distinct species.“ Zitiert aus: Alice Roberts: Evolution: The Human Story. Dorling Kindersley, London 2011, ISBN 978-1-4053-6165-1, S. 142.
- ↑ Johannes Krause, Qiaomei Fu, Jeffrey M. Good, Bence Viola, Michael V. Shunkov, Anatoli P. Derevianko, Svante Pääbo: The complete mitochondrial DNA genome of an unknown hominin from southern Siberia. In: Nature. Band 464, 2010, doi:10.1038/nature08976; David Reich u. a.: Genetic history of an archaic hominin group from Denisova Cave in Siberia. In: Nature. Band 468, Nr. 7327, 2010, S. 1053–1060, doi:10.1038/nature09710; Maria Mednikova: A proximal pedal phalanx of a Paleolithic hominin from denisova cave, Altai. In: Archaeology, Ethnology and Anthropology of Eurasia. Band 39, Nr. 1, 2011, S. 129–138, doi:10.1016/j.aeae.2011.06.017.
- ↑ Richard E. Green et al.: A draft sequence of the Neandertal Genome. In: Science. Band 328, Nr. 5979, 2010, S. 710–722, doi:10.1126/science.1188021, PMC 5100745 (freier Volltext).
- ↑ David Reich et al.: Denisova Admixture and the First Modern Human Dispersals into Southeast Asia and Oceania. In: The American Journal of Human Genetics. Band 89, Nr. 4, 2011, S. 516–528, doi:10.1016/j.ajhg.2011.09.005.
- ↑ Ewen Callaway: Early European may have had Neanderthal great-great-grandparent. Auf: nature.com vom 13. Mai 2015, doi:10.1038/nature.2015.17534; Frühe Europäer haben sich mit Neandertalern vermischt. auf: mpg.de, 22. Juni 2015, mit einer Abbildung des Unterkiefers Oase 1; Erbgut des bisher ältesten modernen Menschen entschlüsselt. Max-Planck-Gesellschaft vom 22. Oktober 2014.
- ↑ Michael F. Hammer u. a.: Genetic evidence for archaic admixture in Africa. In: PNAS. Band 108, Nr. 37, 2011, S. 15123–15128, doi:10.1073/pnas.1109300108; Human ancestors interbred with related species. Auf: nature.com vom 5. September 2011.
- ↑ Modern humans interbred with more archaic hominin forms even before they migrated out of Africa: study. auf: phys.org, 5. September 2011.
- ↑ T. Kivisild u. a.: The genetic heritage of the earliest settlers persists both in Indian tribal and caste populations. In: American Journal of Human Genetics. Band 72, Nummer 2, Februar 2003, S. 313–332, doi:10.1086/346068. PMID 12536373, PMC 379225 (freier Volltext).
- ↑ Max Ingman u. a.: Mitochondrial genome variation and the origin of modern humans. In: Nature. Band 408, 2000, S. 708–713, doi:10.1038/35047064; Ian McDougall et al.: Stratigraphic placement and age of modern humans from Kibish, Ethiopia. In: Nature. Band 433, 2005, S. 733–736; doi:10.1038/nature03258; Jean-Jacques Hublin et al.: New fossils from Jebel Irhoud, Morocco and the pan-African origin of Homo sapiens. In: Nature. Band 546, Nr. 7657, 2017, S. 289–292, doi:10.1038/nature22336
Oldest Homo sapiens fossil claim rewrites our species' history. Auf: nature.com vom 7. Juni 2017. - ↑ Daniel Richter, Rainer Grün, Renaud Joannes-Boyau, Teresa E. Steele, Fethi Amani, Mathieu Rué, Paul Fernandes, Jean-Paul Raynal, Denis Geraads, Abdelouahed Ben-Ncer, Jean-Jacques Hublin, Shannon P. McPherron: The age of the hominin fossils from Jebel Irhoud, Morocco, and the origins of the Middle Stone Age. In: Nature. Band 546. Jahrgang, Nr. 7657, 8. Juni 2017, ISSN 0028-0836, S. 293–296, doi:10.1038/nature22335.
- ↑ Experts question study claiming to pinpoint birthplace of all humans. Auf: sciencemag.org vom 28. Oktober 2019.
- ↑ Eleanor M. L. Scerri et al.: Did Our Species Evolve in Subdivided Populations across Africa, and Why Does It Matter? In: Trends in Ecology & Evolution. Band 33, Nr. 8, 2018, S. 582–594, doi:10.1016/j.tree.2018.05.005.
- ↑ Unsere weitverzweigten afrikanischen Wurzeln. Auf: mpg.de vom 11. Juli 2018.
- ↑ Aaron P. Ragsdale et al.: A weakly structured stem for human origins in Africa. In: Nature. Band 617, 2023, S. 755–763O, doi:10.1038/s41586-023-06055-y; A new understanding of human origins in Africa. Auf: eurekalert.org vom 17. Mai 2023.
- ↑ Eslem Ben Arous et al.: Humans in Africa’s wet tropical forests 150 thousand years ago. In: Nature. Band 640, 2025, S. 402–407, doi:10.1038/s41586-025-08613-y.
- ↑ a b c Yuval Noah Harari: Eine kurze Geschichte der Menschheit. Verlagsgruppe Random House, 23. Auflage 2015, ISBN 978-3-570-55269-8, S. 25–30.
- ↑ James F. O’Connell et al.: When did Homo sapiens first reach Southeast Asia and Sahul? In: PNAS. Band 115, Nr. 34, 2018, S. 8482–8490, doi:10.1073/pnas.1808385115.
Michael I. Bird et al.: Early human settlement of Sahul was not an accident. In: Scientific Reports. Band 9, 2019, Artikel-Nr. 8220, doi:10.1038/s41598-019-42946-9. - ↑ Corey J. A. Bradshaw et al.: Minimum founding populations for the first peopling of Sahul. In: Nature Ecology & Evolution. Band 3, 2019, S. 1057–1063, doi:10.1038/s41559-019-0902-6.
Retracing ancient routes to Australia. Auf: eurekalert.org vom 20. Juli 2019. - ↑ Schwächen des Homo sapiens: Wie die Evolution den Menschen piesackt. auf: spiegel.de, 16. Mai 2012.
- ↑ D. M. Swallow: Genetics of lactase persistence and lactose intolerance. In: Annual Review of Genetics. Band 37, 2003, S. 197–219, doi:10.1146/annurev.genet.37.110801.143820, PMID 14616060.
- ↑ Elizabeth Weise: Sixty percent of adults can't digest milk. ( vom 6. Dezember 2013 im Internet Archive) Erschienen auf usatoday vom 15. September 2009.
- ↑ Janet I. Malowany, Jagdish Butany: Pathology of sickle cell disease. In: Seminars in diagnostic pathology. Band 29, Nummer 1, Februar 2012, S. 49–55, ISSN 0740-2570, PMID 22372205.
- ↑ Lorna G. Moore: Human genetic adaptation to high altitude. In: High Altitude Medicine & Biology. Band 2, Nr. 2, 1983, S. 257–279, doi:10.1089/152702901750265341, PMID 11443005.
Lorna Grindlay Moore und Judith G. Regensteiner: Adaptation to High Altitude. Review in: Annual Review of Anthropology. Band 12, 1983, S. 285–304, doi:10.1146/annurev.an.12.100183.001441. - ↑ Hillary Mayell: Three High-Altitude Peoples, Three Adaptations to Thin Air. In: National Geographic News. National Geographic Society, 24. Februar 2004, abgerufen am 1. September 2013.
- ↑ Edward Tyson: Orang Outang sive Homo silvestris: Or, The Anatomie of Pygmie Compared with that of a Monkey, an Ape, and a Man. London 1699; als Reprint unter dem Titel: Edward Tyson: A Philological Essay Concerning the Pygmies of the Ancients. (= Bibliothèque de Carabas. Band 9). (Hrsg. von Sir Bertram Coghill Alan Windle). Verlag D. Nutt, 1894.
- ↑ Johann Jacob Scheuchzer: Homo diluvii testis. Zürich 1726.
- ↑ Ernst Friedrich von Schlotheim: Die Petrefactenkunde auf ihrem jetzigen Standpunkte durch die Beschreibung seiner Sammlung versteinerter und fossiler Überreste des Thier- und Pflanzenreichs der Vorwelt. Becker’sche Buchhandlung, Gotha 1820, Kapitel „Anthopolithen“, S. 1–4; Ernst Friedrich von Schlotheim: Nachträge zur Petrefactenkunde. Becker’sche Buchhandlung, Gotha 1822 (zu Köstritz, S. 10).
- ↑ Roger M. Jacobi, T. F. G. Higham: The ‚Red Lady‘ ages gracefully: new ultrafiltration AMS determinations from Paviland. In: Journal of Human Evolution. Band 55, Nr. 5, 2008, S. 898–907 doi:10.1016/j.jhevol.2008.08.007.
- ↑ Bernard Wood, Nicholas Lonergan: The hominin fossil record: taxa, grades and clades. In: Journal of Anatomy. Band 212, Nr. 4, 2008, S. 363, doi:10.1111/j.1469-7580.2008.00871.x, Volltext (PDF; 292 kB) ( vom 20. Oktober 2012 im Internet Archive).
- ↑ William King: The reputed fossil man of the Neanderthal. In: Quarterly Journal of Science. Band 1, 1864, S. 88–97, online. Zuvor hatte King den Namen bereits an anderer Stelle – quasi inoffiziell – vorgeschlagen, siehe William King: On the Neanderthal Skull, or Reasons for believing it to belong to the Clydian Period and to a species different from that represented by Man. In: British Association for the Advancement of Science, Notices and Abstracts for 1863, Part II. London 1864, S. 81 f.
- ↑ Charles Darwin: The Descent of Man, and Selection in Relation to Sex. John Murray, London 1871, Band 1, S. 199: „In each great region of the world the living mammals are closely related to the extinct species of the same region. It is therefore probable that Africa was formerly inhabited by extinct apes closely allied to the gorilla and chimpanzee; and as these two species are now man’s nearest allies, it is somewhat more probable that our early progenitors lived on the African continent than elsewhere.“
- ↑ Ernst Haeckel: Natürliche Schöpfungsgeschichte. Gemeinverständliche wissenschaftliche Vorträge über die Entwickelungslehre im Allgemeinen und diejenige von Darwin, Goethe und Lamarck im Besonderen, über die Anwendung derselben auf den Ursprung des Menschen und andere damit zusammenhängende Grundfragen der Naturwissenschaft. Georg Reimer, Berlin 1868, Kapitel 19 (Volltext)
- ↑ Friedemann Schrenk: Die Frühzeit des Menschen. Der Weg zum Homo sapiens. C. H. Beck, 1997, S. 81.
- ↑ The Discovery of Java Man in 1891. ( vom 4. Juni 2011 im Internet Archive) Im Original publiziert in: Athena Review. Band 4, Nr. 1: Homo erectus.
- ↑ Raymond A. Dart: Australopithecus africanus: The Man-Ape of South-Africa. In: Nature. Band 115, 1925, S. 195–199, doi:10.1038/115195a0, (Volltext; PDF; 456 kB).
- ↑ R. Dart: „an extinct race of apes intermediate between living anthropoids and man.“ In: Nature. 1925, S. 195.
- ↑ Charles Dawson, Arthur Smith Woodward: On the Discovery of a Palæolithic Human Skull and Mandible in Flint-Bearing Gravel Overlying the Wealden (Hastings Beds) at Piltdown, Fletching (Sussex). In: Quarterly Journal of the Geological Society. Band 69, März 1913.
- ↑ K. E. Langergraber: Kinship and cooperation in primates. In: J. C. Mitani, J. Call, P. M. Kappeler, R. Palombit, J. Silk (Hrsg.): The Evolution of Primate Societies. University of Chicago Press, 2012, S. 491–513.