P-Glied


Als P-Glied (oder Proportionalglied) bezeichnet man ein lineares zeitinvariantes Übertragungsglied in der Regelungstechnik, welches ein proportionales Übertragungsverhalten aufweist. Die zugehörige Funktionalbeziehung im Zeitbereich lautet
- ,
so dass die komplexe Übertragungsfunktion im Bildbereich die Form
hat. Hierbei bezeichnet die Übertragungskonstante bzw. den Verstärkungsfaktor.
Bodediagramm
Beim P-Glied ist . Daher gilt für den Amplituden- und Phasengang im Bodediagramm:
- (für und für )
Die Betragskennlinie ist also eine Gerade im Abstand KdB von der 0-dB-Linie. Die Phasenkennlinie liegt bei konstant 0°.

Sprungantwort
Die Sprungantwort des P-Gliedes beschreibt einen Einheitssprung mit der Sprunghöhe .

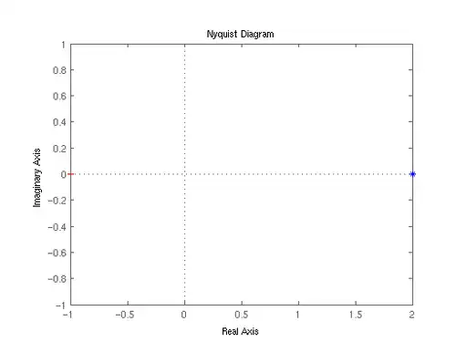
Ortskurve
Die Ortskurve () des P-Gliedes liegt für alle auf der positiven reellen Achse im Punkt .

Siehe auch
Literatur
- Heinz Unbehauen: Regelungstechnik. 15. Auflage. Band 1. Springer, 2008, S. 89f, doi:10.1007/978-3-8348-9491-5.
Weblinks
- E. Müller: Skriptum zur Vorlesung Regelungstechnik. (pdf) In: Hochschule München. 2020 (S. 55).
- Glossar: P-Glied. In: glossar.item24.com.