PT1-Glied

Als PT1-Glied, auch proportionales Tiefpassfilter erster Ordnung, bezeichnet man ein LZI-Übertragungsglied in der Regelungstechnik, welches ein proportionales Übertragungsverhalten mit Verzögerung 1. Ordnung aufweist. Eine Sprungantwort im Zeitbereich kennzeichnet den typischen asymptotischen Zeitverlauf des PT1-Gliedes. Nach ca. 5 Zeitkonstanten (T) hat die Ausgangsgröße y(t) einen Wert von 99,2 % des Eingangssprungs u(t) bei K = 1 erreicht.
Ein gebräuchliches Beispiel ist in der Elektrotechnik der Tiefpass (1. Ordnung), der beispielsweise durch ein RC-Glied realisiert werden kann.[1]
Ein Beispiel aus der Fahrzeug-Mechanik für eine Verzögerung 1. Ordnung: ein Reifen, dessen Seitenkraft verzögert auf eine Änderung des Schräglaufwinkels erfolgt.
Übertragungsfunktion
Das Übertragungsverhalten von linearen Regelkreissystemen (Lineares zeitinvariantes System, LZI-System) wird allgemein durch Differentialgleichungen (siehe auch Gewöhnliche Differentialgleichung) beschrieben. Eine große Vereinfachung der Berechnung der Systeme ergibt sich dann, wenn die Lösung der Differentialgleichung nicht im Zeitbereich, sondern im Bildbereich (s-Bereich) mittels Laplace-Transformation vorgenommen wird. Die Systemberechnung bezieht sich dann auf einfache algebraische Operationen. Voraussetzung ist, dass es sich bei dem System um ein LZI-System handelt und die Anfangsbedingungen Null sind.[2]
Wird die Differentialgleichung eines Übertragungssystems mittels des Laplace-Differentiationssatzes in den s-Bereich (auch Bildbereich) transformiert, entsteht die allgemeine Form der Übertragungsfunktion als eine rational gebrochene Funktion in Polynom-Darstellung. Die Übertragungsfunktion ist ein wichtiges mathematisches Hilfsmittel zur Systemdarstellung und Lösung von Differentialgleichungen.
Die Übertragungsfunktion ist definiert als das Verhältnis vom Ausgangssignal zum Eingangssignal eines Systems beliebiger Ordnung als Funktion der komplexen Frequenz :
Das PT1-Glied wird durch die lineare Differentialgleichung 1. Ordnung wie folgt beschrieben:
Die Transformation beschreibt das Verhältnis der Ausgangsgröße zur Eingangsgröße , wobei die Ableitung durch die komplexe Variable , also durch , ersetzt wird.
Damit lautet die Übertragungsfunktion des PT1-Gliedes:
Hierbei bezeichnet die Übertragungskonstante bzw. den Verstärkungsfaktor und die Zeitkonstante. Für entsteht ein instabiles Übertragungssystem und kann allenfalls als „Instabiles T1-Verzögerungsglied“ (z. B. ) bezeichnet werden. Dieses System zeigt als Sprungantwort ein exponentiell aufklingendes Verhalten bis zu einer natürlichen Begrenzung.
ist die unabhängige Variable im komplexen Frequenzbereich (Bildbereich, s-Bereich) mit als Realteil und als Imaginärteil. Sie erlaubt beliebige algebraische Operationen im s-Bereich, ist aber nur ein Symbol für eine vollzogene Laplace-Transformation und enthält keinen Zahlenwert. Exponenten von entsprechen dem Grad der Ableitung der Differentiale.
Für standardisierte Eingangssignale wie Sprung-, Impuls- und Anstiegsfunktion kann das Zeitverhalten verschiedener Übertragungsfunktionen mit Hilfe von Laplace-Korrespondenztabellen bestimmt werden.
Systemantwort im Zeitbereich
Den nichtperiodischen (deterministischen) Testsignalen kommt in der Regelungstechnik eine zentrale Bedeutung zu. Mit ihrer Hilfe ist es möglich, ein Übertragungssystem zu testen, auf Stabilität zu prüfen oder Eigenschaften zu ermitteln.
Den Testsignalen ist gemeinsam, dass sie zum Zeitpunkt t = 0 beginnen und bei t < 0 eine Amplitude = 0 aufweisen. Es wird das Testsignal als Eingangsgröße u(t) an einem Übertragungssystem und die Systemantwort als Ausgangsgröße y(t) in der nachfolgenden Tabelle dargestellt. Zur Unterscheidung der Funktion der Signale werden sie mit den Zeichen δ (Impuls), Ϭ (Sprung), a (Anstieg) und s (Sinus) indiziert.
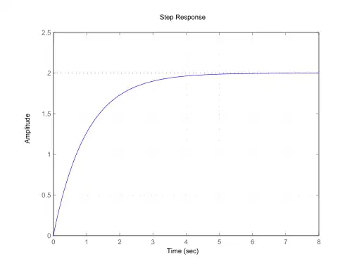
Beispiel System-Sprungantwort

Die Sprungantwort des PT1-Gliedes ergibt sich durch Multiplikation der normierten und transformierten Eingangsgröße im Bildbereich mit der Übertragungsfunktion des PT1-Gliedes.
Damit ergibt sich die Gleichung des PT1-Gliedes im s-Bereich zur Berechnung der Sprungantwort:
Durch die inverse Laplace-Transformation erhält man eine Differenzialgleichung im Zeitbereich, die numerisch leicht gelöst werden kann.
Bei Vorlage einer Laplace-Transformation-Korrespondenzensammlung (auch Laplace-Transformationstafeln) kann im s-Bereich auch für Übertragungsfunktionen höherer Ordnung als die zugehörige Funktion im Zeitbereich gefunden werden.
Sprungantwort im Zeitbereich für ein PT1-Glied laut Laplace-Korrespondenztabelle:
Die Sprungantwort hat den Verlauf einer e-Funktion, die sich dem Endwert K asymptotisch annähert. Nach der Zeit t = T beträgt der Wert = 0,63 K und nach t = 3 T bereits 0,95 K, es bleibt theoretisch aber immer eine minimale Abweichung vom Endwert erhalten. Die Tangente zum Zeitpunkt null schneidet den Wert des Verstärkungsfaktors K nach der Zeit T.
Anmerkung: Berücksichtigt man bei einer beliebigen Übertragungsfunktion für das Eingangssignal U(s) den Wert 1(s), so erhält man mit Hilfe der Laplace-Transformation-Korrespondenztabelle die Impulsfunktion für im Zeitbereich.
Zeitdiskretes PT1-Glied
Zur numerischen Berechnung einer Differenzialgleichung mit konstanten Koeffizienten werden Differenzengleichungen eingesetzt.
Eine Differenzengleichung ist eine numerisch lösbare rekursive Berechnungsvorschrift für eine diskret definierte Folge von nummerierten Folgeelementen bzw. Stützstellen im Abstand eines meist konstanten Intervalls oder bei zeitabhängigen Systemen . Die Indizierung der Variablen erfolgt über .
Die Differenzengleichung entsteht z. B., wenn der Differenzialquotient einer zu berechnenden linearen Differenzialgleichung durch einen Differenzenquotient ausgetauscht wird. Durch diesen Vorgang entsteht automatisch das rekursive Verhalten der Differenzengleichung, bei der sich entsprechend der Ordnung jedes aktuelle Folgeelement sich auf ein zurückliegendes Folgeelemente bezieht.
Bei tabellarischer Darstellung der einzelnen Folgeglieder als besteht eine völlige Durchsicht des inneren System-Bewegungsablaufs.
Das PT1-Glied wird durch die lineare Differentialgleichung in der Zeitkonstantendarstellung wie folgt beschrieben:
- Hierbei ist der Verstärkungsfaktor, die Zeitkonstante, der Eingangssprung.
Beispiel der Herleitung einer Differenzengleichung für ein PT1-Glied mit dem Vorwärts-Differenzenquotienten

- Der Differenzialquotient der Differenzialgleichung des PT1-Gliedes wird durch den Differenzenquotient ersetzt mit folgendem Ansatz:
- Diese Gleichung wird nach aufgelöst.
- Die Differenzengleichung des PT1-Gliedes lautet mit dem Vorwärts-Differenzenquotienten (entspricht auch Euler-Vorwärts):
| . |
|---|
- .
Beispiel der Herleitung einer Differenzengleichung für ein PT1-Glied mit dem Rückwärts-Differenzenquotienten
- Der Differenzialquotient der Differenzialgleichung des PT1-Gliedes wird durch den Differenzenquotient ersetzt mit folgendem Ansatz:
- Diese Gleichung wird nach aufgelöst.
- Die Differenzengleichung des PT1-Gliedes lautet mit dem Rückwärts-Differenzenquotienten:
- Differenzengleichung des PT1-Gliedes in vereinfachter Schreibweise mit identischer mathematischer Funktion:
- .
- Die Anzahl der Folgeelemente errechnet sich für die Ausgangsgröße im Zeitbereich : .
- Mit fallender Größe der Schrittweite fällt der Approximationsfehler proportional.
Siehe ausführliche Details mit Anwendung Differenzengleichung (Differenzenverfahren)
Siehe Artikel Differenzenquotient
Grafische Methoden der Systemdarstellung des PT1-Gliedes
Die in den 1930er Jahren vorgestellten grafischen Methoden von Harry Nyquist und Hendrik Wade Bode entwickelten Verfahren erlauben Mehrfach-Übertragungssysteme (Regelstrecken) zu beurteilen und daraus Schlüsse für die Stabilität geschlossener Regelkreise zu ziehen.
Der Frequenzgang definiert den Zusammenhang zwischen Ein- und Ausgangssignal eines linearen zeitinvarianten Systems (LZI-System) bei einer sinusförmigen Anregung bezüglich der Amplitude und der Phase. Er ist ein Spezialfall der Übertragungsfunktion und kann auch messtechnisch erfasst werden, indem ein sinusförmiges Eingangssignal konstanter Amplitude mit variabler Frequenz das unbekannte System erregt und die Ausgangsgröße aufgezeichnet wird.
Das Bodediagramm dient zur anschaulichen Darstellung des Frequenzgangs. In je einem Graph ist der Amplituden-Frequenzgang und der Phasen-Frequenzgang dargestellt.
Die Ortskurve des Frequenzgangs ist eine alternative Darstellung des Bodediagramms. Dieses Zeigerbild enthält im Gegensatz zum Bode-Diagramm beide Informationen, das Amplitudenverhältnis und die Phasenverschiebung. Die Ortskurve wird auch als Nyquist-Diagramm bezeichnet.
Beide Diagramme können bei gegebener Regelstrecke zur Bestimmung der Stabilität eines geschlossenen Regelkreises herangezogen werden und beziehen sich jeweils auf den „offenen Regelkreis“ (aufgetrennte Rückführung). Die Stabilitätskriterien definieren sich auf die nähere Umgebung kritischer Diagramm-Punkte.
- Bodediagramm + Nyquist: Phasenrandempfehlung ca. 50°
- Ortskurve des Frequenzgangs: Kritischer Punkt: (-1; j0): Abstand vorgeben.
Bodediagramm

Beim PT1-Glied ist der Frequenzgang. Daher gilt für den Amplituden- und Phasengang im Bodediagramm:[3]
Amplitudengang des Bodediagramms
Bezeichnet die Knick- bzw. Eckkreisfrequenz, so lässt sich der Amplitudengang grob in zwei Bereiche einteilen:
bzw. logarithmiert, in Dezibel:
Für Kreisfrequenzen unterhalb der Eckkreisfrequenz liegt die Betragskennlinie des PT1-Gliedes parallel zur 0-dB-Linie im Abstand von KdB und für große Kreisfrequenzen fällt sie mit 20 dB/Dekade. Bei der Knickkreisfrequenz ω = ω0 schneiden sich die beiden Asymptoten. Der tatsächliche Wert des Amplitudenganges weicht dort um −3 dB von der asymptotischen Näherung ab. Bei ω = 0,5 ω0 bzw. ω = 2 ω0 beträgt die Abweichung nur noch −1 dB.
Die Eckkreisfrequenz berechnet sich aus der Polstelle der Übertragungsfunktion, also der Nullstelle des Nenners 1 + Ts. Die Polstelle ist und heißt Eigenwert, dessen Betrag die Eckkreisfrequenz ω0 beschreibt.
Phasengang des Bodediagramms
Die Phasenverschiebung des PT1-Gliedes beträgt bei kleinen Kreisfrequenzen 0°, bei großen Kreisfrequenzen −90° und bei der Knickkreisfrequenz ω0 −45°.
Für die asymptotische Näherung zeichnet man eine Gerade, die eine Dekade vor der Knickkreisfrequenz bei 0° beginnt und eine Dekade nach der Knickkreisfrequenz bei −90° endet.
Ortskurve des Frequenzgangs

Die Ortskurve () des PT1-Gliedes verläuft vom Punkt K auf der positiven reellen Achse durch den vierten Quadranten für in den Punkt 0.
Komplex konjugiertes Erweitern liefert:
sodass sich Real- und Imaginärteil explizit darstellen lässt:
- und
Damit errechnet sich Betrag und Phase:
- sowie
Die Extremwerte ergeben sich folgendermaßen:
Siehe auch
Einzelnachweise
- ↑ Heinz Unbehauen: Regelungstechnik I: Klassische Verfahren zur Analyse und Synthese linearer ... 15. Auflage. Vieweg+Teubner, 2008, ISBN 978-3-8348-0497-6, S. 92 (eingeschränkte Vorschau in der Google-Buchsuche).
- ↑ Autor:Lutz / Wendt: Taschenbuch der Regelungstechnik; Hauptkapitel: Übertragungsfunktion von Regelkreiselementen.
- ↑ Ekbert Hering, Klaus Bressler, Jürgen Gutekunst: Elektronik für Ingenieure und Naturwissenschaftler. 6. Auflage. Springer Vieweg, 2014, ISBN 978-3-642-05498-3, S. 502 (eingeschränkte Vorschau in der Google-Buchsuche).