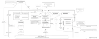
Politisches System Russlands

Das politische System Russlands ist staatsrechtlich vor allem in der Verfassung vom 12. Dezember 1993, im Föderationsvertrag vom 10. April 1992[1] und Einzelgesetzen wie etwa zum Verfassungsgericht festgelegt.[2] Die politische Realität jedoch weicht „von den Grundsätzen der geschriebenen Verfassung deutlich ab“[3]. Das derzeitige System gilt als Wahlautokratie und laut Margareta Mommsen als „ein autoritäres System mit der Besonderheit förmlich fortbestehender demokratischer Einrichtungen“, die demokratische Verhältnisse lediglich vorspiegeln. Kritische Beobachter sprechen daher von einer simulierten Demokratie[4], aufgrund der Ausrichtung des Systems auf den Präsidenten Wladimir Putin bei Schwächung anderer Institutionen auch von einem „personalistischen autoritären Regime“[5]. Der Regierungssitz befindet sich im Moskauer Kreml. Aktuell leitet Michail Mischustin das Kabinett Mischustin II.
Verfassungstheoretische Einordnung und Verfassungswirklichkeit
Hinsichtlich der korrekten Bezeichnung für das russische Regierungssystem existiert keine einheitliche Meinung.[6] In Artikel 1 der Verfassung wird Russland als „demokratischer föderativer Rechtsstaat mit republikanischer Regierungsform“ bezeichnet.[2]
Der Politikwissenschaftler Klaus von Beyme ordnet es als komplizierte parlamentarisch-präsidentielle Mischform ein. Es entspreche der semipräsidentiellen Form der parlamentarischen Regierungssysteme, enthalte aber auch Elemente des präsidentiellen Regierungssystems nach dem Muster der USA oder der Fünften Französischen Republik.[7]
Zwischen dem Anspruch der Verfassung und der realen Verfassungswirklichkeit „klaffen Welten“;[8] weitere Charakterisierungen sind darum: patronaler Präsidentialismus,[9] hegemonialer Präsidentialismus,[10] Netzwerkstaat,[11] Doppelstaat,[12][13] Russisches System, Wahlmonarchie, Konstitutionelle Wahlautokratie, delegative, illiberale, elektorale, halbierte, manipulierte, steuerbare, gelenkte oder defekte Demokratie, systemloses System,[14] hybrides System oder Regime[15] oder System Putin (siehe Putinismus).[16]
Die Politikwissenschaftlerin Margareta Mommsen stellt dar, dass auch die höchsten Amtsträger nicht über ein „klares Verfassungsverständnis“ verfügen. Der Umgang mit der Verfassung sei pragmatisch, der „praktizierte Autoritarismus“ werde dabei als ein notwendiges Provisorium gerechtfertigt („Herrschaft per Handsteuerung“ nach einer Äußerung Wladimir Putins).[17] Nach Petra Stykow passt keine der gängigen Interpretationen und Kategorien der vergleichenden Regierungslehre zur russischen Verfassung, da der russische Präsident schon nach der Verfassung als Institution jenseits der drei Staatsgewalten konstruiert sei. Es handele sich nach William Partlett um eine „separation of powers without checks and balances“.[18][19] Die Duma und der Föderationsrat hätten sich bis 2009 in gehorsame Werkzeuge des Kremls verwandelt, so Alexander J. Motyl.[20]
In der Selbstwahrnehmung einiger russischer Politiker und Wissenschaftler wurde das politische System teils kritisch, teils affirmativ auch als „souveräne Demokratie“ bezeichnet, ein Ausdruck den Wladislaw Surkow 2006 während der zweiten Amtszeit Putins geprägt haben soll.[21] Der Ausdruck wurde schon 2005 affirmativ zur Charakterisierung des Staatsverständnisses Putins gebraucht.[22][23]
Staatsoberhaupt
Das Staatsoberhaupt ist der Präsident Russlands, Wladimir Putin. Er wird in einer Volkswahl, das heißt direkt von der wahlberechtigten Bevölkerung, für sechs Jahre gewählt (bis zur Legislatur 2008–2012 für vier Jahre). Alternative Kandidaten sind dabei de facto nicht zugelassen. Ursprünglich durfte der Posten des Präsidenten von ein und derselben Person nicht länger als zwei Amtsperioden hintereinander besetzt werden. Nach einer Unterbrechung, in der sein enger Gefolgsmann Dmitri Medwedew zeitweise das Amt innehatte und mit unzureichender Machtbasis in den Institutionen vergeblich versucht hatte, eigene rechtsstaatliche Akzente zu setzen, Wladimir Putin als von Medwedjew ernannter Ministerpräsident aber das eigentliche Machtzentrum blieb, durfte der vorherige Präsident Putin jedoch erneut kandidieren und übt seine Macht seither wieder als Präsident aus.[24] Seit einer von ihm veranlassten Verfassungsänderung im Jahr 2021 ist die Anzahl der erlaubten Amtsperioden eines Präsidenten nicht mehr begrenzt. Einen Vizepräsidenten gab es in Russland von 1991 bis 1993, mit dem Inkrafttreten der Verfassung von 1993 wurde dieses Amt abgeschafft.
Die politische Macht ist konzentriert in den Händen von Wladimir Putin, der Kreml richtet Parteien, Gerichte, Sicherheitskräfte und Medien dementsprechend aus.[25] Er ist die zentrale Instanz des Systems, das zunehmend personalistisch und geradezu als „Führerdiktatur“ erscheint.[26][27]
Die entscheidenden Schlüsselministerien und Behörden mitsamt ihrer Machtmittel sind dem Präsidenten direkt unterstellt, dazu zählen die Nationalgarde, das Innenministerium, das Katastrophenschutzministerium, das Außenministerium; das Verteidigungsministerium, das Justizministerium, der Auslandsgeheimdienst SWR, der Inlandsgeheimdienst (FSB), der Föderale Schutzdienst (FSO), der Föderale Dienst für Finanzaufsicht (Rosfinmonitoring) sowie die Russische Präsidialverwaltung.[28][29][30] Ferner untersteht ihm die „wichtigste föderale Ermittlungsbehörde“, das sogenannte Untersuchungskomitee (Sledstwennyj komitet), das Bundesbehörden überprüft und Fälle von Machtmissbrauch und Korruption aufklärt.[31] Die Russische Präsidialverwaltung koordiniert die Machtausübung des Präsidenten, ihr angeschlossen ist der Sicherheitsrat der Russischen Föderation.[32]
Wahlen und Öffentlichkeit
Zwar finden regelmäßig auf verschiedenen Ebenen Wahlen statt, von denen die wichtigsten die Präsidentschaftswahlen und die Wahlen zur Duma sind. Jedoch ist der Wahlprozess nicht als frei zu bewerten, denn sowohl die Zulassung der Kandidaten, der Wahlkampf wie auch der Auszählungsprozess werden im Interesse des gewünschten Ergebnisses beeinflusst und manipuliert[25].
Die Öffentlichkeit unterliegt staatlicher Aufsicht. Die Russische Präsidialverwaltung nimmt direkten Einfluss auf die Berichterstattung, sie gibt den Chefs der bedeutenden staatlichen und privaten TV-Sender bei einem Termin in Büroräumen der Kreml-Verwaltung wöchentlich den Rahmen der gewünschten Berichterstattung vor. Ferner werden Leitfäden mit Sprachregelungen und Argumentationslinien verfasst und den Sendern zugesandt. Unterhalb der Kreml-Administration findet über den Föderalen Dienst für die Aufsicht im Bereich der Informationstechnologie und Massenkommunikation (Roskomnadsor) Aufsicht wie Steuerung und Zensur sowohl der Medienlandschaft wie privater Kommunikation in elektronischen Medien, also dem Internet, statt. Roskomnadsor blockierte seit Februar 2022 fast alle unabhängigen Medien, diese sind wie auch beispielsweise Facebook oder Instagram nur noch über VPN zu erreichen. Die Duma verabschiedete im März 2022 ein Zensurgesetz, wonach bei Androhung hoher Haftstrafen nur noch gemäß offizieller staatlicher Quellen berichtet werden darf.[33][34][35]
Gewaltenteilung
Legislative
Die Legislative im russischen Regierungssystem wird durch die Föderationsversammlung ausgeübt. Diese besteht wiederum aus zwei Kammern: dem Föderationsrat als Oberhaus und der direkt gewählten Staatsduma als Unterhaus.
Im Föderationsrat sind je zwei Repräsentanten eines jeden Föderationssubjektes vertreten, davon einer von der Exekutive und einer von der Legislative des Subjekts. Bis zu einer Gesetzesreform im Jahre 2000 repräsentierten die jeweiligen Oberhäupter der regionalen Exekutiven und Legislativen ihre Subjekte im Föderationsrat, seitdem wurden sie nach und nach durch speziell ernannte Vertreter abgelöst. Die Dauer der Amtszeit der Repräsentanten entspricht jeweils der Dauer der Legislaturperiode der von ihnen vertretenen Institutionen.
Die Duma setzt sich aus de facto regierungstreuen Abgeordneten zusammen, für die bis zur Wahl 2003 und wieder seit der Wahl 2016[36] ein Mischsystem aus Verhältnis- und Mehrheitswahl (Grabenwahlsystem) gilt. Dazwischen galt ein Verhältniswahlsystem. Die Legislaturperiode der Duma beträgt fünf Jahre. Sie hat die Funktion, Gesetze zu verabschieden, wobei ein jedes Gesetz nach dem Vorschlag durch die Duma vom Föderationsrat gebilligt und vom Präsidenten unterzeichnet werden muss. Hat der Föderationsrat Veto gegen die Verabschiedung eines Gesetzes eingelegt, kann die Duma dieses dennoch durchbringen, wenn sie es mit mindestens zwei Drittel der Abgeordnetenstimmen bestätigt. Ein Veto des Präsidenten kann nur mit einer wiederholten Bestätigung des Gesetzes durch die jeweilige Zweidrittelmehrheit sowohl in der Duma als auch im Föderationsrat überwunden werden.
Die dominierende Partei in der Duma ist Einiges Russland (Единая Россия, Jedinaja Rossija), die im Zusammenspiel mit weiteren den Kreml stützenden Parteien agiert. Einiges Russland entstand 2001 aus den Parteien Einheit (Единство, Jedinstwo) und Vaterland – ganz Russland (Отечество – Вся Россия, Otetschestwo – wsja Rossija), die sich wiederum zum Teil aus der untergegangenen Partei Unser Haus Russland (Наш дом – Россия, Nasch dom – Rossija) rekrutierten, der Partei von Putins Vorgänger Boris Jelzin. Einiges Russland wurde gezielt und mit Aufwand von Regierungsseite als dominante Partei Russlands aufgebaut, mit über zwei Millionen Mitgliedern hat sie eine solide Massenbasis. Jugendorganisation der Partei ist die sogenannte Molodaja Gwardija. Die Popularität Putins und flächendeckend vorhandene klientelistische Netzwerke lokaler Führungspersonen mit hoher Organisationskraft ermöglichten wiederholte Wahlsiege. Die Partei dient dazu, die das System stützenden Eliten zu integrieren und Politiker in neue Ämter einzuführen.[37] Sie verfügt (Wahl 2021) über eine Drei-Viertel-Mehrheit[38]. Putin selbst ist Einiges Russland nicht beigetreten, was nach Einschätzung des Politikwissenschaftlers Stefan Meister seine Abneigung gegen Parteien aufzeigt. Diese „dienen in erster Linie dazu, Unterstützung zu mobilisieren und das existierende System zu legitimieren. Parteien in Russland sind entweder konstruiert, manipuliert oder befriedet.“[39] Zum Parteienkartell des Kreml („a four-party cartel“) wird neben Einiges Russland die Kommunistische Partei der Russischen Föderation, die Liberal-Demokratische Partei Russlands und die sozialdemokratische Partei Gerechtes Russland gerechnet.[40] Daneben gibt es noch außerhalb der Duma die Partei Jabloko, die Patrioten Russlands und Rechte Sache. Parteien wie Gerechtes Russland und Rechte Sache wurden ganz bewusst vom Kreml als Spoilerparteien aufgebaut, um das Elektorat konkurrierender Parteien der Opposition mit verwandten Themen anzusprechen und um diese so zu schwächen.[37] Das Kartell der systemtreuen Parteien ermöglicht dem Kreml eine Kontrolle der Duma,[41] – im „Kartell der systemischen Opposition“ gibt es laut der Politikwissenschaftlerin Petra Stykow nur geringe programmatische Unterschiede und keinen wirklichen ideologischen Wettbewerb um Inhalte, sondern nur den Wettbewerb „von Gruppen, die die Macht haben wollen“, was man „nicht mit einer Demokratie verwechseln“ dürfe.[42] Darüber hinaus dient das Parlament Elitengruppen als Entscheidungsort für Fragen und Konflikte, die der Kreml als nicht so bedeutsam betrachtet, dass er selbst die Entscheidung vorgeben müsste, sowie der Einbeziehung von möglichen Oppositionellen durch Abgeordnetenprivilegien und der Möglichkeit, dass Putin initiierte Vorhaben, die als in der Bevölkerung zu unpopulär erkannt werden, durch sein Veto noch stoppen und sich in der Öffentlichkeit entsprechend inszenieren kann.[41]
Exekutive
Die exekutive Gewalt liegt bei der Regierung der Russischen Föderation, deren Schlüsselressorts allerdings direkt dem Präsidenten untergeordnet sind.
Der Ministerpräsident von Russland – auch als Premierminister oder als Vorsitzender der Regierung bezeichnet – ist Regierungschef. Er wird vom Präsidenten vorgeschlagen und muss von der Duma bestätigt werden. Lehnt die Duma einen Kandidaten auch nach drei Abstimmungen ab, oder spricht sie der Regierung ein Misstrauensvotum aus, kann der Präsident sie per Erlass auflösen und vorzeitige Neuwahlen anordnen.
Die Regierung besteht neben dem Ministerpräsidenten aus dessen Stellvertretern, genannt Vize-Ministerpräsident, sowie Ministern. Der Regierung untergeordnet ist das System der staatlichen Exekutive, das aus den Ministerien, föderalen Diensten und föderalen Agenturen besteht.
Judikative
Die oberen judikativen Institutionen sind in Russland das Verfassungsgericht sowie der Oberste Gerichtshof. Ihre Richter werden vom Föderationsrat auf Vorschlag des Präsidenten bestätigt. Dem Oberen Gerichtshof ist das russische System der ordentlichen Gerichtsbarkeit untergeordnet, dem Oberen Schiedsgericht das System der Schiedsgerichtsbarkeit. Die Verfassungsgerichte der Föderationssubjekte zählen nicht zum föderalen Gerichtsbarkeitssystem. Ein Bestandteil der Judikative ist auch die Staatsanwaltschaft der Russischen Föderation, die nach der Verfassung Unabhängigkeit von allen anderen Machtstrukturen haben sollte, de facto aber nicht besitzt. Über dem System der Staatsanwaltschaft steht die Generalstaatsanwaltschaft der Russischen Föderation. Ihr Vorsitzender, der Generalstaatsanwalt der Russischen Föderation, wird vom Föderationsrat auf Vorschlag des Präsidenten bestätigt.
Seit August 2013 wurde das oberste Handelsgericht mit dem obersten ordentlichen Gericht zusammengelegt, faktisch untergeordnet. Damit wurde für Rechtsgelehrte „die verlässlichere Säule der russischen Justiz geschwächt“.[43]
Formaler Vergleich mit anderen Regierungssystemen
Vom klassischen präsidentiellen System (Beispiel: USA) unterscheidet sich das russische im Wesentlichen formal durch das Vorhandensein eines Premierministers als Regierungschef, der in Regierungsbildung und Regierungsausübung sowohl dem Präsidenten als auch dem Parlament untergeordnet ist.
Obwohl es wie im semipräsidentiellen System nebeneinander die Ämter des Präsidenten und des Premierministers gibt, unterscheidet sich die russische Variante doch vom klassischen semipräsidentiellen System (Beispiel: Frankreich) darin, dass die Legitimation und Kontrolle der Regierung durch das Parlament (Misstrauensvotum) insgesamt schwächer ist: Der Präsident hat nach der Verfassung stets die Möglichkeit, einen Ministerpräsidenten auch abweichend vom Willen des Parlaments zu ernennen und bei Widerstreben auch das Parlament aufzulösen. Nach Artikel 83 der Verfassung ernennt der Präsident mit Zustimmung der Staatsduma den Vorsitzenden der Regierung der Russischen Föderation und entscheidet über die Frage des Rücktritts der Regierung. Nach Artikel 84 kann er die Staatsduma in den Fällen und nach dem Verfahren auflösen, die in der Verfassung der Russischen Föderation vorgesehen sind. In Artikel 111 wird geregelt, dass der Präsident nach dreimaliger Ablehnung der von ihm vorgeschlagenen Kandidaturen für das Amt des Vorsitzenden der Regierung der Russischen Föderation durch die Staatsduma den Vorsitzenden der Regierung der Russischen Föderation ernennen, die Staatsduma auflösen und Neuwahlen ansetzen kann. Nach Artikel 117 kann der Präsident der Russischen Föderation eine Entscheidung über die Entlassung der Regierung der Russischen Föderation treffen. Die Regierung muss dann die Amtsgeschäfte nach seinen Anweisungen weiterführen, bis eine neue Regierung ernannt ist.[44]
Literatur
- Margareta Mommsen: Das politische System Russlands. In: Wolfgang Ismayr (Hrsg.): Die politischen Systeme Osteuropas. VS Verlag für Sozialwissenschaften, 3. Auflage. Wiesbaden 2010, S. 465ff.
- Angelika Nußberger: Staats- und Verwaltungsrecht. In: Angelika Nußberger (Hrsg.): Einführung in das russische Recht. C.H. Beck, München 2010, ISBN 978-3-406-48391-2, S. 19ff.
- Eberhard Schneider: Das politische System der Russischen Föderation. Eine Einführung. VS Verlag für Sozialwissenschaften, 2. Auflage. Wiesbaden 2001.
Weblinks
- http://www.constitution.ru/de/ – Verfassungstext auf Deutsch
- Bundeszentrale für politische Bildung: Dossier Russland – Politisches System
Einzelnachweise
- ↑ Föderationsvertrag (Russische Föderation, 1992). In: verfassungen.net. Abgerufen am 3. Dezember 2016.
- ↑ a b Kapitel l. Grundlagen der Verfassungsordnung – Die Verfassung der Russischen Föderation. In: www.constitution.ru. Abgerufen am 10. August 2018.
- ↑ Margareta Mommsen: Verfassungsordnung versus politische Realität | Dossier Russland. Bundeszentrale für politische Bildung, 26. März 2018, abgerufen am 25. April 2024.
- ↑ Margareta Mommsen: Politisches System: Einleitung. In: bpb.de. Bundeszentrale für politische Bildung, 26. März 2018, abgerufen am 26. August 2023.
- ↑ Fabian Burkhardt: Putins personalisierte Macht im Krieg. In: Hamburger Institut für Sozialforschung (Hrsg.): Mittelweg 36. Band 32, Nr. 3–4, 2023, ISSN 0941-6382, S. 30–56, hier S. 34 (im Dokument S. 5) (ssoar.info [abgerufen am 25. April 2024]).
- ↑ Hans-Joachim Lauth: Politische Systeme im Vergleich: Formale und informelle Institutionen im politischen Prozess. Walter de Gruyter, 2014, ISBN 978-3-486-77906-6 (google.de [abgerufen am 3. Dezember 2016]).
- ↑ Klaus von Beyme: Die parlamentarische Demokratie: Entstehung und Funktionsweise 1789–1999. Springer-Verlag, 2013, ISBN 978-3-658-03517-4, S. 37, 85 (google.de [abgerufen am 3. Dezember 2016]).
- ↑ Manfred Quiring: Putins russische Welt: Wie der Kreml Europa spaltet, Ch. Links Verlag, 2017, ISBN 978-3-86153-941-4, S. 16.
- ↑ Henry E. Hale: Regime Cycles. Democracy, Autocracy, and Revolution in Post-Soviet Eurasia. In: World Politics 58, Oktober 2005, S. 138.
- ↑ wpsa.research.pdx.edu ( vom 4. Dezember 2016 im Internet Archive)
- ↑ zeitschrift-ip.dgap.org
- ↑ Richard Sakwa: Anatomie einer Blockade. Stillstand im Doppelstaat Russland. In: Auge auf! Aufbruch und Regression in Russland (= Osteuropa). Band 62, Nr. 6/8. BWV, Berliner Wiss.-Verl, Berlin 2012, ISBN 978-3-8305-3110-4 (zeitschrift-osteuropa.de [PDF]).
- ↑ Jonas Grätz: Russland als globaler Wirtschaftsakteur: Handlungsressourcen und Strategien der Öl- und Gaskonzerne. Walter de Gruyter, 2013, ISBN 978-3-486-72978-8 (google.de [abgerufen am 3. Dezember 2016]).
- ↑ Ellen Bos, Margareta Mommsen, Silvia von Steinsdorff: Das russische Parlament: Schule der Demokratie? Springer-Verlag, 2013, ISBN 978-3-663-09553-8 (google.de [abgerufen am 3. Dezember 2016]).
- ↑ Jörn Knobloch: Hybride Systeme: politische Praxis und Theorie am Beispiel Russlands. Lit Verlag, 2006, ISBN 3-8258-9602-1 (google.de [abgerufen am 3. Dezember 2016]).
- ↑ Margareta Mommsen, Angelika Nußberger: Das System Putin: gelenkte Demokratie und politische Justiz in Russland. C.H. Beck, 2007, ISBN 978-3-406-54790-4 (google.de [abgerufen am 3. Dezember 2016]).
- ↑ Margareta Mommsen: Verfassungsordnung versus politische Realität. Bundeszentrale für politische Bildung, abgerufen am 3. Dezember 2016.
- ↑ Petra Stykow: Russland. In: Hans-Joachim Lauth: Politische Systeme im Vergleich: Formale und informelle Institutionen im politischen Prozess. Walter de Gruyter, 2014, ISBN 978-3-486-77906-6, S. 303 (google.de [abgerufen am 3. Dezember 2016]).
- ↑ A Russian Constitutional Revolution. In: Brookings Institution (Hrsg.): Brookings. (brookings.edu [abgerufen am 3. Dezember 2016]).
- ↑ Alexander J. Motyl, Irmgard Hölscher: Russland: Volk, Staat und Führer: Elemente eines faschistischen Systems, Osteuropa Vol. 59, No. 1, Am Rad drehen: Energie, Geschichte, Ideologie (Jan. 2009), S. 117.
- ↑ Margareta Mommsen: Surkows „Souveräne Demokratie“ – Formel für einen russischen Sonderweg?, München (PDF).
- ↑ О политической философии Владимира Путина. Abgerufen am 26. Februar 2017.
- ↑ Souveräne Demokratie. In: дekoder – DEKODER. 4. Dezember 2015 (dekoder.org [abgerufen am 26. Februar 2017]).
- ↑ Margareta Mommsen: Das "Tandem Putin-Medwedjew" und Russlands neues Politbüro | Dossier Russland. 26. März 2018, abgerufen am 24. April 2024.
- ↑ a b Russia: Freedom in the World 2024 Country Report. Freedom House, abgerufen am 23. April 2024 (englisch).
- ↑ Andrea Kendall-Taylor, Erica Frantz: After Putin: Lessons from Autocratic Leadership Transitions. In: The Washington Quarterly. Band 45, Nr. 1, 2. Januar 2022, ISSN 0163-660X, S. 79–96, doi:10.1080/0163660X.2022.2057112 (tandfonline.com [abgerufen am 24. April 2024]).
- ↑ Benno Ennker: Analyse: Wladimir Putin – Führer, Diktator, Kriegsherr. Bundeszentrale für politische Bildung, 20. Juni 2022, abgerufen am 24. April 2024.
- ↑ Martin Malek: Die neue Nationalgarde Russlands. „Prätorianergarde“ oder Einheit zur Terrorbekämpfung? In: SIAK-Journal – Zeitschrift für Polizeiwissenschaft und polizeiliche Praxis. Nr. 2, 2017, ISSN 1813-3495, S. 87–98, hier S. 88, doi:10.7396/2017_2_H.
- ↑ Federal Financial Monitoring Service / Rosfinmonitoring. GlobalSecurity.org, abgerufen am 5. Oktober 2023.
- ↑ Bundeszentrale für politische Bildung: Dokumentation: Russlands "Machtministerien" und Sicherheitsdienste. 14. Dezember 2018, abgerufen am 5. Oktober 2023.
- ↑ Franz Springer: Dokumentation: Russlands "Machtministerien" und Sicherheitsdienste. Bundeszentrale für politische Bildung, 14. Dezember 2018, abgerufen am 16. Oktober 2023.
- ↑ Ekaterina Schulmann, Mark Galeotti: A tale of two councils: the changing roles of the security and state councils during the transformation period of modern Russian politics. In: Post-Soviet Affairs. Band 37, Nr. 5, 3. September 2021, ISSN 1060-586X, S. 453–469, doi:10.1080/1060586X.2021.1967644 (tandfonline.com [abgerufen am 23. April 2024]).
- ↑ Manfred Quiring: Russland. Ukrainekrieg und Weltmachtträume, aktualisierte und erweiterte Ausgabe. Ch. Links Verlag, Berlin 2022, ISBN 978-3-96289-182-4, S. 167
- ↑ Andrej Perzew: Leitfäden der Propaganda. In: Dekoder.org. 25. Oktober 2022, abgerufen am 1. Oktober 2023.
- ↑ Tamina Kutscher: Die russische Medienlandschaft. Bundeszentrale für politische Bildung, 14. Juni 2023, abgerufen am 1. Oktober 2023.
- ↑ Gesine Dornblüth: Kleine Verluste für demokratischen Anstrich
- ↑ a b Petra Stykow: Russland. Ein politisches System zwischen Demokratie und Autokratie. In: Hans Joachim Lauth (Hrsg.): Politische Systeme im Vergleich: formale und informelle Institutionen im politischen Prozess (= Lehr- und Handbücher der Politikwissenschaft). De Gruyter Oldenbourg, München 2014, S. 320 ff.
- ↑ BTI 2024 Country Report Russia. Bertelsmann Stiftung, 2024, S. 11;15, abgerufen am 25. April 2024.
- ↑ Stefan Meister, Natalija Schleinstein (Bearb.): Osteuropaforschung. Sozialwissenschaftliche Forschung zu Wahlen in Russland. Hrsg.: GESIS – Leibniz-Institut für Sozialwissenschaften. Abteilung Fachinformation für die Sozialwissenschaften. Band 1, 2009, ISSN 0942-2498, S. 11 (PDF).
- ↑ Timothy J. Colton: Russia: What Everyone Needs to Know. Oxford University Press, New York 2016, ISBN 978-0-19-991780-8, S. 149.
- ↑ a b Stanislav Klimovich: From failed democratization to the war against Ukraine: what happened to Russian institutions under Putin? In: Zeitschrift für Politikwissenschaft. Band 33, Nr. 1, 1. März 2023, ISSN 2366-2638, S. 103–120, hier S. 110, doi:10.1007/s41358-023-00345-7.
- ↑ Interview mit Petra Stykow: Wahlen in Russland – Wer ist die bestimmende Partei Geeintes Russland? In: SRF News. Schweizer Radio und Fernsehen, 20. September 2021, abgerufen am 9. September 2023.
- ↑ Wachsende Zweifel an Russlands Justiz, NZZ, 10. Oktober 2014.
- ↑ Kapitel 6. Regierung der Russischen Föderation – Die Verfassung der Russischen Föderation. Abgerufen am 26. Februar 2017.
