Politisches System Thailands

Der Garuda, das offizielle Staatssymbol von Thailand

Das Königreich Thailand ist seit 1932 eine konstitutionelle Monarchie. Nach der letzten Verfassung von 2007 geht die Staatsgewalt vom Volk aus und wird vom König durch die drei Teilgewalten Legislative, Exekutive und Judikative ausgeübt.

Die Verfassung wurde nach dem Militärputsch vom 22. Mai 2014 teilweise außer Kraft gesetzt und einen Monat später durch eine von der Militärjunta, dem „Nationalen Rat zur Erhaltung des Friedens“, verordnete Interimsverfassung ersetzt. Die gesetzgebende Gewalt übt danach die Nationale Legislativversammlung mit 220 vom Militär ausgewählten und vom König ernannten Mitgliedern aus. Der König hat ein Vetorecht.

Die Regierung besteht aus dem Ministerpräsidenten, der von der Nationalen Legislativversammlung gewählt und vom König ernannt wird, und den auf Vorschlag des Ministerpräsidenten vom König ernannten Ministern. Ministerpräsident war zunächst der Putschführer General Prayut Chan-o-cha, der zugleich auch dem Nationalen Rat zur Erhaltung des Friedens vorsteht und durch das geltende Kriegsrecht über besondere Vollmachten verfügt. Seiner Regierung gehörten vorwiegend aktive und pensionierte Militärs an.

Ebenso vom Militär ausgewählt wurden die 250 Mitglieder des neu geschaffenen Nationalen Reformrats, der Vorschläge für Veränderungen in den Bereichen Politik, Verwaltung, Recht und Justiz, Lokalverwaltung, Bildung, Wirtschaft, Energie, Gesundheitswesen, Umwelt, Medien und Gesellschaft ausarbeiten soll.

Ein 36-köpfiger Ausschuss hat den Auftrag, eine neue Verfassung zu erarbeiten. Seine Mitglieder wurden teilweise vom Nationalen Reformrat (20 Mitglieder), vom Nationalen Rat zur Erhaltung des Friedens (5 Mitglieder sowie der Vorsitzende), von der Nationalen Legislativversammlung sowie dem Kabinett (jeweils 5 Mitglieder) ausgewählt. Der von diesem Ausschuss erarbeitete Verfassungsentwurf muss vom Nationalen Reformrat angenommen und vom König unterzeichnet werden (wobei dieser ein Vetorecht hat). Ein Referendum ist dagegen nicht vorgesehen.

Die Gerichte und die sogenannten „unabhängigen Verfassungsorgane“ bestehen nach den Bestimmungen der Junta weiter. Allerdings wurde zusätzlich ein Militärgericht geschaffen, das für alle nach Ansicht der Junta sicherheitsrelevanten Fälle zuständig sein soll. Ausdrücklich ausgenommen von der Aufhebung der Verfassung ist die Rolle des Königs.

In ihrem Jahresbericht von 2015 stufte die US-amerikanische Organisation Freedom House auf einer Skala von 1 (beste) bis 7 (schlechteste Wertung) die politischen Rechte in Thailand mit der Wertung 6, bürgerliche Freiheiten mit 5 ein. Das heißt, dass das Land als unfrei zu betrachten ist. Bis zum Putsch 2014 war es mit der Wertung 4 in beiden Kategorien noch „teilweise frei“ und seit der Parlamentswahl in Thailand 2011 als electoral democracy, das heißt als grundsätzlich funktionierende, wenn auch nicht vollständig freiheitliche Demokratie erachtet worden.[1]

Infolge des Putsches sind Bürgerrechte und politische Betätigungsmöglichkeiten stark beschnitten. Versammlungen von mehr als fünf Personen sind verboten, Nachrichtenmedien und das Internet werden zensiert. Die Anführer politischer Parteien und Bewegungen wurden vorübergehend inhaftiert.

Im Folgenden beschreibt der Artikel das politische System unter der aufgehobenen Verfassung von 2007.

Monarchie

König Bhumibol Adulyadej (2003)

Durch den Staatsstreich in Siam 1932 wurde die absolute Monarchie durch eine konstitutionelle ersetzt. Die Verfassung Thailands besagt, dass die Gewalt vom Volk ausgeht und der König von Thailand diese Gewalt durch die drei Zweige Legislative, Exekutive und Judikative ausübt. Der am 13. Oktober 2016 verstorbene König von Thailand, Bhumibol Adulyadej (Rama IX.), regierte seit 1946 war bis dahin der am längsten im Amt verbliebene Monarch weltweit. In der internationalen Öffentlichkeit bestand überwiegend der Eindruck, dass Bhumibol höchste Anerkennung in der Bevölkerung genoss, auch und gerade infolge seiner jahrelangen unermüdlichen Anstrengungen zur Verbesserung der Lage vieler Bevölkerungskreise. Als Staatsoberhaupt hatte er einen gewissen Einfluss auf das Getriebe der Politik, wenn er auch kaum auf die Tagespolitik Einfluss nehmen konnte. Allerdings gab es seit der Revolution von 1932 in Thailand 16 Putschregierungen des Militärs, die Verfassung wurde seither 20 Mal umgeschrieben und dabei erhöhten sich stets auch wieder die Einflussmöglichkeiten und die Macht des Königshauses. Verwaltet wird das Vermögen der thailändischen Krone durch das Crown Property Bureau.

Nachfolger wurde der bisherige Kronprinz Maha Vajiralongkorn, der jedoch bei weiten Teilen der Bevölkerung unbeliebt ist und lieber in Deutschland am Starnberger See residiert.[2] Seit Juli 2020 gehen in Thailand immer wieder junge Demonstranten auf die Straße. Sie fordern eine Reform der im Jahr 2017 vom Militär geschriebenen Verfassung, den Rücktritt von Ministerpräsident Prayuth Chan-ocha, dem ehemaligen Chef der Militärjunta, sowie eine Begrenzung der Macht von König Maha Vajiralongkorn (Rama X.). Dabei wird auch erstmals öffentlich die Rolle der Monarchie in Frage gestellt. Es wird dem König vorgeworfen, er habe dazu beigetragen, dass das Militär die Politik des Landes seit Jahrzehnten dominiere. Diese Kritik an der Monarchie ist in Thailand ein Tabu-Bruch da auf Majestätsbeleidigung bis zu 15 Jahre Haft im Königreich stehen.[3]

Dem Monarchen steht der Kronrat beratend zur Seite. Er kann die Mitglieder des Kronrats nach Belieben auswählen. Der König ist Oberhaupt des Hauses Chakri, das von König Rama I. 1782 gegründet wurde. Sein offizieller Sitz ist der Große Palast in Bangkok, tatsächlich lebte die Königsfamilie zunächst im Chitralada-Palast in Bangkok.

Legislative

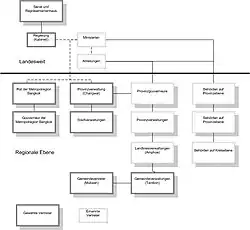
Organisation der thailändischen Regierung

Die Legislative der thailändischen Regierung, die Nationalversammlung, wurde 1932 gemäß den Bestimmungen der ersten Verfassung Thailands konstituiert und trat am 28. Juni 1932 in der Ananda-Samakhom-Thronhalle erstmals zusammen. Die Nationalversammlung besteht aus zwei Kammern, dem Repräsentantenhaus und dem Senat, die beide im Parlamentsgebäude von Bangkok tagen.

Repräsentantenhaus

Das Repräsentantenhaus wurde 1932 erstmals gebildet und ist seither in unterschiedlicher Art für die Gesetzgebung Thailands tätig. Das Frauenwahlrecht wurde bereits 1932 eingeführt.[4] Die Kammer umfasst zurzeit (2011) 500 Mitglieder aus politischen Parteien Thailands, die direkt vom Volk gewählt werden, wobei das für den Deutschen Bundestag angewandte D’Hondt-Verfahren zugrunde gelegt wird. Bei der Parlamentswahl in Thailand 2011 wurden 375 Sitze an direkt gewählte Vertreter der Wahlkreise und 125 über landesweite Parteilisten verteilt.

Senat

Der Senat von Thailand wurde 1946 erstmals gebildet und wirkte seitdem über die meiste Zeit als Bollwerk der militärischen und gesellschaftlichen Elite des Landes. Gegenwärtig hat der Senat 150 Mitglieder, von denen 75 aus den Provinzen kommen, einer aus Bangkok. Die anderen 74 werden von der Auswahlkommission zum Senat ernannt.

Die Senatoren dürfen keiner politischen Partei angehören, in den fünf Jahren vor der Wahl kein öffentliches Amt oder Mandat innegehabt haben und auch nicht Angehörige von aktiven Politikern sein. Sie müssen in Thailand geboren, älter als 40 Jahre sein und einen Universitätsabschluss haben. Die Mitglieder sind für sechs Jahre bestimmt. Dem Senat wird die Funktion einer elitären Kontrollinstanz zugeschrieben, die über die „gewöhnliche“ Parteipolitik wacht. Das trägt dem verbreiteten Misstrauen gegenüber gewählten Politikern und Parteien Rechnung.[5]

Der Senat hat das Recht, Regierungsmitglieder, Abgeordnete, Richter, Staatsanwälte und Mitglieder der unabhängigen Verfassungsorganisationen des Amtes zu entheben, wenn sie nach Ermittlungen der Nationalen Korruptionsbekämpfungskommission der Korruption, ungewöhnlichen Reichtums, Amtsvergehen oder -missbrauchs schuldig sind. Dabei bedarf es einer Drei-Fünftel-Mehrheit.[6]

Exekutive

Premierminister

Büro des Premierministers von Thailand

Seit 1932 ist der Regierungschef der Premierminister, üblicherweise der Vorsitzende der stärksten Partei des Repräsentantenhauses. Gemäß der Verfassung wird der Premierminister zunächst vom Repräsentantenhaus gewählt und anschließend vom König bestätigt.

Der Premierminister steht dem Kabinett als exekutiver Regierung vor. Er hat neben der Richtlinienkompetenz der offiziellen Regierungspolitik auch das Recht, die Mitglieder des Kabinetts ernennen und abzulösen. Er repräsentiert Thailand im Ausland und die Regierung im Inland. Seine Residenz ist in Ban Phitsanulok in Dusit, Bangkok.

Kabinett

Judikative und Rechtssystem

Rechtssystem

Das thailändische Recht ist eine Mischung aus traditionellem siamesischem und europäischem Zivilrecht, was zum Teil auf die juristischen Ratgeber von König Chulalongkorn (Rama V., reg. 1868 bis 1910) zurückzuführen ist, die an der Schaffung eines modernen Rechtswesens im seinerzeitigen Siam mitarbeiten sollten. Traditionelles thailändisches Recht orientiert sich an den hinduistisch-brahmanischen Rechtsauffassungen des Reiches der Khmer, Angkor. Im thailändischen Recht gibt es kein Beweisverfahren, und üble Nachrede und Beleidigung sind (wie auch in den meisten europäischen Ländern) kriminelle Vergehen und nicht nur Zivilvergehen.

Gerichte

Oberster Gerichtshof von Thailand (Bangkok)

Das Gerichtswesen ist viergliedrig, mit (1) den Zivilgerichten, deren Ebenen unterhalb des Obersten Gerichtshofs der Verwaltungseinteilung des Landes entsprechen (s. o.), (2) den Verwaltungsgerichten, (3) einem separaten Militärgerichtshof und (4) dem Verfassungsgericht.

Die thailändische Gerichtsbarkeit wird allgemein als unabhängig angesehen, doch gibt es gelegentlich Fälle von Korruption. Von Rechts wegen sind alle Bürger vor Gericht und vor dem Recht gleichgestellt, was offenbar auch im täglichen Leben respektiert wird.

Zivilgerichte

Zivilgerichte machen die größte Zahl der Gerichte des Landes aus. Sie sind in drei Instanzen gegliedert: die Gerichte der ersten Instanz, die Revisionsgerichte und den Obersten Gerichtshof von Thailand.

Verwaltungsgerichte

Verwaltungsgerichte wurden in Thailand erstmals 1997 eingerichtet, um Schlichtungen zwischen Bürgern und staatlichen Stellen herbeizuführen oder vorzubereiten. Zwei Instanzen sind für die Verwaltungsgerichtsbarkeit zuständig: Verwaltungsgerichte der ersten Instanz und der Oberste Verwaltungsgerichtshof.

Militärgerichtshof

Der Militärgerichtshof ist zuständig für zivile und verwaltungsgerichtliche Fälle, die das Militär betreffen.

Verfassungsgericht

1997 wurde das Verfassungsgericht von Thailand eingerichtet, um Fälle zu behandeln, die die Verfassung des Landes betreffen. Seitdem hat der Gerichtshof großen Einfluss angenommen, wobei viele Kontroversen entstanden sind. Insbesondere 2006 und 2008 wurden politische Blockaden aufgelöst, was jedoch nicht zu allgemeiner Zufriedenheit geschah.

„Wächterinstitutionen“

Als Reaktion auf die Erfahrungen mit der Verfassung von 1997, unter der es möglich war, dass Thaksin Shinawatra während seiner Regierungszeit nach und nach alle politischen Institutionen kontrollierte, hat die Verfassung von 2007 sogenannte unabhängige Verfassungsorganisationen eingeführt. Diese sollen über die gewählten Politiker, denen oftmals Eigennützigkeit unterstellt wird, wachen und deren Macht begrenzen. Diese Gremien sind die Wahlkommission, die drei Ombudsleute, die Nationale Korruptionsbekämpfungskommission und der Rechnungshof. Deren Mitglieder müssen alle parteilos sein, sie werden – wie die Verfassungsrichter – von Auswahlkomitees gekürt, vom Senat bestätigt und vom König ernannt. Da die Leiter der „Wächtergremien“ wiederum an der Auswahl der ernannten (nicht gewählten) Senatoren teilnehmen, ergibt sich eine gewisse Kreisförmigkeit im Verhältnis dieser Institutionen.[7]

Verwaltungsgliederung und Lokalverwaltung

Thailand ist ein Einheitsstaat. Es bestehen zwei Systeme der territorialen Gliederung: die Provinzverwaltung und die Lokalverwaltung.

Die Einheiten der Provinzverwaltung sind hierarchisch und zentralistisch ausgerichtet. Sie dienen in erster Linie der landesweit einheitlichen Umsetzung von Vorgaben der Zentralregierung. In diesem Rahmen ist Thailand gegliedert in 76 Provinzen (thailändisch Changwat; จังหวัด), die wiederum in 877 Amphoe (อำเภอ; ‚Bezirke‘ oder ‚Landkreise‘) und 7255 Tambon (ตำบล; ‚Unterbezirke‘ oder ‚Gemeinden‘) sowie fast 75.000 Muban (หมู่บ้าน; ‚Dorfgemeinschaften‘ oder ‚Dörfer‘) unterteilt sind. Die Hauptstadt Bangkok ist eine Verwaltungseinheit eigener Art und unterliegt nicht dem System der Provinzverwaltung.

Die Einheiten der Lokalverwaltung haben dagegen eine größere Autonomie und demokratisch gewählte, von den jeweiligen Bewohnern gewählte, Gremien. In diesem System bestehen 76 Provinz-Verwaltungsorganisationen (eine je Provinz), 2.283 Thesaban (‚Kommunen‘, die je nach Bevölkerungszahl nochmals in „Großstädte“, „Städte“ und „Kleinstädte“ untergliedert sind) und 5.492 Tambon-Verwaltungsorganisationen für die ländlichen Gemeinden, die zu keiner Thesaban gehören. Besondere Einheiten der Lokalverwaltung sind die Hauptstadt Bangkok und die Stadt Pattaya.

Siehe auch

Literatur

  • Pavin Chachavalpongpun (Hrsg.): Coup, King, Crisis: A Critical Interregnum in Thailand. Ridge, Singapur 2020, ISBN 978-981-325-105-2.

Einzelnachweise

  1. Thailand – Freedom in the World 2012. Bericht der Organisation Freedom House (2012, auf Englisch, zuletzt abgerufen am 8. November 2012).
  2. Der König irritiert sein Volk
  3. Mit Tränengas gegen Demonstrierende
  4. Jad Adams: Women and the Vote. A World History. Oxford University Press, Oxford 2014, ISBN 978-0-19-870684-7, Seite 437
  5. Tom Ginsburg: Constitutional afterlife: The continuing impact of Thailand’s postpolitical constitution. In: Icon – International Journal of Constitutional Law. Bd. 7, Nr. 1, 2009, S. 102.
  6. Art. 270–274, Verfassung des Königreichs Thailand von 2007.
  7. Tom Ginsburg: Constitutional afterlife: The continuing impact of Thailand’s postpolitical constitution. In: Icon – International Journal of Constitutional Law. Bd. 7, Nr. 1, 2009, S. 92.

Literatur

  • Mark Askew (Hrsg.): Legitimacy Crisis in Thailand. Silkworm Books, Chiang Mai 2010.
  • Piengpen Butkatanyoo: Thailand. In: Herbert M. Kritzer (Hrsg.): Legal Systems of the World. A political, social and cultural encyclopedia. Bd. 4: S–Z. ABC-CLIO, Santa Barbara CA u. a. 2002, ISBN 1-57607-231-2, S. 1614–1620.
  • William Case: Democracy, governance, and regime cycling in Thailand. In: Public Governance in Asia and the Limits of Electoral Democracy. Edward Elgar Publishing, Cheltenham/Northampton MA 2010, S. 211–231.
  • Michael Kelly Connors: Democracy and National Identity in Thailand (= Rethinking Southeast Asia 2). RoutledgeCurzon, London u. a. 2003, ISBN 0-415-27230-0.
  • Aurel Croissant: Ostasien. In: Defekte Demokratie. Bd. 2: Regionalanalysen. VS Verlag, Wiesbaden 2006, S. 163–293. Insbesondere Abschnitt „Thailand: von der ‚bureaucratic polity‘ zur defekten Demokratie“, S. 209–226.
  • Aurel Croissant, Jorn Dosch: Parliamentary elections in Thailand, March 200 and January 2001. In: Electoral Studies. Bd. 22, H. 1, 2003, ISSN 0261-3794, S. 153–160.
  • Claudia Derichs: Korruption, Kollusion und Nepotismus? Wahlen in Südostasien. In: Wahlsysteme und Wahltypen. Politische Systeme und Regionale Kontexte im Vergleich. VS Verlag, Wiesbaden 2006, S. 239–257.
  • Federico Ferrara: Thailand Unhinged. Unraveling the Myth of a Thai-Style Democracy. Equinox Publishing, Singapur 2010.
  • John L. S. Girling: Thailand. Society and politics. Cornell University Press, Ithaca NY 1981, ISBN 0-8014-1130-0.
  • Kevin Hewison (Hrsg.): Political Change in Thailand. Democracy and participation. Routledge, London/New York 1997.
  • Duncan McCargo: Thailand. In: Countries at the Crossroads. A Survey of Democratic Governance. Rowman & Littlefield, Lanham MD/Plymouth 2008, S. 667–690.
  • Ruth McVey: Money & Power in Provincial Thailand. NIAS Publishing, Kopenhagen 2000.
  • Clark D. Neher (Hrsg.): Modern Thai Politics. From village to nation. Überarb. Aufl. Schenkman Books, Cambridge MA 1981, ISBN 0-87073-916-6.