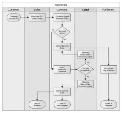
Swimlane
Eine Swimlane (zu Deutsch: Schwimmbahn) ist ein in Flussdiagrammen verwendetes Element zur visuellen Darstellung von Teilprozessen eines Geschäftsprozesses. Ein Swimlane-Diagramm[1] (auch Swimlane-Prozessdarstellung) besteht aus sogenannten Pools und Swimlanes; ein Pool repräsentiert oft Organisationen. Innerhalb eines Pools werden die an einem Prozess beteiligten Bereiche wie Personen, Gruppen, Abteilungen, Systeme oder Teilprozesse als „Schwimmbahnen“ dargestellt;[1] die durchzuführenden Tätigkeiten werden in Prozesskästchen innerhalb dieser Swimlanes platziert. Swimlanes können sowohl waagerecht als auch senkrecht angeordnet werden. Sie bilden die Funktions-[2] bzw. Verantwortungsbereiche der Akteure ab.[3]
Swimlanes werden unter anderem für die Analyse, Modellierung und Optimierung von Geschäftsprozessen in BPMN-Diagrammen genutzt. Swimlanes können bei der Umsetzung des Veränderungsprozesses von der funktionsorientierten zur prozessorientierten Organisation helfen.
Im Jahr 2002 wurde die Swimlane von der Object Management Group (OMG) in Amerika, einem IT-Herstellerkonsortium zur Entwicklung übergreifender IT-Standards, in die BPMN 2.0 als wichtiges Strukturierungselement aufgenommen.

Swimlane-Darstellung finden sich in fast allen am Markt angebotenen BPM- und anderen Prozessmodellierungswerkzeugen.
Geschichte der Swimlane
Eine sehr frühe Darstellung der Swimlane findet sich im Management Bulletin on Process Charting des „US Bureau of the Budget“ aus dem Jahr 1945. Ein „Multi-column process chart“ wird dort als eine detailliertere Variante eines work flow charts beschrieben.[4]
Im Dezember 1968 wurde eine Swimlane-Darstellung im DDR-Standard TGL 22452 unter der Bezeichnung „Kybernetische Blockschaltbilder zur Modellierung von Organisationssystemen, Koordinatendarstellung“ veröffentlicht.[5]
Eine visuelle Repräsentation der Swimlane wurde 1987 von Hartmut F. Binner im Rahmen seiner Doktorarbeit zur anforderungsgerechten Datenermittlung für Fertigungssteuerungssysteme am Institut für Fabrikanlagen bei Hans-Peter Wiendahl an der TU-Hannover[Anm. 1] entwickelt. Binner verwendete damals den Begriff „Ereignisdaten-Zeitgraph“ anstelle von Swimlane.[6]
Basierend auf dieser Swimlane-Darstellung wurde ebenfalls von Binner 1988 das sycat-Prozessmanagementtool als erstes Tool seiner Art überhaupt auf dem Hochschulstand in Hannover während der CeBIT vorgestellt und danach kontinuierlich weiter entwickelt.
1990 veröffentlichten Geary Rummler und Alan Brache das Buch Improving Performance: How to Manage the White Space on the Organization Chart. Die Autoren erweiterten bisher bekannte Workflow-Diagramme um Swimlanes, eine zusätzliche Bahn am oberen Ende des Diagramms (top lane) für die Darstellung der Kundeninteraktion und ein oder mehrere separate Bahnen unter den eigentlichen Swimlanes für die Interaktion mit externen Support-Prozessen (zum Beispiel von Zulieferern). Derartige Visualisierungen wurden in den 1990er-Jahren „Rummler-Brache-Diagramme“ genannt.[7]
Kennzeichen dieser Swimlane sind die aus organisatorischer Sicht rollenbasierten Prozessstrukturdarstellungen, welche die Prozessabwicklung sachlich – logisch – zeitlich mit ihren Organisations- und Informationschnittstellen zwischen den Beteiligten detailliert beschreiben. Aus diesem Grund ist auch das SYCAT-Tool-Lösungsspektrum aus organisatorischen Gestaltungsanforderungen und nicht aus IT-Anforderungen heraus entwickelt worden. Diese Vorgehensweise war bei vielen der in den 90er Jahren entwickelten Tools nicht der Fall. Vielmehr steht bei diesen Tool-Lösungen wie z. B. bei der ergebnisorientierten Prozesskettendarstellung (EPK) die Visualisierung auf Programmierschrittebene und damit eindeutig die IT-Sicht im Fokus. Inzwischen ist es aber Stand der Technik, dass die Geschäftsprozesse die IT-Infrastruktur und -Architektur prägen und nicht umgekehrt die IT-Applikationen die Geschäftsprozesse determinieren.
Ganzheitliche Prozessgestaltung und -visualisierung
Diese einheitliche und durchgängige Swimlane-Prozessdarstellung umfasst rollenbasiert alle Aufgabenstellungen und Arbeitsabläufe mit ihren Rechten und Pflichten im Unternehmen, es werden Führungs-, Leistungs- und Unterstützungsprozesse
- in ihrer sachlich-zeitlich-logischen Abhängigkeit dargestellt,
- durch die gegenseitige Zuordnung aller betriebswirtschaftlichen Details (unter anderem Funktionen, Prozessschritte, Applikationen, Dokumente/Daten, Ressourcen, Schnittstellen, Potenziale und Verbesserungsmaßnahmen) umfassend definiert,
- durch die Zuordnung ihrer Funktionen zu Funktionsbereichen, Rollen und Stellen usw. präzisiert und
- durch klare und transparente Abgrenzungen (organisatorische Schnittstellen, Gültigkeitsbereiche, Kompetenzen, Zuständigkeiten) in den Organisationsrahmen der Unternehmung eingebettet.
Für jede im Prozess über die Swimlane sachlich-logisch und zeitlich fixierte Prozessfunktion kann ein definierter Input und Output sowie eine ganze Anzahl Prozessparameter in der Datenbank exakt zugeordnet werden, zum Beispiel:
- Ereignisse,
- Kosten/Zeiten,
- Anweisungen,
- Dokumente/Daten,
- Mitarbeiter,
- Betriebsanleitungen,
- Aufgaben,
- Schwachstellen,
- Vorschriften,
- Anforderungsprofile,
- Maßnahmen,
- Mengen/Häufigkeiten,
- Kennzahlen,
- Qualitätsstandards oder
- Clusterungen.
Über eine softwareunterstützte Prozessbaumstruktur können dann alle dem jeweiligen Prozess zugeordneten Prozessbeschreibungen, Verfahrensbeschreibungen, Qualitäts- und Zeitparameter abgerufen bzw. ausgewertet werden. Auf diese Weise sind die modellhaften Grundlagen für eine systematische und strukturierte Organisationsentwicklung geschaffen, um die einleitend erläuterten Schwachstellen zu beseitigen. Gleichzeitig werden alle notwendigen Dokumentationen für die Qualitätsmanagementsystemeinführung oder EFQM-Selbstbewertung bereitgestellt.
Die so vorgenommene Prozesskonsolidierung und -standardisierung bietet neben der Vereinheitlichung der Abläufe eine hervorragende Grundlage, um damit die in der DIN EN ISO 9001 nachfolgend genannten QM-Normforderungen zu erfüllen.
Wie die folgende Abbildung zeigt, sind diese Forderungen wie folgt formuliert.
-
DIN EN ISO 9001: Die Organisation muss sicherstellen, dass …
Weblinks
- Beispielhafte grafische Darstellung von Swimlanes
- Blogartikel All About Swim Lane Diagrams mit einfachen Erklärungen (englisch)
- Swimlanes in einem Kanban-Board nach Aufgabentyp, Dringlichkeit, Projekten oder Teams
Anmerkungen
- ↑ Mit Inkrafttreten des Niedersächsischen Hochschulgesetzes am 1. Oktober 1978 wurde die „Technische Universität“ in „Universität“ umbenannt, nachdem die Abteilung Hannover der Pädagogischen Hochschule Niedersachsen (PHN), die ehemalige Pädagogische Hochschule Hannover, in die Technische Universität integriert worden war.
Einzelnachweise
- ↑ a b Christophe Vetterli, Katja Rüegg: Swimlane-Diagram leanhealth.ch der ZHAW
- ↑ Tobias Amely (Hrsg.): BWL für Dummies: Das Lehrbuch. Wiley-VCH, Weinheim 2018, ISBN 978-3-527-71323-3.
- ↑ Andreas Gadatsch: Grundkurs Geschäftsprozess-Management Seite 95, Vieweg+Teubner Verlag, 2007, ISBN 978-3-8348-0363-4
- ↑ Multi-column process chart (PDF; 948 kB) Management Bulletin on Process Charting. US Bureau of the Budget, 1945.
- ↑ TGL 22452 – Kybernetische Blockschaltbilder zur Modellierung von Organisationssystemen, Koordinatendarstellung, Eine DDR-Variante der Swimlane-Darstellung auf swimlane.info.
- ↑ Hartmut F. Binner: Anforderungsgerechte Datenermittlung für Fertigungssteuerungssysteme. (PDF; 11 MB) Dissertation. Hannover, 1987.
- ↑ Rummler-Brache Swimlane-Diagramm (PDF; 203 kB) Nachruf auf Geary A. Rummler, 2008.
