Restless-Legs-Syndrom

Klassifikation nach ICD-10
G25.8 Sonstige näher bezeichnete extrapyramidale Krankheiten und Bewegungsstörungen [Restless-Legs-Syndrom]
{{{02-BEZEICHNUNG}}}
{{{03-BEZEICHNUNG}}}
{{{04-BEZEICHNUNG}}}
{{{05-BEZEICHNUNG}}}
{{{06-BEZEICHNUNG}}}
{{{07-BEZEICHNUNG}}}
{{{08-BEZEICHNUNG}}}
{{{09-BEZEICHNUNG}}}
{{{10-BEZEICHNUNG}}}
{{{11-BEZEICHNUNG}}}
{{{12-BEZEICHNUNG}}}
{{{13-BEZEICHNUNG}}}
{{{14-BEZEICHNUNG}}}
{{{15-BEZEICHNUNG}}}
{{{16-BEZEICHNUNG}}}
{{{17-BEZEICHNUNG}}}
{{{18-BEZEICHNUNG}}}
{{{19-BEZEICHNUNG}}}
{{{20-BEZEICHNUNG}}}
Vorlage:Infobox ICD/Wartung {{{21BEZEICHNUNG}}}
ICD-10 online (WHO-Version 2019)
Klassifikation nach ICD-11
7A80 Restless-Legs-Syndrom
ICD-11: EnglischDeutsch (Entwurf)

Das Restless-Legs-Syndrom (RLS, dt. Syndrom der unruhigen Beine), auch Willis-Ekbom-Krankheit oder Wittmaack-Ekbom-Syndrom, ist eine sensomotorische Störung, die sich durch quälende Missempfindungen und einen unbändigen Bewegungsdrang in den Gliedmaßen äußert, v. a. in den Beinen. Die Beschwerden treten insbesondere bei körperlicher Ruhe auf und bessern sich durch Bewegung. Da sie sich typischerweise zum Abend hin und während der Nacht verstärken, kann das RLS zu schweren Schlafstörungen führen und dadurch gravierende Auswirkungen auf die Lebensqualität haben.

Die Pathophysiologie des RLS ist bislang nicht abschließend geklärt. Es kann durch bestimmte Erkrankungen, Mangelzustände oder Medikamente verursacht werden, aber auch idiopathisch, also ohne erkennbare Ursache, auftreten. Als häufigster Auslöser gilt Eisenmangel bzw. Eisenmangelanämie.[1] Die Deutsche Gesellschaft für Neurologie empfiehlt zur Therapie zuerst die Substituierung von Eisen, auch wenn die Ferritinwerte im Normbereich liegen. Die symptomatische Behandlung erfolgt in der Regel durch Dopaminagonisten oder Levodopa (L-Dopa), das jedoch nicht mehr zur dauerhaften Therapie empfohlen wird.[2]

Geschichte

Thomas Willis hat die Störung bereits 1685 zum ersten Mal als eine Ruhelosigkeit mit Bewegungsdrang (Akathisie) beschrieben.[3] Der deutsche Arzt Theodor Wittmaack beschrieb 1861 in seinem Lehrbuch der Nervenkrankheiten erstmals drei zentrale Symptome des Restless-Legs-Syndroms. 1945 identifizierte Karl-Axel Ekbom das Syndrom als eine neurologische Störung.[4][5]

Symptomatik

Das RLS äußert sich durch quälende Missempfindungen (Parästhesien) und einen unbändigen Bewegungsdrang in den Gliedmaßen. Die Beschwerden treten besonders in Phasen körperlicher Ruhe auf, v. a. bei längerem Sitzen oder Liegen, und beschränken sich oft auf die Beine. Die Arme und weitere Körperpartien können ebenfalls betroffen sein. Eine seltenere Variante, bei der hauptsächlich die Arme betroffen sind, wird als Restless-Arms-Syndrom (RAS) bezeichnet.[6] Die Beschwerden können beidseitig oder nur einseitig auftreten, sich aber auch seitenweise oder zwischen einzelnen Gliedmaßen abwechseln.[7][8]

Der Bewegungsdrang nimmt so lange zu, bis ihm nachgegeben wird. Dadurch kann ihm – wenn überhaupt – nur kurzzeitig widerstanden werden. Charakteristisch ist die sofortige Linderung der Beschwerden durch Bewegung. Wie lange diese Linderung in der nächsten Ruhephase anhält, ist abhängig vom Schweregrad der Erkrankung. Dasselbe gilt für die notwendige Bewegungsintensität. So kann bei leichtem RLS z. B. das gelegentliche Wippen mit den Füßen ausreichend sein, während schwerere Ausprägungen ein dauerhaftes Umhergehen oder sportliche Aktivität erzwingen.[8]

Der Bewegungsdrang selbst verursacht keine unwillkürlichen Bewegungen wie Tics oder Zittern (Tremor), das heißt, die betroffenen Körperpartien bewegen sich dadurch nicht „von alleine“. Eine häufige Begleiterscheinung des RLS sind jedoch Muskelzuckungen, sogenannte Periodic Limb Movements (PLM), die sowohl im Schlaf als auch im Wachzustand auftreten können.[7][9]

Die Missempfindungen werden von Betroffenen auf unterschiedlichste Art beschrieben, z. B. als Ziehen, Spannen, Kribbeln, Ameisenlaufen, Druck-, Kälte- oder Wärmegefühl, aber auch als undefinierbare Schmerzen, Krämpfe oder eine Art Pulsieren. Sie werden meist als tief in der Muskulatur, teils auch als in den Knochen sitzend beschrieben, nur selten als oberflächlich. Die genaue Lokalisation in den betroffenen Körperpartien ist überaus variabel. Meist beschränken sich die Beschwerden auf die Unterschenkel und -arme, können aber auch bis ins Gesäß und die Schultern ausstrahlen. Am häufigsten werden sie im oberen Teil der Waden, in den Schienbeinen und in den Knien verortet. Sie können aber auch Hände, Füße, den Rücken, das Gesicht oder die Genitalien betreffen.[10][8][11][12][13][14]

Typischerweise nehmen die Beschwerden zum Abend hin zu oder beschränken sich ausschließlich auf die Abend- und Nachtzeit. Da sie auch während des Schlafes bestehen, können sie zu schweren Schlafstörungen führen. Teilweise setzen die Symptome auch erst nach dem Einschlafen ein, sodass die Erkrankung im Wachzustand nicht wahrgenommen wird.[15] Je nach Schweregrad kann das RLS dauerhaft täglich oder in tage- bis monatelangen Schüben mit unterschiedlich langen beschwerdefreien Intervallen auftreten. Bei leichten Ausprägungen können sich die Symptome auch nur unregelmäßig an einzelnen Tagen zeigen.[7][8] Bei besonders schweren Ausprägungen können die Linderung durch Bewegung und der zirkadiane Rhythmus verloren gehen, sodass die Beschwerden den ganzen Tag mit gleicher Intensität bestehen.[10]

Auswirkungen

Da das RLS keine neurodegenerative Erkrankung ist, führt es nicht unmittelbar zu körperlichen Schädigungen. Dennoch kann das Krankheitsbild die Lebensqualität sowie die körperliche und mentale Gesundheit massiv beeinträchtigen. Dies ist vor allem auf die schweren Ein- und Durchschlafstörungen zurückzuführen, die der nächtliche Bewegungsdrang verursachen kann, sowie auf den dadurch bedingten Schlafmangel. Dieser kann gravierende Ausmaße annehmen. Typische Auswirkungen sind z. B. chronische Tagesschläfrigkeit, Antriebslosigkeit, chronische Erschöpfung, Konzentrationsstörungen, Gereiztheit, Gedächtnisstörungen, Schwindel, Migräne und Depressionen. Auch körperliche Erkrankungen werden durch anhaltenden Schlafmangel begünstigt, z. B. Herz- und Gefäßerkrankungen, Diabetes, Demenz und Adipositas.[16][17] RLS-Betroffene sind sich jedoch oft nicht bewusst, dass sie überhaupt unter Schlafstörungen leiden. Dies ist insbesondere der Fall, wenn das RLS nur während des Schlafes auftritt und nur zur Häufung kurzer, unbewusster Wachzustände (Arousals) führt, aber nicht zum vollständigen Aufwachen.[10]

Positive und negative Einflussfaktoren

Bestimmte Medikamente sind bei RLS kontraindiziert, da sie die Symptomatik verstärken können. Dazu zählen u. a. einige Antidepressiva, Schlafmittel, Neuroleptika, Betablocker, Antiemetika und Antihistaminika der ersten Generation.[10][18] Die Behandlung mit Levodopa führt häufig zu einer Augmentation und im Tagesverlauf früheren Einsetzen der Symptomatik. Auch Koffein, Nikotin und Alkohol sollen die Beschwerden verstärken können.[19]

Positiv wirkt sich häufig moderate, dem gewohnten Pensum entsprechende Bewegung am Tage oder in den frühen Abendstunden aus. Hingegen kann intensive oder ungewöhnliche körperliche Aktivität zu einer Verstärkung des RLS am selben Abend und in den Folgetagen führen. Dasselbe gilt auch für zu wenig Bewegung, z. B. durch stundenlanges Sitzen.[8][20]

Formen

Beim RLS werden traditionell eine primäre und eine sekundäre Form unterschieden. Deren Symptomatik ist im Kern identisch, es gibt jedoch Hinweise darauf, dass die sekundäre Form häufiger nur einseitige Beschwerden verursacht.[21] Beide Formen können in jedem Alter erstmals auftreten, jedoch beginnt die primäre Form tendenziell früher, mit geringerer Intensität und verstärkt sich langsamer.[21][22][23] Auch Kinder und Jugendliche können bereits am RLS erkranken, was jedoch oft z. B. als Wachstumsschmerzen oder ADHS fehldiagnostiziert wird.[24]

Die Unterteilung des RLS in zwei Formen wird seit einigen Jahren zunehmend infrage gestellt, da eine klare Abgrenzung in der Praxis oft schwer fällt. Die Deutsche Gesellschaft für Neurologie hat daher anstelle von „Sekundäres RLS“ die Bezeichnung „Komorbides RLS“ eingeführt.[25] In der internationalen Fachliteratur sind die bisherigen Bezeichnungen jedoch noch immer üblich.

Primäre Form

Das primäre RLS gilt als idiopathische Erkrankung, da es keine feststellbare körperliche Ursache in Form der bekannten Komorbiditäten hat. Infolgedessen ist es nur als Ausschlussdiagnose von der sekundären Form zu unterscheiden. Da die Erkrankung familiär gehäuft auftritt, gilt eine genetische Ursache als wahrscheinlich. Die Mechanismen der Krankheitsentstehung sind bislang jedoch nicht abschließend geklärt, weshalb das primäre RLS nicht kausal behandelbar ist. Die Therapie beschränkt sich auf die Linderung der Beschwerden.[25]

Der Krankheitsverlauf des primären RLS ist chronisch-progredient, das heißt, die Symptomatik verstärkt sich mit zunehmendem Alter. Es beginnt oft schleichend mit nur gering ausgeprägten, unregelmäßig auftretenden Beschwerden und kann daher über Jahrzehnte hinweg unerkannt bleiben.[26] Erstmals diagnostiziert wird es oft zwischen dem 20. und 40. Lebensjahr.[22]

Sekundäre Form

Ein sekundäres RLS tritt infolge einer anderen Erkrankung oder eines Mangelzustands auf, kann aber auch eine Nebenwirkung bestimmter Medikamente sein. Die Behandlung besteht, soweit möglich, in der Therapie der Grunderkrankung bzw. dem Absetzen des auslösenden Wirkstoffs. Lässt sich die Ursache beheben, können die Symptome wieder vollständig abklingen. Bei nicht heilbaren Grunderkrankungen beschränkt sich die Therapie jedoch auf die Linderung der Beschwerden.[25]

Als häufigste Ursache eines sekundären RLS gilt Eisenmangel bzw. Eisenmangelanämie.[27] Weitere bekannte Auslöser bzw. Komorbiditäten sind u. a. Folsäuremangel, Vitamin-B12-Mangel, Magnesiummangel, perniziöse Anämie, Urämie, dialysepflichtige Niereninsuffizienz, chronische Lebererkrankungen, rheumatische Arthritis, Diabetes mellitus, Hypothyreose, Fibromyalgie, Polyneuropathie, Multiple Sklerose, Morbus Parkinson und Krampfadern. Auch in der Schwangerschaft tritt ein sekundäres RLS gehäuft auf.[25][26][28][29]

Zu den Medikamenten, die als Nebenwirkung ein RLS verursachen können, zählen u. a. bestimmte Antidepressiva (v. a. Mirtazapin und verschiedene SSRIs), Neuroleptika, Antiemetika, Lithium und bestimmte Antihistaminika.[25]

Epidemiologie

Die Verbreitung (Prävalenz) der Störung wird auf 5–10 % der Bevölkerung in Europa und Nordamerika geschätzt. Von den Betroffenen benötigen 10–15 % eine medikamentöse Behandlung.[30] In Asien wird die Erkrankung seltener diagnostiziert. Frauen sind doppelt so häufig betroffen wie Männer. Die Störung tritt selten auch schon im Kindesalter auf.[31] Bei Frauen liegt die Prävalenz während und nach einer Schwangerschaft bei 25 %, in 97 % dieser Fälle klingt die Symptomatik nach der Geburt wieder ab.[32]

Pathophysiologie

Die Pathophysiologie des RLS wird, auch aufgrund der hohen Kosten für das Gesundheitssystem, intensiv beforscht, ist aber nicht abschließend geklärt.

Aktuell gelten Störungen des Eisen- und Dopaminstoffwechsels im Gehirn als Hauptursachen für das RLS.[33] Zwischen beiden bestehen verschiedene Wechselwirkungen, die Auswirkungen auf Vorgänge im zentralen Nervensystem (ZNS) haben.[34] Dopamin löst neben weiteren Botenstoffen u. a. die Reizweiterleitung vom Gehirn über die peripheren Nerven zu den Muskeln aus.

Eine (beim primären RLS genetisch bedingte) Störung des Transports von Eisen über die Blut-Hirn-Schranke wird als ursächlich für einen Eisenmangel im Gehirn Betroffener (BID – Brain Iron Deficiency) vermutet. Das häufige Auftreten von RLS bei Patienten mit Atemwegserkrankungen wie COPD stützt diesen Zusammenhang.[35]

Dieser zerebrale Eisenmangel beeinflusst die Signalübertragung durch Dopamin (dopaminerge Signalübertragung) im Gehirn auf unterschiedlichen Wegen.[36]

Darauf basieren verschiedene Erklärungsmodelle:

  • Eisen ist Bestandteil vielfältiger Verbindungen im Gehirn und spielt als Cofaktor des Enzyms Tyrosinhydroxylase eine essenzielle Rolle bei der Synthese von L-Dopa (der Vorläufersubstanz von Dopamin) aus der Aminosäure Tyrosin. Die Aktivität der Tyrosinhydroxylase folgt einer tageszeitlichen Regelmäßigkeit (zirkadiane Rhythmik), die die Verschlechterung der Symptome in der Nacht erklären könnte.[37]
  • Der Sauerstofftransport wird beeinträchtigt und führt zu einem zerebralen Sauerstoffmangel (Hypoxie). Dieser soll eine Kette verschiedener Gegenreaktionen in Gang setzen („hypoxic pathway“), die u. a. durch erhöhte Aktivität der Tyrosinhydroxylase zu einer gesteigerten Produktion von Dopamin führen.[38][39][40] Die dadurch erhöhte dopaminerge Aktivität wird zum Ausgleich auf Dopaminrezeptor- und intrazellulärer Ebene heruntergeregelt (Downregulation). Da der Dopaminspiegel einem deutlichen zirkadianen Rhythmus mit morgendlichem Ansteigen und Absinken am Abend und nachts folgt, soll dieser Ausgleich speziell in der Nacht zu einer übermäßig starken Verringerung (Überkompensation) der erhöhten dopaminergen Aktivität führen. Diese kann wiederum mit gängigen Medikamenten (L-Dopa oder Dopaminagonisten, s. u.) behandelt werden.[41][42]
  • Zusätzlich wird durch den Eisenmangel die Bildung der Markscheide (Myelinisierung) um die Fortsätze von Nervenzellen (Axone) herum gehemmt, die für die Geschwindigkeit der Signalübertragung wesentlich ist. Bei Untersuchungen verstorbener RLS-Patienten wurde in deren Nervenzellen bis zu 25 % weniger Myelin gefunden, was einen Teil der Symptome in Bezug auf die Reizweiterleitung außerhalb des ZNS (im peripheren Nervensystem) erklären könnte.[41]
  • Durch den beeinträchtigten Eisentransport ins Gehirn wird einer anderen Hypothese zufolge die Funktion dopaminproduzierender Zellen gestört. Das äußere sich in einer verminderten Menge extrazellulären Dopamins, einer verringerten Aktivität des Dopamintransport-Eiweißes (DAT), das Dopamin von den Synapsen in die Neurone schleust, und einer Abnahme der Anzahl von D1- und D2-Rezeptoren, die die Signalübertragung an periphere Nerven steuern.[43] Bei PET-Scans Betroffener mit radioaktiv markiertem Methylphenidat wurde in einigen Bereichen des Striatums, eines Teils des Großhirns, das u. a. an der Steuerung körperlicher Bewegungen beteiligt ist, ein signifikant vermindertes Bindungspotential des Dopamin-Transportproteins (DAT) am Tag und in der Nacht festgestellt.[44]
  • Der zerebrale Sauerstoffmangel beeinflusst neuen Forschungen zufolge weitere Botenstoff-/Hormonsysteme im Gehirn:
    • Verstärkung der durch Glutamat vermittelten Aktivierung der Reizweiterleitung (exzitatorische Wirkung), gleichzeitig
    • verminderte Aktivität des hemmend (inhibitorisch) auf die Reizweiterleitung wirkenden Botenstoffs Gamma-Aminobuttersäure (GABA) sowie
    • Verringerung der hemmenden Aktivität von Adenosin auf andere aktivierende Botenstoffe über eine Herunterregulierung von Adenosin-A1-Rezeptoren (A1R)[45][46] und
    • Veränderung der Gleichgewichte verschiedener auf Dopamin als Zwischenprodukt basierender Botenstoffe wie Noradrenalin und dessen Folgeprodukt Adrenalin.
Dadurch ließen sich nächtliche Arousals und Störungen im Zusammenspiel von Sinneswahrnehmungen und Bewegungen (sensomotorische Symptome) erklären. Diese Zusammenhänge spielen auch bei einigen chronischen Schmerzerkrankungen eine Rolle und könnten zusätzliche Therapiemöglichkeiten eröffnen.[47]

Komorbidität

Häufig auftretende Komorbiditäten bestehen u. a. mit Eisenmangelerkrankungen, Nierenerkrankungen, aber auch kardiovaskulären, neurologischen und rheumathologischen Erkrankungen, rheumatoider Arthritis, Diabetes Mellitus, Fibromyalgie, Depression und Angststörungen, Polyneuropathie, verschiedenen somatoformen Störungen und Störungen des Respirationstrakts wie COPD oder obstruktiver Schlafapnoe (OSA).[48][49][50][40]

Gemeinsame Ursachen des Restless-Legs-Syndrom und des Parkinson-Syndroms werden mittlerweile differenziert gesehen. Parkinson-Erkrankte weisen eine erhöhte Prävalenz für das Auftreten des RLS auf. Beide Erkrankungen werden u. a. mit Störungen des zerebralen Eisen- und Dopaminstoffwechsels in Verbindung gebracht, die Mechanismen sind jedoch im Einzelnen unterschiedlich.[51]

Genetik

Eine genetische Beteiligung an der Entwicklung des primären (idiopathischen) Restless-Legs-Syndroms gilt als gesichert. Die Prävalenz der idiopathischen Form des RLS ist unter Angehörigen ersten Grades von RLS-Patienten drei- bis fünfmal so hoch wie bei Personen ohne RLS-Angehörige. Mehr als 50 % der Patienten mit einem idiopathischen RLS haben eine positive Familienanamnese.[52][53] Von Tiermodellen ist bekannt, dass bestimmte genetische Abweichungen zu Schlafstörungen und Bewegungsauffälligkeiten führen.[54]

Die Veranlagung scheint zumindest teilweise autosomal-dominant vererbt zu werden. Durch genomweite Assoziationsstudien konnten mittlerweile (Stand 2021) 23 Genvarianten in 5 Genomregionen bei hauptsächlich europäisch-stämmigen Patienten identifiziert werden, die mit einem höheren Risiko für ein idiopathisches RLS einhergehen. Dabei scheinen insbesondere Veränderungen des Gens MEIS1 eine Rolle beim gestörten Eisentransport über die Blut-Hirn-Schranke zu spielen.[55]

Es gibt teilweise Übereinstimmungen einzelner genetischer Marker (nicht zu verwechseln mit Biomarkern) zwischen RLS und verschiedenen anderen Erkrankungen. Dazu gehören u. a. verschiedene Schlafstörungen, Parkinson, chronische Schmerzerkrankungen, Periodic Limb Movement Disorder etc.[56][57][58]

Diagnose

Da bisher keine eindeutig mess- oder sichtbaren Diagnosekriterien wie Biomarker, bildgebende Verfahren oder paraklinische Untersuchungen zur Verfügung stehen und die Begleiterscheinungen des RLS vielfältig sind, ist die Diagnose anfällig für Fehlinterpretationen. Neurologische und bildgebende Untersuchungen verlaufen beim RLS in aller Regel unauffällig.[59] Das kann dazu führen, dass bei Patienten Hypochondrie, somatoforme Störungen, Depressionen oder andere psychische Leiden diagnostiziert werden und das RLS nicht angemessen behandelt wird.

Bekannte Vorerkrankungen, insbesondere ein Eisenmangel bzw. eine Eisenmangelanämie, können beim sekundären RLS einen Hinweis auf die Diagnose geben. Letztlich erfolgt die Diagnose jedoch anhand der Symptome. Hierzu werden nach den Leitlinien der DGN (Stand 2012, Aktualisierung ist für Juli 2022 angekündigt[60]) folgende Kriterien herangezogen:[61]

Essentielle Diagnosekriterien (müssen alle erfüllt sein)

  • Bewegungsdrang der Beine (u. U. auch der Arme), meist verbunden mit unangenehmen Parästhesien oder Schmerzen
  • Auftreten oder Verstärkung des Bewegungsdrangs in Ruhe und Entspannung
  • Besserung oder Aufhören der Symptomatik bei Bewegung
  • Überwiegen der Beschwerden am Abend und in der Nacht (zur Unterscheidung von durch Neuroleptika hervorgerufener Akathisie)

Unterstützende Kriterien zusätzlich zu den Hauptkriterien

  • Vorhandensein periodischer Beinbewegungen im Schlaf (PLMS) oder ruhenden Wachzustand (PLMW) über das medizinisch erwartbare Maß hinaus, feststellbar durch Polysomnografie
  • Besserung der Symptome nach Verabreichung einer Testdosis Levodopa (L-Dopa-Test)
  • positive Familienanamnese des RLS bei Verwandten ersten Grades

Die Anamnese kann sich beim RLS schwierig gestalten, da Betroffene die Symptome häufig nur schwer beschreiben können oder teilweise nicht als solche erkennen. Der charakteristische Bewegungsdrang wird oft nicht als eigenständiges Symptom, sondern nur als Folge der Missempfindungen wahrgenommen. Schmerzhafte Ausprägungen können die Diagnosefindung erschweren, wenn die Schmerzen vom Patienten als Hauptproblem wahrgenommen werden und dadurch andere Symptome verschleiern.

Tritt ein RLS nur während des Schlafs auf, kann die Diagnose oft nur im Schlaflabor per Polysomnografie gestellt werden. Die Betroffenen erkennen die eigentlichen Symptome im Schlaf nicht bewusst, sondern nur deren Auswirkungen am Tag.[62]

Der 2009 eingeführte Restless-Legs-Diagnose-Index erleichtert die Differentialdiagnose und soll u. a. auch RLS-ähnliche Symptome („Mimics“) zu erkennen helfen. Er beinhaltet eine Abfrage sämtlicher Diagnosekriterien, vorhandener Schlafstörungen und familiärer Belastung, das Ansprechen auf dopaminerge Therapien oder den L-Dopa-Test, das Vorliegen einer klinisch relevanten Anzahl von PLMS in einer Schlaflaboruntersuchung sowie Befunde einer neurologischen Untersuchung zum Ausschluss anderer Erkrankungen.[63]

In den meisten Studien wird der Schweregrad eines RLS mittels des Symptomfragebogens IRLS (International RLS Study group rating scale) eingeschätzt. Dabei werden zehn Symptome abgefragt und mit insgesamt maximal 40 Punkten bewertet. Man unterscheidet ein mildes (1-10 Punkte), ein mittelschweres (11-20 Punkte), ein schweres (21-30 Punkte) und ein sehr schweres RLS (31-40 Punkte). Auch Therapieeffekte werden mit Hilfe der Punkteverschiebungen auf der IRLS-Skala bewertet.[61][64]

Differenzialdiagnostik

Differentialdiagnostisch muss das RLS gegenüber Polyneuropathie, funikulärer Myelose, Vitamin-B12-Mangel, Radikulopathie, Akathisie, Venenleiden, nächtlichen Wadenkrämpfen, arterieller Verschlusskrankheit („Schaufensterkrankheit“), Pruritus und Einschlafmyoklonien abgegrenzt werden. Dazu werden u. a. Blut- und Urinuntersuchungen sowie Messungen der Nervenleitgeschwindigkeit (Elektroneurografie) und der elektrischen Muskelaktivität (Elektromyografie) durchgeführt.

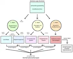
Behandlung

Übersichtschema zu den gängigsten Therapiemöglichkeiten beim RLS.

Die Behandlung wird am subjektiven Leidensdruck der Patienten ausgerichtet. Eine medikamentöse Therapie ist für die Mehrheit der Betroffenen notwendig.

Bei der sekundären Form des RLS muss nach Möglichkeit die zugrundeliegende Ursache beseitigt werden. Kontraindizierte Medikamente sollten vermieden, Eisen substituiert und erhöhte Nierenwerte notfalls durch Dialyse abgesenkt werden.

In Fällen, in denen die Behandlung mit nur einer bestimmten Wirkstoffgruppe (Monotherapie) nicht ausreicht oder nach längerer Anwendung in ihrer Wirkung nachlässt, kann eine Kombinationstherapie hilfreich sein.

Augmentation

Unter Augmentation versteht man die Verschlechterung von Symptomen während einer fortgesetzten Behandlung, nachdem zunächst eine Besserung eingetreten ist. Sie tritt beim RLS vor allem bei Behandlung mit Levodopa und Dopaminagonisten auf. Es ist zu unterscheiden zwischen therapieunabhängigen („spontanen“) und von nach Absetzen der Medikamente erfolgenden („Rebound“) Verschlechterungen der RLS-Symptome. Typisch für eine Augmentation ist ein früheres Eintreten der Symptome im Tagesverlauf (mindestens 4 Stunden im Vergleich zu Beginn der aktuellen Therapie) oder verkürzte Zeiten von Beschwerdefreiheit: Traten RLS-Beschwerden beispielsweise vorher erst Stunden nach Medikamenteneinnahme erneut auf, kehren sie nun schon weitaus schneller zurück. Weiterhin können sich die Symptome von den Beinen auf andere Körperteile, insbesondere die Arme, ausbreiten.[65]

Dopaminwirksame Medikamente

Levodopa (L-Dopa)

Bei leichten und nur gelegentlich auftretenden Beschwerden wird Levodopa (z. B. Restex, Madopar), eine Vorstufe von Dopamin, erfolgreich eingesetzt. Es führt zu fast sofortiger Linderung der Beschwerden. Bei längerfristiger Behandlung mit L-Dopa kann eine Verschlechterung (Augmentation) der Symptomatik eintreten. Das führt gemäß der Behandlungsleitlinien meist zu einer medikamentösen Umstellung auf Opiate (s. u.). In einigen Fällen kann die Verschlechterung mit einer geringeren täglichen Dosis oder Verteilung der Dosis auf mehrere kleine Dosen rückgängig gemacht werden.[66] Außerdem stellen Toleranzentwicklung sowie schnelles Abklingen der Wirkung im Laufe der Nacht ein häufiges Problem dar. Beim Überwinden der Blut-Hirnschranke konkurriert L-Dopa mit Aminosäuren aus der Nahrung, die den gleichen Transporter nutzen. Daher sollte es nüchtern oder zumindest nicht mit eiweißreicher Nahrung eingenommen werden.[67]

Dopaminagonisten

Bei der Behandlung schwerer bzw. täglicher Beschwerden gelten dopaminähnlich wirkende Substanzen (Dopaminagonisten) inzwischen als Mittel der Wahl. Diese Substanzen stimulieren Dopamin-Rezeptoren.

  • Von Mutterkornalkaloiden abgeleitete Dopaminagonisten (auch „ergoline Dopaminagonisten“ oder „Ergot-Derivate“ genannt) wie die auch bei der Therapie des Morbus Parkinson eingesetzten Cabergolin (Cabaseril) und Pergolid (Parkotil) sind hochwirksame, aber nebenwirkungsreiche Wirkstoffe. Sie können, sofern sie vertragen werden, zeitlich unbegrenzt eingenommen werden und steigern die Lebensqualität der Betroffenen erheblich (ca. 50 % der Anwender sind länger als ein Jahr beschwerdefrei). Weitere eingesetzte Substanzen dieser Wirkstoffgruppe waren zeitweise Bromocriptin (Off-Label-Use) und Lisurid (wegen starker Nebenwirkungen seit 2016 nicht mehr auf dem Markt).[68]
  • Die nicht von Mutterkornalkaloiden abgeleiteten (nonergolinen) Dopaminagonisten Ropinirol (Adartrel bzw. Requip) und Pramipexol (Sifrol bzw. Mirapexin), die beide Anfang 2006 für die Behandlung von RLS zugelassen wurden, können die Symptome des RLS ebenfalls lindern.[69] Bei lang andauernder Behandlung beispielsweise mit Pramipexol kommt es weniger häufig zur Augmentation wie unter L-Dopa. 2008 wurde zusätzlich Rotigotin in transdermaler Applikation (Neupro-Pflaster, Leganto-Pflaster) in D zur Behandlung mittelschweren und schweren RLS (IRLS-Score > 15) zugelassen.[70][71] Das Risiko einer Augmentation hat sich dabei als besonders gering erwiesen.[72]

Opioide

Opioide wie Oxycodon (z. B. Oxygesic), Tilidin (z. B. Valoron N) oder Codein werden in schweren und schmerzhaften Fällen erfolgreich eingesetzt. Sie können ebenso wie Levodopa alleinstehend oder ergänzend zu einer Basistherapie eingesetzt werden.[73][74][75] Die derzeit für RLS geltende Leitlinie empfiehlt, bei nachlassender Wirkung von L-Dopa oder Dopaminagonisten (Augmentation, s. o.) auf Opioide (auch in Kombination mit Gabapentin oder Pregabalin) umzustellen.[60]

Nachdem für eine Fixkombination aus retardiertem Oxycodon mit Naloxon die Wirksamkeit bei vorbehandelten Patienten mit RLS nachgewiesen wurde,[75] erfolgte im Mai 2014 die Zulassung des Präparats für das RLS unter dem Markennamen Targin.[76] Die dopaminerge Wirkung ist ähnlich symptomdämpfend wie bei L-Dopa und Dopaminagonisten.[77] Die Kombination mit Naloxon soll dabei die Verstopfung (Obstipation) als typische Nebenwirkung bei Einnahme von Opioiden lindern.

Eisensubstitution

Sonografische, laborchemische und einzelne neuropathologische Untersuchungen zeigten einen verringerten Eisenspeicher im Gehirn von RLS-Patienten. Die dortige Eisensättigung steht in engem Zusammenhang mit derjenigen im Blut.[53] Eine der Kenngrößen für das im Blut verfügbare Eisen ist das Transportprotein Ferritin. Tatsächlich leiden Patienten mit einem tief-normalen Ferritingehalt im Blut (< 50 ng/ml) eher an schweren RLS-Symptomen.[78] Daher werden Laboruntersuchungen mit Bestimmung des Ferritins im Serum durchgeführt, wenn ein RLS diagnostiziert wurde. Die Gabe von Medikamenten, die die Eisenversorgung verbessern, kann hilfreich sein.

Ausweichmedikationen

Verschiedene Antikonvulsiva wie Gabapentin (Gabax/Neurontin etc.) oder Pregabalin (Lyrica) haben unterstützende Wirksamkeit beim RLS gezeigt.[79] In einer 2014 durchgeführten Vergleichsstudie war Pregabalin bei RLS ähnlich gut wirksam wie der Dopaminagonist Pramipexol und zeigte eine wesentlich geringere Augmentationsrate. Es löst jedoch häufig ausgeprägte Nebenwirkungen wie Benommenheit und Somnolenz hervor.[80] Pregabalin gilt außerdem besonders bei Patienten mit Abhängigkeitserkrankungen als problematisch.[81]

Außerdem kommen weitere Antikonvulsiva (z. B. Clonazepam, Carbamazepin, Valproinsäure) und Clonidin zum Einsatz.

Eine Studie weist auf die Wirksamkeit von Thalidomid hin.[52]

Einzelne Patienten berichteten über signifikante Verbesserungen der RLS-Symptomatik durch Tetrahydrocannabinol (THC).[82] Studien zum Thema liegen bis jetzt nicht vor. Da Cannabinoide bei dauerhafter Nutzung langfristig den Dopaminhaushalt negativ beeinflussen,[83] ist eine eventuelle kurzfristige Wirkung kritisch zu bewerten.

Nicht-medikamentöse Maßnahmen

Psychotherapeutische Maßnahmen können bei der Alltagsbewältigung der Symptome und Folgen des RLS helfen.

RLS-Patienten haben eine gegenüber Kontrollpersonen verminderte Hautdurchblutung. Die Anwendung von Vibrationen auf den gesamten Körper (Whole Body Vibration) 1 Woche lang täglich etwa 1/4 Stunde im Rahmen einer Studie führte nicht nur zu einer Normalisierung der Hautdurchblutung, sondern auch zur Verbesserung von RLS-typischen Beschwerden. Eine weitere Woche täglicher Vibrations-Anwendungen führte zu keiner zusätzlichen Verbesserung.[84]

Sonstiges

Eine 2006 veröffentlichte Untersuchung kam zum Schluss, dass die durch erhöhte Medienpräsenz erzeugte Aufmerksamkeit für das Restless-Legs-Syndrom – vor allem auch im Rahmen der Vermarktung von Medikamenten – als ein paradigmatisches Beispiel für Disease Mongering gelten könne.[85] Die durch Medien und Lobbygruppen erzeugte Awareness beeinflusse die Diagnosefindung und Krankheitswertzuschreibung von Symptomen durch Ärzte und Patienten. Obwohl RLS eine schwerwiegende Erkrankung ist, sei die überwiegende Zahl der von Symptomen betroffenen Menschen nicht oder noch nicht dringend behandlungsbedürftig. Die mediale Präsenz der Krankheit und die Bewerbung von Medikamenten könne nach Ansicht der Autoren die Wahrscheinlichkeit für die Diagnose „RLS“ erhöhen. Eine eventuell unnötige medikamentöse Behandlung auf Kosten von Patient und Gesundheitswesen könne die Folge sein.[86]

Verwendete Literatur

Klinik

  • Lisa Klingelhoefer et al: Restless legs syndrome. In: Clin Med. (London 2016), S. 379–382. PMID 27481386
  • Abeera Mansur et al: Restless Legs Syndrome. StatPearls Publishing. (2021 E-Book) PMID 28613628
  • Shiyi Guo et al: Restless Legs Syndrome: From Pathophysiology to Clinical Diagnosis and Management. In: Front Aging Neurosci. Band 171, 2017, S. 1–14. PMID 28626420
  • Joannes Hallegraeff et al: Criteria in diagnosing nocturnal leg cramps: a systematic review. In: BMC Fam Pract. Band 18, Nr. 1, 28. Feb 2017, S. 29. PMID 28241802
  • Mauro Manconi et al: Restless legs syndrome. In: Nat Rev Dis Primers. Band 7, Nr. 1, 3. Nov 2021, S. 80. PMID 34732752

Verlauf

  • Giuseppe Didato et al: Restless Legs Syndrome across the Lifespan: Symptoms, Pathophysiology, Management and Daily Life Impact of the Different Patterns of Disease Presentation. In: Int J Environ Res Public Health. Band 17, Nr. 10, 22. Mai 2020, S. 3658. PMID 32456058
Pädiatrie
  • Pamela Hamilton Stubbs et al: Tools for the Assessment of Pediatric Restless Legs Syndrome. In: Front Psychiatry. Band 11, 5. Mai 2020, S. 356. PMID 32431628
  • Lourdes M DelRosso et al: Restless sleep in children: A systematic review. In: Sleep Med Rev. Band 56, Apr 2021, S. 101406. PMID 33341437
Geriatrie
  • Prathusha Tatineny et al: Sleep in the Elderly. In: Mo Med. Band 117, Nr. 5, Sep-Okt 2020, S. 490–495. PMID 33311760
  • Keisuke Suzuki et al: Sleep disorders in the elderly: Diagnosis and management. In: J Gen Fam Med. Band 18, Nr. 2, 30. Mar 2017, S. 61–71. PMID 29263993

Geschlechtsdifferenzen

  • Mary V Seeman: Why Are Women Prone to Restless Legs Syndrome? In: Int J Environ Res Public Health. Band 17, Nr. 1, 6. Jan 2020, S. 368. PMID 31935805
  • Evi Holzknecht et al: Gender differences in clinical, laboratory and polysomnographic features of restless legs syndrome. In: J Sleep Res. Band 29, Nr. 3, Jun 2020, S. e12875. PMID 31162763

Komorbidität

  • Claudia Trenkwalder at al: Restless legs syndrome associated with major diseases: A systematic review and new concept. In: Neurology. Band 86, Nr. 14, 5. Apr 2016, S. 1336–1343. PMID 26944272

RLS und PD

  • Luigi Ferini-Strambi et al: Restless Legs Syndrome and Parkinson Disease: A Causal Relationship Between the Two Disorders? In: Front Neurol. Band 9, 24. Jul 2018, S. 551. PMID 30087647
  • Claudia Trenkwalder et al: Comorbidities, treatment, and pathophysiology in restless legs syndrome. In: Lancet Neurol. Band 17, Nr. 11, Nov 2018, S. 994–1005. PMID 30244828
  • Ambra Stefani et al: Sleep in Parkinson's disease. In: Neuropsychopharmacology. Band 45, Nr. 1, Jan 2020, S. 121–128. PMID 31234200
  • Lama M Chahine et al: A systematic review of the literature on disorders of sleep and wakefulness in Parkinson's disease from 2005 to 2015. In: Sleep Med Rev. Band 35, Okt 2017, S. 33–50. PMID 27863901
  • Hortensia Alonso-Navarro et al: Association between restless legs syndrome and other movement disorders. In: Neurology. Band 92, Nr. 20, 14. Mai 2019, S. 948–964. PMID 31004074
  • Jens Carsten Möller et al: Restless Legs Syndrome (RLS) and Parkinson's disease (PD)-related disorders or different entities? In: J Neurol Sci. Band 289, Nr. 1-2, 15. Feb 2010, S. 135–137. PMID 19755200
  • Birgit Högl und Ambra Stefani: Restless legs syndrome and periodic leg movements in patients with movement disorders: Specific considerations. In: Mov Disord. Band 32, Nr. 5, Mai 2017, S. 669–681. PMID 28186669

Pathophysiologie und Genetik

  • Richard P Allen: Restless Leg Syndrome/Willis-Ekbom Disease Pathophysiology. In: Sleep Med Clin. Band 10, Nr. 3, Sep 2015, S. 207–214, xi. PMID 26329430
  • Barbara Schormair et al: Identification of novel risk loci for restless legs syndrome in genome-wide association studies in individuals of European ancestry: a meta-analysis. In: Lancet Neurol. Band 16, Nr. 11, Nov 2017, S. 898–907. PMID 29029846
  • Olivia J Veatch et al: Pleiotropic genetic effects influencing sleep and neurological disorders. In: Lancet Neurol. Band 16, Nr. 2, Feb 2017, S. 158–170. PMID 28102151
  • Faezeh Sarayloo et al: MEIS1 and Restless Legs Syndrome: A Comprehensive Review. In: Front Neurol. Band 10, 28. Aug 2019, S. 935. PMID 31551905
  • Valerio Brunetti et al: Sleep Disorders in Mitochondrial Diseases. In: Curr Neurol Neurosci Rep. Band 21, Nr. 7, 5. May 2021, S. 30. PMID 33948737
  • Claudia Trenkwalder at al: Restless legs syndrome: pathophysiology, clinical presentation and management. In: Nat Rev Neurol. Band 6, Nr. 6, Jun 2010, S. 337–346. PMID 20531433

Behandlung

  • Qing Lv et al: Pharmacologic Treatment of Restless Legs Syndrome. In: Curr Neuropharmacol. Band 19, Nr. 3, 2021, S. 372–382. PMID 33380302
  • Claudia Trenkwalder et al: Restless legs syndrome-current therapies and management of augmentation. In: Nat Rev Neurol. Band 11, Nr. 8, Aug 2015, S. 434–445. PMID 26215616

Einzelnachweise

  1. Claudia Trenkwalder, Walter Paulus, Arthur S Walters: The restless legs syndrome. In: The Lancet Neurology. Band 4, Nr. 8, August 2005, S. 465–475, doi:10.1016/S1474-4422(05)70139-3 (elsevier.com [abgerufen am 3. November 2024]).
  2. Restless Legs Syndrom, S2k-Leitlinie, 2022; Deutsche Gesellschaft für Neurologie und Deutsche Gesellschaft für Schlafforschung und Schlafmedizin (DGSM). Abgerufen am 16. November 2024.
  3. T. Willis: The London Practice of Physick. Basset & Cooke 1685. (Zit nach Manconi Nat Rev Dis Primers. 2021)
  4. Karl-Axel Ekbom: Restless legs: A clinical study. In: Acta medica Scandinavica. Suppl. 158, 1945, S. 1–124. (Zit nach Manconi Nat Rev Dis Primers. 2021)
  5. Theodor Wittmaack: Lehrbuch der Nervenkrankheiten auf Grundlage physiologischer Begriffsbestimmung des Krankseins und mit steter Berücksichtigung der Untersuchungsergebnisse bis auf die Gegenwart. Band 1. Ernst Schäfer, Leipzig 1861, S. 459.
  6. Elisabeth Ruppert: Restless arms syndrome: prevalence, impact, and management strategies. In: Neuropsychiatric Disease and Treatment. Volume 15, Juli 2019, ISSN 1178-2021, S. 1737–1750, doi:10.2147/ndt.s161583, PMID 31308668 (dovepress.com [abgerufen am 3. November 2024]).
  7. a b c J. Winkelmann, T.-C. Wetter, C. Trenkwalder: Das Restless-legs-Syndrom (RLS). In: Chronisches Müdigkeits- und Fibromyalgiesyndrom. Springer Berlin Heidelberg, Berlin, Heidelberg 1999, ISBN 978-3-540-65093-5, S. 96–109, doi:10.1007/978-3-662-00574-3_7 (springer.com [abgerufen am 3. November 2024]).
  8. a b c d e Luigi Ferini-Strambi: RLS/WED: Criteria, Differential Diagnosis and Prevalence of Occurrence. In: Restless Legs Syndrome/Willis Ekbom Disease. Springer New York, New York, NY 2017, ISBN 978-1-4939-6775-9, S. 1–18, doi:10.1007/978-1-4939-6777-3_1 (springer.com [abgerufen am 3. November 2024]).
  9. Mark J. Buchfuhrer: Clinician's Manual on Restless Legs Syndrome. Springer International Publishing, Cham 2016, ISBN 978-3-319-31372-6, S. 23 ff., doi:10.1007/978-3-319-31373-3 (springer.com [abgerufen am 3. November 2024]).
  10. a b c d Restless Legs Syndrom, S2k-Leitlinie, 2022; Deutsche Gesellschaft für Neurologie und Deutsche Gesellschaft für Schlafforschung und Schlafmedizin (DGSM). Abgerufen am 16. November 2024.
  11. Yong Seo Koo, Gwan-Taek Lee, Seo Young Lee, Yong Won Cho, Ki-Young Jung: Topography of sensory symptoms in patients with drug-naïve restless legs syndrome. In: Sleep Medicine. Band 14, Nr. 12, Dezember 2013, S. 1369–1374, doi:10.1016/j.sleep.2013.09.006 (elsevier.com [abgerufen am 3. November 2024]).
  12. Yong Seo Koo, Gwan-Taek Lee, Seo Young Lee, Yong Won Cho, Ki-Young Jung: Topography of sensory symptoms in patients with drug-naïve restless legs syndrome. In: Sleep Medicine. Band 14, Nr. 12, Dezember 2013, S. 1369–1374, doi:10.1016/j.sleep.2013.09.006 (elsevier.com [abgerufen am 3. November 2024]).
  13. Paul Yeh, William G. Ondo, Daniel L. Picchietti, J. Steven Poceta, Richard P. Allen, Charles R. Davies, Lily Wang, Yaping Shi, Kanika Bagai, Arthur S. Walters: Depth and Distribution of Symptoms in Restless Legs Syndrome/ Willis-Ekbom Disease. In: Journal of Clinical Sleep Medicine. Band 12, Nr. 12, 15. Dezember 2016, ISSN 1550-9389, S. 1669–1680, doi:10.5664/jcsm.6356, PMID 27655450 (aasm.org [abgerufen am 3. November 2024]).
  14. Keisuke Suzuki, Shiho Suzuki, Masayuki Miyamoto, Tomoyuki Miyamoto, Takeo Matsubara, Narihiro Nozawa, Takuo Arikawa, Itsuo Nakajima, Koichi Hirata: Involvement of legs and other body parts in patients with restless legs syndrome and its variants. In: Journal of the Neurological Sciences. Band 407, Dezember 2019, S. 116519, doi:10.1016/j.jns.2019.116519 (elsevier.com [abgerufen am 3. November 2024]).
  15. Maria Turchese Caletti, Federica Provini: Sleep Impact: Insomnia, Hypersomnia, Sleep Attacks, and Circadian Disorders. In: Restless Legs Syndrome/Willis Ekbom Disease. Springer New York, New York, NY 2017, ISBN 978-1-4939-6775-9, S. 45–57, doi:10.1007/978-1-4939-6777-3_3 (springer.com [abgerufen am 16. November 2024]).
  16. S3-Leitlinie Nicht erholsamer Schlaf/Schlafstörungen - Insomnie bei Erwachsenen. Abgerufen am 17. November 2024.
  17. Angela Schuh: Schlechter Schlaf und die Folgen. In: Gesunder Schlaf und die innere Uhr: Lebensstilbedingte Schlafstörungen und was man dagegen tun kann. Springer, Berlin, Heidelberg 2022, ISBN 978-3-662-64953-4, S. 39–51, doi:10.1007/978-3-662-64953-4_3 (springer.com [abgerufen am 3. November 2024]).
  18. Mark J. Buchfuhrer: Clinician's Manual on Restless Legs Syndrome. Springer International Publishing, Cham 2016, ISBN 978-3-319-31372-6, S. 29 ff., doi:10.1007/978-3-319-31373-3 (springer.com [abgerufen am 3. November 2024]).
  19. Mark J. Buchfuhrer: Clinician's Manual on Restless Legs Syndrome. Springer International Publishing, Cham 2016, ISBN 978-3-319-31372-6, S. 28, doi:10.1007/978-3-319-31373-3 (springer.com [abgerufen am 3. November 2024]).
  20. Paul Yeh, Arthur S. Walters, John W. Tsuang: Restless legs syndrome: a comprehensive overview on its epidemiology, risk factors, and treatment. In: Sleep and Breathing. Band 16, Nr. 4, Dezember 2012, ISSN 1520-9512, S. 987–1007, doi:10.1007/s11325-011-0606-x (springer.com [abgerufen am 3. November 2024]).
  21. a b Luigi Ferini-Strambi: RLS/WED: Criteria, Differential Diagnosis and Prevalence of Occurrence. In: Restless Legs Syndrome/Willis Ekbom Disease. Springer New York, New York, NY 2017, ISBN 978-1-4939-6775-9, S. 1–18, doi:10.1007/978-1-4939-6777-3_1 (springer.com [abgerufen am 3. November 2024]).
  22. a b Subhashie Wijemanne, William Ondo: Restless Legs Syndrome: clinical features, diagnosis and a practical approach to management. In: Practical Neurology. Band 17, Nr. 6, Dezember 2017, ISSN 1474-7758, S. 444–452, doi:10.1136/practneurol-2017-001762 (bmj.com [abgerufen am 16. November 2024]).
  23. Mark J. Buchfuhrer: Clinician's Manual on Restless Legs Syndrome. Springer International Publishing, Cham 2016, ISBN 978-3-319-31372-6, S. 3, doi:10.1007/978-3-319-31373-3 (springer.com [abgerufen am 16. November 2024]).
  24. Oliviero Bruni, Marco Angriman: Management of RLS in Children (Unique Features). In: Restless Legs Syndrome/Willis Ekbom Disease. Springer New York, New York, NY 2017, ISBN 978-1-4939-6775-9, S. 261–278, doi:10.1007/978-1-4939-6777-3_19 (springer.com [abgerufen am 16. November 2024]).
  25. a b c d e Restless Legs Syndrom, S2k-Leitlinie, 2022; Deutsche Gesellschaft für Neurologie und Deutsche Gesellschaft für Schlafforschung und Schlafmedizin (DGSM). Abgerufen am 16. November 2024.
  26. a b Senthil Vel Rajan Rajaram Manoharan, Jessy Walia, Mack Bozman: Restless Legs Syndrome/Willis–Ekbom Disease. In: Treatment of Psychiatric Disorders Among Older Adults. Springer International Publishing, Cham 2024, ISBN 978-3-03155711-8, S. 173–191, doi:10.1007/978-3-031-55711-8_12 (springer.com [abgerufen am 16. November 2024]).
  27. Claudia Trenkwalder, Walter Paulus, Arthur S Walters: The restless legs syndrome. In: The Lancet Neurology. Band 4, Nr. 8, August 2005, S. 465–475, doi:10.1016/S1474-4422(05)70139-3 (elsevier.com [abgerufen am 3. November 2024]).
  28. Claudia Trenkwalder: Restless Legs Syndrom. Springer Berlin Heidelberg, Berlin, Heidelberg 1998, ISBN 978-3-642-63703-2, S. 19 ff., doi:10.1007/978-3-642-58736-8 (springer.com [abgerufen am 16. November 2024]).
  29. Mauro Manconi: Management of RLS During Pregnancy. In: Restless Legs Syndrome/Willis Ekbom Disease. Springer New York, New York, NY 2017, ISBN 978-1-4939-6775-9, S. 245–259, doi:10.1007/978-1-4939-6777-3_18 (springer.com [abgerufen am 16. November 2024]).
  30. Restless-legs Syndrom. Abgerufen am 21. März 2022.
  31. Giuseppe Didato et al: Restless Legs Syndrome across the Lifespan: Symptoms, Pathophysiology, Management and Daily Life Impact of the Different Patterns of Disease Presentation. In: Int J Environ Res Public Health. Band 17, Nr. 10, 22. Mai 2020, S. 3658. (S. 2) PMID 32456058.
  32. Prachaya Srivanitchapoom, Sanjay Pandey, Mark Hallett: Restless legs syndrome and pregnancy: a review. In: Parkinsonism & Related Disorders. Band 20, Nr. 7, Juli 2014, ISSN 1873-5126, S. 716–722, doi:10.1016/j.parkreldis.2014.03.027, PMID 24768121, PMC 4058350 (freier Volltext).
  33. C. J. Earley, J. R. Connor, J. L. Beard, E. A. Malecki, D. K. Epstein: Abnormalities in CSF concentrations of ferritin and transferrin in restless legs syndrome. In: Neurology. Band 54, Nr. 8, 25. April 2000, ISSN 0028-3878, S. 1698–1700, doi:10.1212/WNL.54.8.1698.
  34. Claudia Trenkwalder et al: Comorbidities, treatment, and pathophysiology in restless legs syndrome. In: Lancet Neurol. Band 17, Nr. 11, Nov 2018, S. 994–1005. (Abschnitt Pathophysiology S. 6) PMID 30244828
  35. Bryndis Benediktsdottir, Christer Janson, Eva Lindberg, Erna Sif Arnardóttir, Isleifur Olafsson: Prevalence of restless legs syndrome among adults in Iceland and Sweden: Lung function, comorbidity, ferritin, biomarkers and quality of life. In: Sleep Medicine. Band 11, Nr. 10, Dezember 2010, S. 1043–1048, doi:10.1016/j.sleep.2010.08.006 (elsevier.com [abgerufen am 27. April 2022]).
  36. Shiyi Guo, Jinsha Huang, Haiyang Jiang, Chao Han, Jie Li: Restless Legs Syndrome: From Pathophysiology to Clinical Diagnosis and Management. In: Frontiers in Aging Neuroscience. Band 9, 2017, ISSN 1663-4365, S. 171, doi:10.3389/fnagi.2017.00171, PMID 28626420, PMC 5454050 (freier Volltext).
  37. Kavitha Nagandla, Somsubhra De: Restless legs syndrome: pathophysiology and modern management. In: Postgraduate Medical Journal. Band 89, Nr. 1053, 1. Juli 2013, ISSN 0032-5473, S. 402–410, doi:10.1136/postgradmedj-2012-131634, PMID 23524988 (bmj.com [abgerufen am 25. März 2022]).
  38. Abhijeet S. Barath, Aaron E. Rusheen, Juan M. Rojas Cabrera, J. Blair Price, Robert L. Owen: Hypoxia-Associated Changes in Striatal Tonic Dopamine Release: Real-Time in vivo Measurements With a Novel Voltammetry Technique. In: Frontiers in Neuroscience. Band 14, 2020, ISSN 1662-453X, doi:10.3389/fnins.2020.00869/full.
  39. Johann Gross: Molekulare Netzwerke bei Sauerstoffmangel (Hypoxie). In: Leibniz Online. Band 28. Leibniz-Sozietät e. V., 2017.
  40. a b Melinda Bence, Eva Kereszturi, Viktor Mozes, Maria Sasvari-Szekely, Gergely Keszler: Hypoxia-induced transcription of dopamine D3 and D4 receptors in human neuroblastoma and astrocytoma cells. In: BMC neuroscience. Band 10, 4. August 2009, ISSN 1471-2202, S. 92, doi:10.1186/1471-2202-10-92, PMID 19653907, PMC 3224682 (freier Volltext).
  41. a b Andrei Vlasie, Simona Corina Trifu, Cristiana Lupuleac, Bianca Kohn, Mihai Bogdan Cristea: Restless legs syndrome: An overview of pathophysiology, comorbidities and therapeutic approaches (Review). In: Experimental and Therapeutic Medicine. Band 23, Nr. 2, Februar 2022, ISSN 1792-1015, S. 185, doi:10.3892/etm.2021.11108, PMID 35069866, PMC 8764906 (freier Volltext).
  42. Richard P. Allen: Restless Leg Syndrome/Willis-Ekbom Disease Pathophysiology. In: Sleep Medicine Clinics. Band 10, Nr. 3, September 2015, S. 207–214, doi:10.1016/j.jsmc.2015.05.022, PMID 26329430, PMC 4559751 (freier Volltext) – (elsevier.com [abgerufen am 28. April 2022]).
  43. J. R. Connor, X.-S. Wang, R. P. Allen, J. L. Beard, J. A. Wiesinger: Altered dopaminergic profile in the putamen and substantia nigra in restless leg syndrome. In: Brain. Band 132, Nr. 9, 1. September 2009, ISSN 0006-8950, S. 2403–2412, doi:10.1093/brain/awp125, PMID 19467991, PMC 2732265 (freier Volltext).
  44. Christopher J. Earley, Hiroto Kuwabara, Dean F. Wong, Charlene Gamaldo, Rachel Salas: The dopamine transporter is decreased in the striatum of subjects with restless legs syndrome. In: Sleep. Band 34, Nr. 3, 1. März 2011, ISSN 1550-9109, S. 341–347, doi:10.1093/sleep/34.3.341, PMID 21358851, PMC 3041710 (freier Volltext).
  45. Sergi Ferré, César Quiroz, Xavier Guitart, William Rea, Arta Seyedian: Pivotal Role of Adenosine Neurotransmission in Restless Legs Syndrome. In: Frontiers in Neuroscience. Band 11, 2017, ISSN 1662-4548, S. 722, doi:10.3389/fnins.2017.00722, PMID 29358902, PMC 5766678 (freier Volltext).
  46. Mauro Manconi, Diego Garcia-Borreguero, Barbara Schormair, Aleksandar Videnovic, Klaus Berger: Restless legs syndrome. In: Nature Reviews Disease Primers. Band 7, Nr. 1, Dezember 2021, ISSN 2056-676X, S. 80, doi:10.1038/s41572-021-00311-z.
  47. Giuseppe Lanza, Raffale Ferri: The neurophysiology of hyperarousal in restless legs syndrome: Hints for a role of glutamate/GABA. In: Advances in Pharmacology (San Diego, Calif.). Band 84, 2019, ISSN 1557-8925, S. 101–119, doi:10.1016/bs.apha.2018.12.002, PMID 31229167.
  48. Mauro Manconi, Diego Garcia-Borreguero, Barbara Schormair, Aleksandar Videnovic, Klaus Berger: Restless legs syndrome. In: Nature Reviews. Disease Primers. Band 7, Nr. 1, 3. November 2021, ISSN 2056-676X, S. 80, doi:10.1038/s41572-021-00311-z, PMID 34732752.
  49. Sofía Romero-Peralta, Irene Cano-Pumarega, Diego García-Borreguero: Emerging Concepts of the Pathophysiology and Adverse Outcomes of Restless Legs Syndrome. In: CHEST. Band 158, Nr. 3, 1. September 2020, ISSN 0012-3692, S. 1218–1229, doi:10.1016/j.chest.2020.03.035, PMID 32247713 (chestnet.org [abgerufen am 28. April 2022]).
  50. Philip M. Becker, Marta Novak: Diagnosis, comorbidities, and management of restless legs syndrome. In: Current Medical Research and Opinion. Band 30, Nr. 8, 1. August 2014, ISSN 0300-7995, S. 1441–1460, doi:10.1185/03007995.2014.918029, PMID 24805265.
  51. Luigi Ferini-Strambi, Giulia Carli, Francesca Casoni, Andrea Galbiati: Restless Legs Syndrome and Parkinson Disease: A Causal Relationship Between the Two Disorders? In: Frontiers in Neurology. Band 9, 24. Juli 2018, ISSN 1664-2295, S. 551, doi:10.3389/fneur.2018.00551, PMID 30087647, PMC 6066514 (freier Volltext).
  52. a b Barbara Schormair, Chen Zhao, Steven Bell, Erik Tilch, Aaro V Salminen, Benno Pütz, Yves Dauvilliers, Ambra Stefani, Birgit Högl, Werner Poewe, David Kemlink, Karel Sonka, Cornelius G Bachmann, Walter Paulus, Claudia Trenkwalder, Wolfgang H Oertel, Magdolna Hornyak, Maris Teder-Laving, Andres Metspalu, Georgios M Hadjigeorgiou, Olli Polo, Ingo Fietze, Owen A Ross, Zbigniew Wszolek, Adam S Butterworth, Nicole Soranzo, Willem H Ouwehand, David J Roberts, John Danesh, Richard P Allen, Christopher J Earley, William G Ondo, Lan Xiong, Jacques Montplaisir, Ziv Gan-Or, Markus Perola, Pavel Vodicka, Christian Dina, Andre Franke, Lukas Tittmann, Alexandre F R Stewart, Svati H Shah, Christian Gieger, Annette Peters, Guy A Rouleau, Klaus Berger, Konrad Oexle, Emanuele Di Angelantonio†, David A Hinds, Bertram Müller-Myhsok, Juliane Winkelmann, in collaboration with the 23andMe Research Team and the DESIR study group: Identification of novel risk loci for restless legs syndrome in genome-wide association studies in individuals of European ancestry: a meta-analysis. Hrsg.: Lancet Neurology. Band 16, 2017, S. 898–907.
  53. a b S1-Leitlinie Restless-Legs-Syndrom (RLS) und Periodic Limb Movement Disorder (PLMD) der Deutschen Gesellschaft für Neurologie (DGN). In: AWMF online (Stand 2012), dgn.org (PDF; 1,7 MB).
  54. Mauro Manconi, Diego Garcia-Borreguero, Barbara Schormair, Aleksandar Videnovic, Klaus Berger: Restless legs syndrome. In: Nature Reviews Disease Primers. Band 7, Nr. 1, Dezember 2021, ISSN 2056-676X, S. 80, doi:10.1038/s41572-021-00311-z.
  55. Quinn W. Wade, Brian Chiou, James R. Connor: Chapter Six - Iron uptake at the blood-brain barrier is influenced by sex and genotype. In: Advances in Pharmacology (= Pharmacology of Restless Legs Syndrome (RLS)). Band 84. Academic Press, 1. Januar 2019, S. 123–145, doi:10.1016/bs.apha.2019.02.005 (sciencedirect.com [abgerufen am 15. April 2022]).
  56. Olivia J Veatch et al: Pleiotropic genetic effects influencing sleep and neurological disorders. In: Lancet Neurol. Band 16, Nr. 2, Feb 2017, S. 158–170. (S. 10) PMID 28102151.
  57. Olivia J Veatch et al: Pleiotropic genetic effects influencing sleep and neurological disorders. In: Lancet Neurol. Band 16, Nr. 2, Feb 2017, S. 158–170. PMID 28102151
  58. Luigi Ferini-Strambi et al: Restless Legs Syndrome and Parkinson Disease: A Causal Relationship Between the Two Disorders? In: Front Neurol. Band 9, 24. Jul 2018, S. 551. PMID 30087647
  59. Mauro Manconi, Diego Garcia-Borreguero, Barbara Schormair, Aleksandar Videnovic, Klaus Berger: Restless legs syndrome. In: Nature Reviews Disease Primers. Band 7, Nr. 1, Dezember 2021, ISSN 2056-676X, S. 80, doi:10.1038/s41572-021-00311-z.
  60. a b AWMF: Angemeldetes Leitlinienvorhaben Restless-Legs-Syndrom (RLS). Abgerufen am 20. März 2022.
  61. a b Claudia Trenkwalder et al.: Restless-Legs-Syndrom (RLS) und Periodic Limb Movement Disorder (PLMD). In: Leitlinien der DGN. AWMF-Registernummer: 030/081. Deutsche Gesellschaft für Neurologie, 2012.
  62. Hans-Günter Weeß: Die schlafmedizinische Untersuchung im Schlaflabor. In: PiD - Psychotherapie im Dialog. Band 10, Nr. 02, Juni 2009, ISSN 1438-7026, S. 150–156, doi:10.1055/s-0029-1223315.
  63. Heike Beneš, Ralf Kohnen: Validation of an algorithm for the diagnosis of Restless Legs Syndrome: The Restless Legs Syndrome-Diagnostic Index (RLS-DI). In: Sleep Medicine. Band 10, Nr. 5, Mai 2009, S. 515–523, doi:10.1016/j.sleep.2008.06.006 (elsevier.com [abgerufen am 15. April 2022]).
  64. Neues zur Behandlung von „Restless legs“. Abgerufen am 20. März 2022.
  65. Augmentation – Eine Erfahrung aus klinischer Forschung und Arzneimittelstudien. Deutsche RLS-Vereinigung.
  66. Mark Buchfuhrer: Allaying Augmentation. 2015.
  67. Fallstricke beim Restless-Legs-Syndrom. 19. Dezember 2019, abgerufen am 28. April 2022.
  68. Annett Deißler: Lisurid in der Therapie des Restless Legs Syndroms. Dissertation. Univ. Rostock, 2012, DNB 1022107585.
  69. L. Ferini-Strambi u. a.: Effect of pramipexole on RLS symptoms and sleep: A randomized, double-blind, placebo-controlled trial. In: Sleep Med. 2008 Oct 24.
    J. Montplaisir u. a.: Ropinirole is effective in the long-term management of restless legs syndrome: a randomized controlled trial. In: Mov Disord. Band 21, Nr. 10, Okt 2006, S. 1627–1635.
  70. Restless-Legs-Syndrom (RLS) und Periodic Limb Movement Disorder (PLMD) Archive - Deutsche Gesellschaft für Neurologie e. V. In: Deutsche Gesellschaft für Neurologie e. V. Abgerufen am 15. April 2022 (deutsch).
  71. C. Trenkwalder u. a.; SP790 Study Group: Efficacy of rotigotine for treatment of moderate-to-severe restless legs syndrome: a randomised, double-blind, placebo-controlled trial. 2008.
  72. C. M. Baldwin, G. M. Keating: Rotigotine transdermal patch: in restless legs syndrome. In: CNS Drugs. Band 22, Nr. 10, 2008, S. 797–806.
  73. A. Walters u. a.: Langzeittherapie des Restless Legs Syndroms mit Opiaten (Memento vom 29. April 2005 im Internet Archive). In: Movement Disorders. Band 16, 2001, S. 1105–1109.
  74. Kathrin Helmschmied: Untersuchung des extrastriatalen dopaminergen Systems mit dem niedrigdosierten Apomorphintest von Patienten mit idiopathischem Parkinson-Syndrom und Restless Legs Syndrom. Dissertation. Göttingen 2006.
  75. a b Claudia Trenkwalder, Heike Beneš, Ludger Grote, Diego García-Borreguero, Birgit Högl, Michael Hopp, Björn Bosse, Alexander Oksche, Karen Reimer, Juliane Winkelmann, Richard P Allen, Ralf Kohnen: Prolonged release oxycodone–naloxone for treatment of severe restless legs syndrome after failure of previous treatment: a double-blind, randomised, placebo-controlled trial with an open-label extension. In: The Lancet Neurology. Band 12, 2013, S. 1141–1150, doi:10.1016/S1474-4422(13)70239-4.
  76. Beate Fessler: Oxycodon/Naloxon gegen Restless Legs. In: Deutsche Apotheker Zeitung. 20. Juni 2014.
  77. Sarah von Spiczak Brzezinski: The role of opioids in restless legs syndrome: an 11C-diprenorphine positron emission tomography study. Dissertation. Göttingen 2006.
  78. E. R. Sun, C. A. Chen, G. Ho, C. J. Earley, R. P. Allen: Iron and the restless legs syndrome. In: Sleep. Band 21, 1998, S. 371–377. PMID 9646381.
  79. R. Allen, C. Chen, A. Soaita, C. Wohlberg, L. Knapp, B. T. Peterson, D. García-Borreguero, J. Miceli: A randomized, double-blind, 6-week, dose-ranging study of pregabalin in patients with restless legs syndrome. In: Sleep Med. Band 11, Nr. 6, Jun 2010, S. 512–519.
  80. Thomas Müller: Große Vergleichsstudie – RLS-Therapie ohne Augmentation.
  81. Warnung wegen des hohen Missbrauchs-, Sucht- und Abhängigkeitspotentials von Pregabalin bei bestimmten Patienten (Memento vom 10. Juni 2016 im Internet Archive) Landesärztekammer Baden-Württemberg.
  82. GFI Gesellschaft für medizinische Information GmbH: Cannabis lässt Beschwerden „verschwinden“. Abgerufen am 24. März 2022.
  83. Deutscher Ärzteverlag, Redaktion Deutsches Ärzteblatt: Cannabis mindert Dopamin-Synthese im Gehirn. 2. Juli 2013, abgerufen am 23. März 2022.
  84. Ulrike H. Mitchell, Sterling C. Hilton, Erik Hunsaker, Jan Ulfberg: Decreased Symptoms without Augmented Skin Blood Flow in Subjects with RLS/WED after Vibration Treatment. In: J Clin Sleep Med. Band 12, Nr. 7, 2016, S. 947–952.
  85. S. Woloshin, L. M. Schwartz: Giving legs to restless legs: a case study of how the media helps make people sick. In: PLoS Med. Band 3, 2006, S. e170–e170. PMID 16597175 PMC 1434499 (freier Volltext) (Review).
  86. James W. Dear, David J. Webb: Disease mongering – a challenge for everyone involved in healthcare. In: British Journal of Clinical Pharmacology. Band 64, 2007, S. 122–124, doi:10.1111/j.1365-2125.2006.02830.x. PMC 2000629 (freier Volltext).