Saugkreis
Ein Saugkreis ist eine Reihenschaltung eines Kondensators und einer Induktivität (Drossel bzw. Spule) mit möglichst geringem ohmschen Widerstand. Diese Schaltung besitzt im Bereich der Resonanzfrequenz besonders geringen Gesamtwiderstand, weil der Blindwiderstand bei Resonanzfrequenz verschwindet. Hauptanwendung ist der Kurzschluss bei einer bestimmten Frequenz.
Die Schaltung ist, wenn der Verbraucher (die ohmsche Last) in Reihe zu Kondensator und Spule geschaltet ist, auch als Siebkreis oder Reihenschwingkreis bekannt.

Physikalische Eigenschaften

Die Resonanzfrequenz eines Saugkreises berechnet sich wie bei jedem elektrischen Schwingkreis gemäß der Thomsonschen Schwingungsgleichung
Dabei ist f die Sperrfrequenz, L die Induktivität der Spule und C die Kapazität des Kondensators.
Anwendungen
Ziel ist es, einen bestimmten schmalbandigen Frequenzanteil des Stroms oder eines magnetischen Feldes im Saugkreis möglichst vollständig zu absorbieren und – im Falle eines Einsatzes als Filter – den Wechselspannungsanteil bei dieser Frequenz über den Saugkreis abzuleiten und im Idealfall gegen Null zu bringen.
Saugkreise werden in der Elektrotechnik, Elektronik, Funktechnik als Filter bzw. Sperrkreis, sowie zur drahtlosen Übertragung kleiner elektrischer Leistungen über kurze Entfernungen eingesetzt.
Filterung in der Energietechnik
Eine Anwendung ist im Zwischenkreis von Traktionsstromrichtern. Bei einphasigen Bahnstromnetzen ist der Zwischenkreis nicht nur mit einer Zwischenkreiskondensatorbatterie, sondern auch noch mit einem Saugkreis bestückt. Hier ist die Resonanzfrequenz auf die doppelte Netzfrequenz abgestimmt (z. B. 33,33 Hz für 16,67-Hz-Netze, 100 Hz für 50-Hz-Netze). Dadurch wird eine Optimierung der Baugröße und der Kosten des gesamten Zwischenkreises erreicht. Allerdings müssen Bauvolumen, Kosten und Platz für die Saugkreisdrossel eingeplant werden. Die Filterung der Netzfrequenzanteile geschieht optimal, da der doppelte Netzfrequenzanteil in der Zwischenkreiswelligkeit fast vollständig eliminiert wird. Die hochfrequenten und breitbandigen Schaltfrequenzanteile werden über die Zwischenkreiskondensatoren gefiltert. Bei konventionellen Industrieumrichtern am Drehstromnetz ist so ein Saugkreis in der Regel nicht erforderlich, da hier der entscheidende Frequenzanteil bereits das 6fache der Netzfrequenz ist und die Filterung somit hinreichend gut über die Zwischenkreiskondensatoren erfolgt. Die Abstimmung der Resonanzfrequenz des Saugkreises erfolgt in der Regel über mehrere parallelschaltbare Kondensatoren, die zu- oder weggeschaltet werden.
In der Energietechnik werden Saugkreise direkt am Netz betrieben. Ziel ist es, einzelne niederfrequente Oberschwingungen aus dem 50-Hz-Netz zu filtern. Das kann zum Beispiel erforderlich sein, falls Umrichter (z. B. Thyristorsteller) hohe Netzrückwirkungen verursachen (siehe auch Blindleistung, Verzerrungsblindleistung, Blindleistungskompensation). Aufgrund der hohen Kosten der passiven Komponenten geht man aber hier immer mehr dazu über, die Filterung mit aktiven leistungselektronischen Einrichtungen (Umrichter) zu realisieren.
Erzeugung von Hochspannung

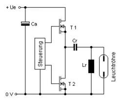
Bei der Wahl der Bauelemente eines Saugkreises muss beachtet werden, dass beide Bauelemente oft für überraschend hohe Spannungen bemessen werden müssen. Beispiel: Im Resonanzfall sind beide Blindwiderstände gleich groß und betragen 1200 Ω. Fließt ein Strom von 0,5 A, misst man an jedem Bauelement 600 V, obwohl die Gesamtspannung – abhängig vom Verlustwiderstand der Spule – nur wenige Volt beträgt. Dieser Effekt wird in Resonanzwandlern benutzt, um aus geringen Spannungen Hochspannung zu erzeugen. Diese wird zum Betrieb von Kaltkathodenröhren (CCFL) zur Hintergrundbeleuchtung von Flachbildschirmen oder auch bei Energiesparlampen benötigt.
Drahtlose Energieübertragung
Die induktive Kopplung eines Saugkreises (in diesem Fall ein Parallelschwingkreis) gestattet die selektive Energieübertragung auf ihn aus einem magnetischen Wechselfeld einer Frequenz, die seiner Eigenfrequenz gleicht. Dieses Prinzip, zu dem bereits Nikola Tesla Versuche durchführte, ist durch amerikanische Forscher jüngst wieder ins Gespräch gebracht worden[1], es gestattet die Stromversorgung kleiner Verbraucher im Milliwatt- bis Watt-Bereich über Entfernungen von wenigen Metern. Das speisende Magnetfeld wird mit einer möglichst großen Luftspule erzeugt, wobei Fragen zur elektromagnetischen Umweltverträglichkeit ungeklärt sind. Das Prinzip ähnelt älteren Anlagen zur Audio-Signalübertragung zu Kopfhörern mit einer Magnetschleife im Raum, nutzt jedoch den Resonanzfall zur zusätzlichen Selektion.
Funk- und Messtechnik


In der Funktechnik werden Saugfilter bzw. Kerbfilter (englisch: notch filter) zum Unterdrücken unerwünschter Signale entweder an Empfängereingängen oder Senderausgängen eingesetzt. Auch hier handelt es sich um einen resonanten Schwingkreis mit Reihenschaltung eines Kondensators und einer Induktivität (Spule) oder einen induktiv gekoppelten Parallelschwingkreis. Je nach Wahl des C/L-Verhältnisses und der Güte der Spule kann die Bandbreite des Saugfilters beeinflusst werden.
Unerwünschte Saugkreiswirkung wird bei allen Drosseln beobachtet, wenn deren Reihenresonanz nahe an der Betriebsfrequenz liegt. Dann wirkt die Drossel fast wie ein Kurzschluss, obwohl man einen hohen Wechselstromwiderstand erwartet. Bei anderen Frequenzen wird aber auch das Gegenteil, nämlich Parallelresonanz mit besonders hohen Impedanzen gemessen. Die Frequenzen hängen von der Drahtlänge und der Eigenkapazität der Spule ab. Sie können nur ungenau berechnet, aber sehr genau mit einem Dipmeter gemessen werden. Wenn die Drossel kurzgeschlossen ist, misst man Reihenresonanz, bei offenen Enden Parallelresonanz. Wie in den Bildern zu sehen ist, gibt es mehrere Resonanzstellen.
In modernen Messgeräten mit digitaler Signalverarbeitung setzt man keine Schwingkreise ein, sondern unterdrückt unerwünschte Frequenzen durch Kammfilter.
Siehe auch
Quellen
- ↑ Sendung „Forschung aktuell“ im Deutschlandfunk am 8. Juni 2007